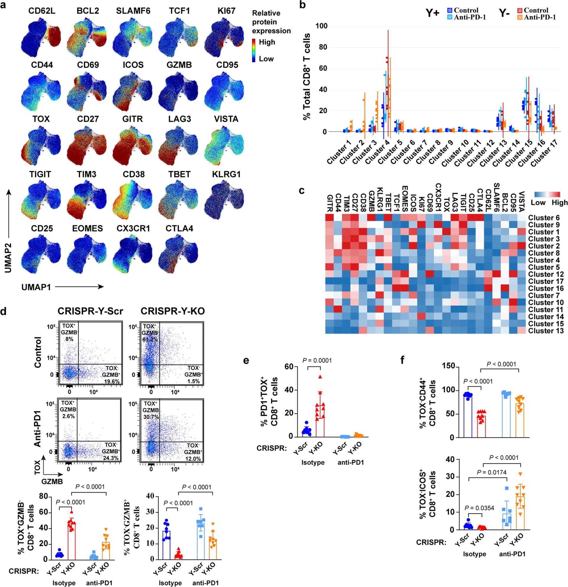
Extended Data Fig. 7: Characterization of tumor-infiltrating CD8+ T cells after PD-1 pathway blockade.
From: Y chromosome loss in cancer drives growth by evasion of adaptive immunity

a–c, Relative spectral flow protein expression (a), sample-level violin plots per cluster (b), and heatmap of individual targets per cluster (c) after 200 μg anti-PD-1 or isotype control IgG treatments for 7 days using CD8+ T cells from Y+ and Y- MB49 tumors. d, Representative dot plots and percentages of TOX and/or GZMB-expressing CD8+ T cells from CRISPR-Y-Scr and CRISPR-Y-KO MB49 tumors grown in male WT mice after 200 μg anti-PD-1 or isotype control IgG treatments for 7 days. e–f, Percentage of PD1+TOX+ CD8+ T cells (e) and TOX−CD44+ (top panel) or TOX−ICOS+ (bottom panel) CD8+ T cells (f) from tumor samples described in d. See Fig. 5 for additional method details. Statistical significance was determined by two-sided unpaired t-test. Tests were conducted between isotype controls or between isotype controls and anti-PD1 treatment groups.