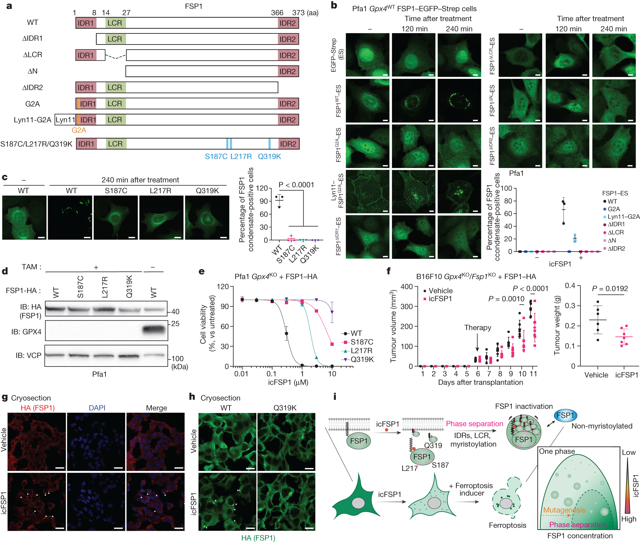
Fig. 4: Distinct structural features of FSP1 are required for phase separation.

a, Schematic diagram of the FSP1 mutants. b, Representative images of Pfa1 cells overexpressing hFSP1–EGFP–Strep mutants treated with 2.5 µM icFSP1. Scale bars, 10 μm. c, Representative images of Pfa1 cells overexpressing wild-type hFSP1–EGFP–Strep or the S187C, L217R or Q319K variant treated with 2.5 µM icFSP1. Scale bars, 10 μm. Data are shown as the mean ± s.d. of n = 3 or 4 different fields from one of three independent experiments (b,c). Statistical analysis was performed by one-way ANOVA followed by Dunnett’s multiple-comparison test (c). d, Representative immunoblot analysis of Pfa1 cells overexpressing hFSP1–HA from one of two independent experiments. e, Cell viability measured after treatment of Gpx4-knockout Pfa1 cells overexpressing wild-type hFSP1 or the S187C, L217R or Q319K variant with icFSP1 for 24 h. Data represent the mean ± s.d. of n = 3 wells from one of four independent experiments. f, icFSP1 inhibits tumour growth in vivo. hFSP1–HA-overexpressing Gpx4 and Fsp1 double knockout (Gpx4/Fsp1 DKO) B16F10 cells were subcutaneously implanted into C57BL/6J mice. At day 6, mice were randomized and treatment was started with icFSP1 (50 mg kg–1 intraperitoneally twice a day, n = 7) or vehicle (n = 6). Data represent the mean ± s.d. from one of two independent experiments. Statistical analysis was performed by two-way ANOVA followed by Bonferroni’s multiple-comparison test (left) or two-sided unpaired t test (right). g, Tumour samples from the end of the in vivo studies stained with anti-HA (hFSP1). h, Wild-type or Q319K hFSP1 tumour samples visualized with HA immunostaining. Representative zoomed-in images from Extended Data Fig. 8h are shown from one of three different tumour samples from one of two independent experiments (g,h). Arrowheads indicate FSP1 condensates (g,h). Scale bars, 20 µm (g) and 10 µm (h). i, Graphical abstract depicting icFSP1-induced FSP1 condensate formation, lipid peroxidation and ferroptosis. Image created using BioRender.com.