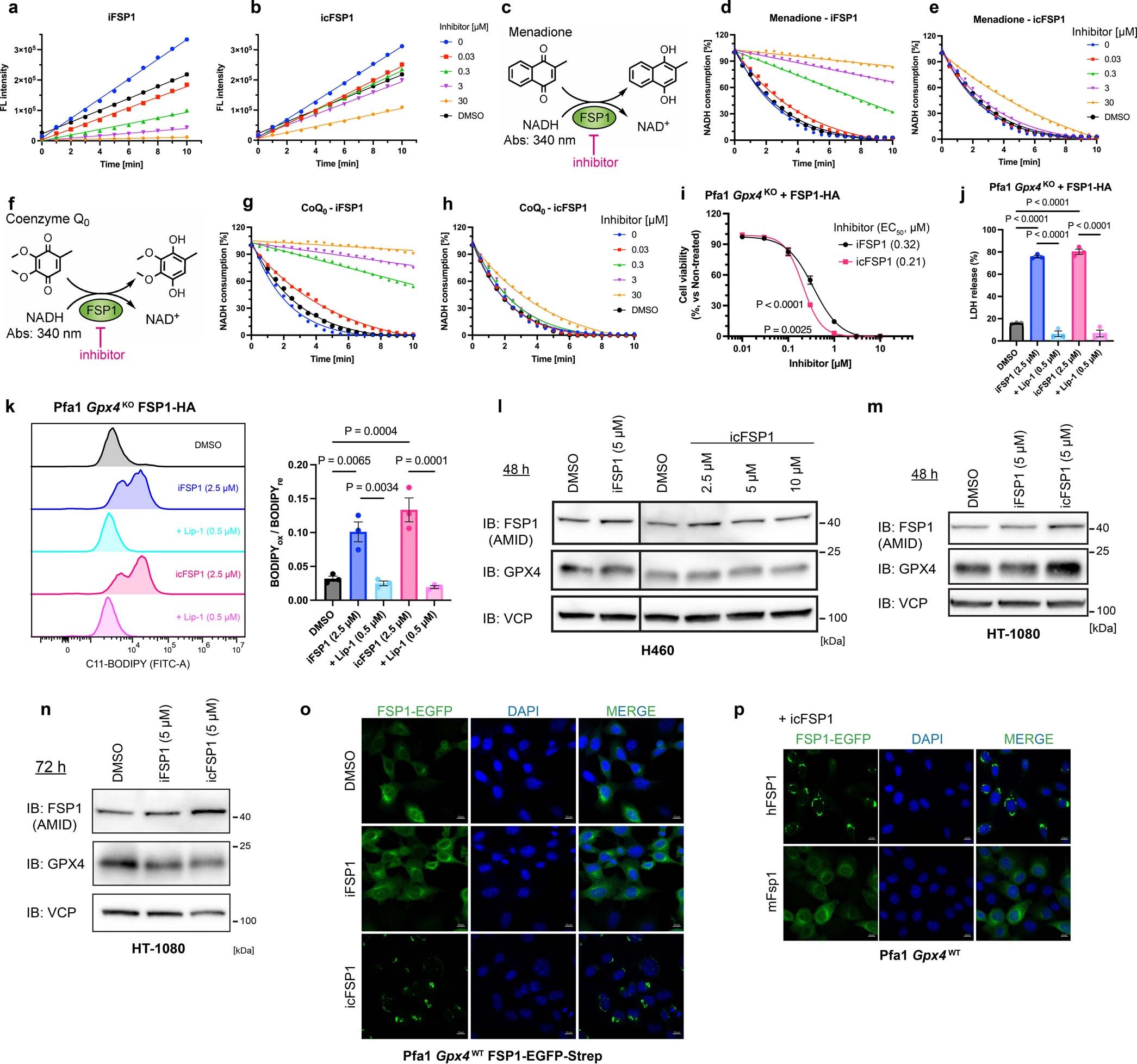
Extended Data Fig. 3: icFSP1 has no impact on FSP1 enzyme activity and expression.

a. Representative reaction curves of in vitro assay. iFSP1 toward recombinant hFSP1 activity was assessed by fluorescent (FL) intensity of reduced form of resazurin. b. Representative reaction curves of in vitro assay. icFSP1 toward recombinant hFSP1 activity was assessed by FL intensity of reduced form of resazurin. Data represents the mean of 3 wells of a 96 well plate from one out of 3 independent experiments (a,b). c. Schematic representation of the FSP1 enzyme activity assay using menadione as a substrate. d. NADH consumption assay in vitro. Representative reaction curves of the FSP1 enzyme activity assay for measuring NADH consumption. iFSP1 toward recombinant hFSP1 activity was assessed by determining the absorbance of NADH. e. NADH consumption assay in vitro. Representative reaction curves of the FSP1 enzyme activity assay for measuring NADH consumption. icFSP1 toward recombinant hFSP1 activity were assessed by determining the absorbance of NADH. Data represents the curve fitting line and an original single value of one well of a 96-well plate from one out of 3 independent experiments. 0 µM and DMSO samples represent the same samples (d,e). f. Schematic representation of the FSP1 enzyme activity assay using CoQ0 as the substrate. g. NADH consumption assay in vitro. Representative reaction curves of the FSP1 enzyme activity assay for measuring NADH consumption. iFSP1 toward recombinant hFSP1 activity was assessed by determining the absorbance of NADH. h. NADH consumption assay in vitro. Representative reaction curves of the FSP1 enzyme activity assay for measuring NADH consumption. icFSP1 toward recombinant hFSP1 activity were assessed by determining the absorbance of NADH. Data represents the curve fitting line and an original single value of one well of a 96-well plate from one out of 3 independent experiments. 0 µM and DMSO samples represent the same samples (g, h). i. Cell viability was measured after treating Pfa1 Gpx4 KO cells stably overexpressing hFSP1-HA with iFSP1 or icFSP1 for 24 h. j. Lactate dehydrogenase (LDH) release was determined after treating Pfa1 Gpx4 KO hFSP1-HA overexpressing cells with DMSO, 2.5 µM iFSP1 or icFSP1 or 0.5 µM Lip-1 for 24 h. Data represents the mean ± SD of 3 wells of a 96 well plate from one out of 3 independent experiments. P values were calculated by two-way ANOVA followed by Bonferroni’s multiple comparison test (i, j). k. Lipid peroxidation was evaluated by C11-BODIPY 581/591 staining after treating Gpx4 KO cells stably overexpressing hFSP1-HA with DMSO, 2.5 µM iFSP1 or icFSP1 and 0.5 µM Lip-1 for 3 h. Representative plots of one out of 3 independent experiments (left) and quantified median values of 3 independent experiments (right) are shown. Data represents the mean ± SEM of 3 independent experiments (k). one-way ANOVA followed by Tukey’s multiple comparison test. l. Representative immunoblot analysis of GPX4, FSP1 and VCP expression after treating H460 cells with iFSP1 or icFSP1 for 48 h. m. Representative immunoblot analysis of GPX4, FSP1 and VCP expression after treating HT-1080 cells with iFSP1 or icFSP1 for 48 h. n. Immunoblot analysis of GPX4, FSP1 and VCP expression after treating HT-1080 cells with iFSP1 or icFSP1 for 72 h. o. Confocal microscopy fluorescence images after treating Pfa1 Gpx4 WT cells stably overexpressing hFSP1-EGFP-Strep with 2.5 µM icFSP1 or iFSP1 for 4 h. Scale bars, 10 μm. p. Confocal microscopy fluorescence images after treating Pfa1 Gpx4 WT cells stably overexpressing hFSP1-EGFP-Strep or mFsp1-EGFP-Strep with 2.5 µM icFSP1 or iFSP1 treatment for 4 h. Scale bars, 10 μm. Representative results are from one out of 2 independent experiments (l-p).