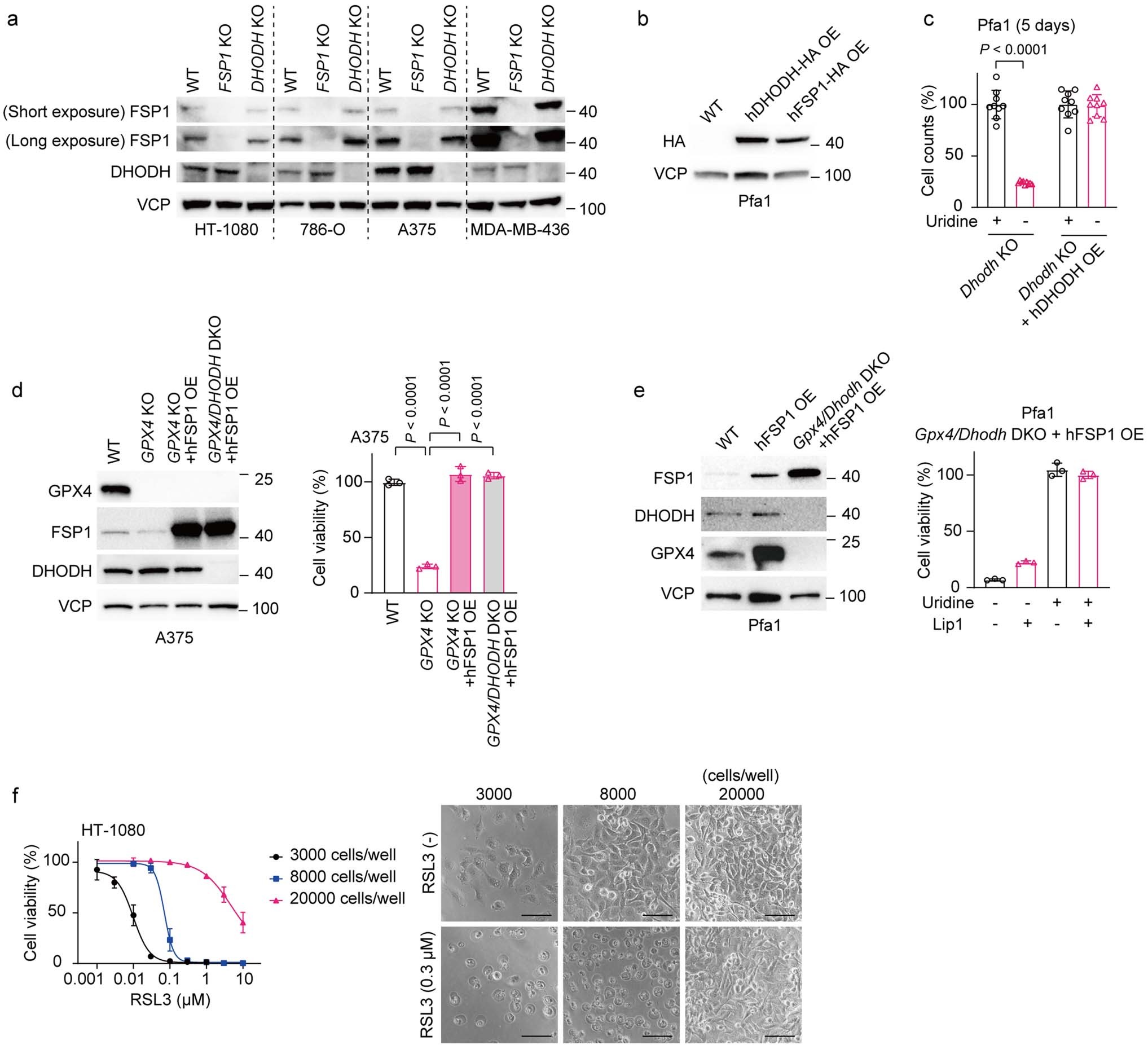
Extended Data Fig. 3: Immunoblotting of genetic deletion or overexpression of FSP1 and DHODH, and the effect of cell confluency on ferroptosis sensitivity.
From: DHODH inhibitors sensitize to ferroptosis by FSP1 inhibition

a. Immunoblotting of lysates of FSP1 KO and DHODH KO cells using HT-1080, 786-O, A375 and MDA-MB-436 cell lines. Each parental cell was used as wild type (WT). b. Immunoblotting of lysates of Pfa1 cells with stable overexpression (OE) of C-terminally HA-tagged human DHODH (hDHODH) or FSP1 (hFSP1). One experiment was performed (a, b). c. Relative cell counts of Dhodh KO Pfa1 cells with or without stable OE of hDHODH seeded 200 cells/well in a 96-well plate and incubated with or without uridine (50 μM) for 5 days. hDHODH OE rescued the suppression of cell growth in Dhodh KO Pfa1 cells without uridine supplementation. d. Immunoblotting of lysate and viability of A375 cells of WT, GPX4 KO, GPX4 KO with hFSP1 OE and GPX4/DHODH double KO with hFSP1 OE. For the measurement of the viability, 500 cells/well were seeded in a 96-well plate and incubated with or without Lip1 (1 μM) for 4 days. Viability of the cells incubated with Lip1 (1 μM) was taken as 100%. e. Immunoblotting of lysate and viability of Gpx4 and Dhodh double KO Pfa1 cells with stable OE of hFSP1. The cells were seeded at a density of 300 cells/well in a 96-well plate and incubated with or without uridine (50 μM) and Lip1 (1 μM) for 5 days. The Gpx4 and Dhodh double KO Pfa1 cells with OE of hFSP1 cells can survive without Lip1. f. The effect of cell density of HT-1080 cells on RSL3-induced cell death. The cells were seeded at densities of 3,000, 8,000 or 20,000 cells/well in a 96-well plate. On the next day, the cells were treated with RSL3 for 6 h and viability was determined. Scale, 100 μm. Data is mean ± s.d. of n = 9 (c) and n = 3 (d-f). Two-tailed t-test (c); one-way ANOVA with Dunnett’s test (d).