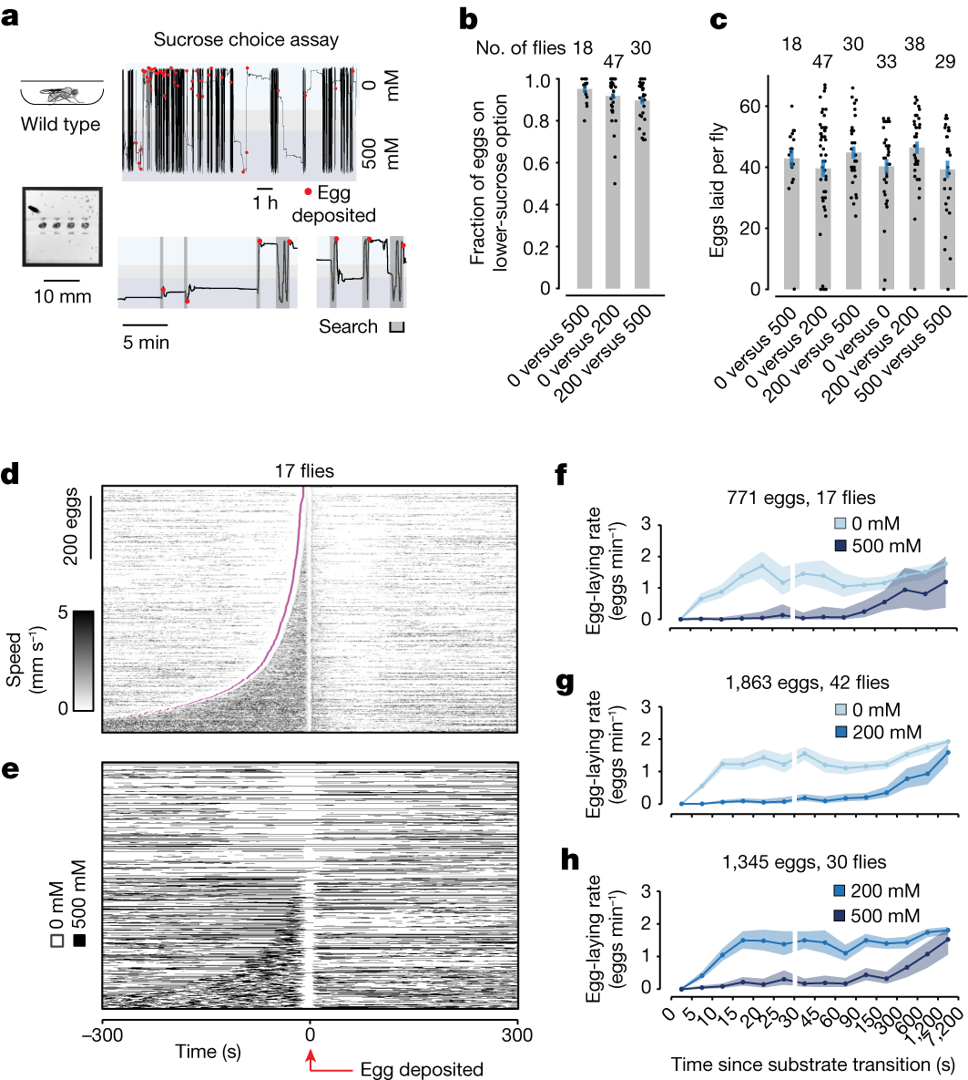
Fig. 3: Flies search for an egg-deposition site with high relative value in the time period when the oviDN [Ca2+] signal rises.
From: A rise-to-threshold process for a relative-value decision

a, Y position and egg-deposition events from a fly in a high-throughput egg-laying choice chamber20. b, Fraction of eggs on the lower-sucrose option with 95% confidence interval. X axis indicates sucrose concentration (mM). One dot represents one fly. c, Eggs laid per fly. Mean ±s.e.m. indicated. One dot represents one fly. d, Each row represents a single egg-laying event in a 0 versus 500 mM sucrose chamber, aligned to egg deposition, with the fly’s speed indicated by colour intensity. Rows have been ordered based on the search duration; start of the search period is in magenta. Eighteen flies were tested, one of which did not lay eggs. e, Same data as in d, but the substrate on which the fly was residing is indicated by white and black pixels. f–h, Mean egg-laying rate during the search period aligned to a transition from higher to lower sucrose (lighter blues) or lower to higher sucrose (darker blues) in three separate choice conditions (0 versus 500 mM (f), 0 versus 200 mM (g) and 200 versus 500 mM (h)), with 90% confidence intervals (Methods): 771 eggs from 17 flies (f, 18 flies tested of which one did not lay eggs), 1,863 eggs from 42 flies (g, 47 flies tested of which five did not lay eggs) and 1,345 eggs from 30 flies (h, 30 flies tested). Egg-laying rate requires around 10 s to reach maximum after a fly transitions to the higher-relative-value option, at least partially because flies do not lay eggs on the (approximately) 2.5 mm plastic boundary between substrates (Extended Data Fig. 7e,f) and because there is a delay of about 3 s between when the fly bends its abdomen and deposits the egg (Extended Data Fig. 7g and Fig. 1c). Thus, the fly’s internal sense of relative value probably changes more rapidly after a transition than the slowly increasing egg-laying-rate curve would suggest.