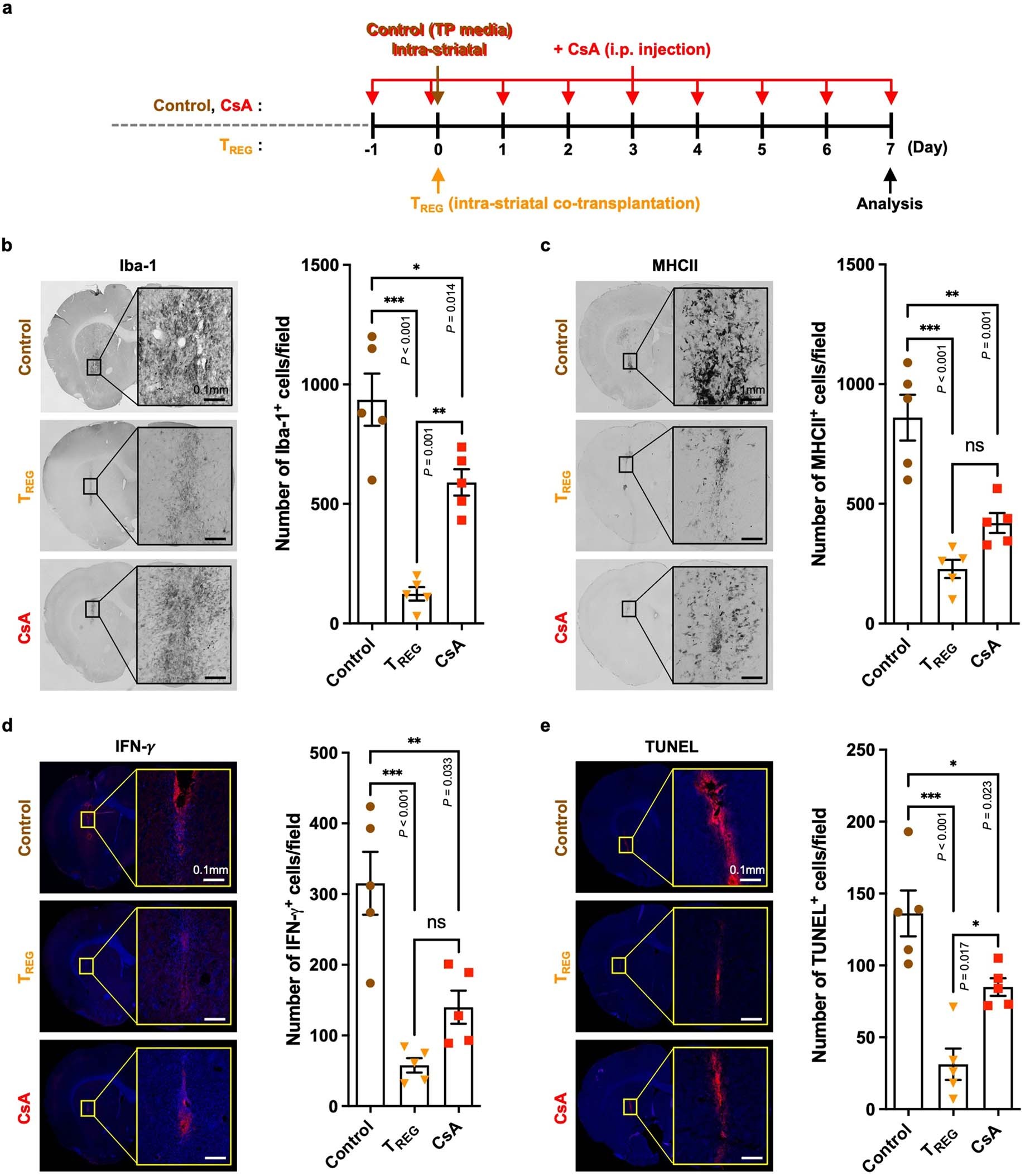
Extended Data Fig. 6: Inhibition of needle-trauma-induced neuroinflammation by treatment with CsA.
From: Co-transplantation of autologous Treg cells in a cell therapy for Parkinson’s disease

a–e, Fischer 344 rats were killed 7 days after intra-striatal co-transplantation of TP medium with Treg cells 20,000 cells per rat) or CsA treatment (intraperitoneally). a, Schematic overview of experimental method. The level of inflammatory cell infiltration into the needle track was determined by immunohistochemical staining with anti-IBA1 (b) and -MHCII (c) antibodies. d, The level of needle-trauma-induced neuroinflammation was determined by immunofluorescence staining with anti-IFNγ antibody. e, The level of neuroinflammation-induced cell death by needle trauma was analysed by TUNEL assay. (One-way ANOVA, Tukey’s post-hoc test; n = 5 per group). Each error bar represents mean ± s.e.m. ns, not significant, *P < 0.05, **P < 0.01, ***P < 0.001.