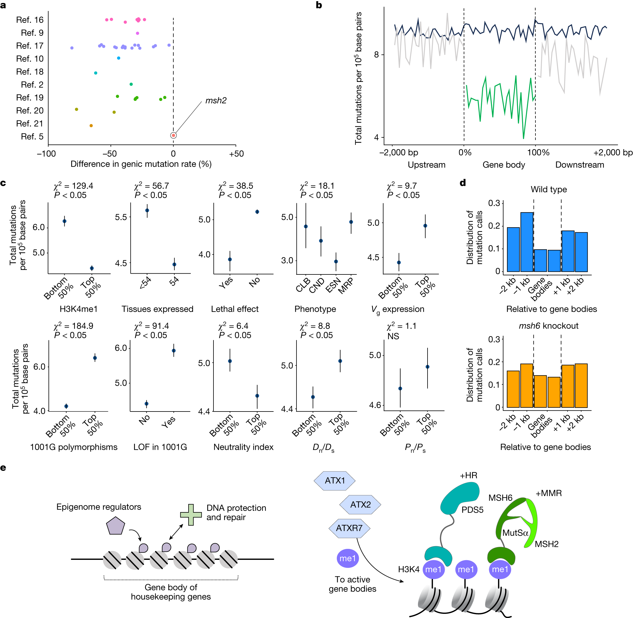
Fig. 2: Joint analyses of germline mutations in several published A. thaliana mutation accumulation studies align with mechanistic models of mutation bias.
From: Reply to: Re-evaluating evidence for adaptive mutation rate variation

a, Reduction in genic single-nucleotide germline mutation rates compared against genomic background in multiple A. thaliana datasets (Supplementary Table 1). For our original study2, only new mutations from 400 mutation accumulation lines are shown; the other mutations in that paper were already described10 and are shown separately here. Mutation rate reduction in genic regions is eliminated in msh2 DNA repair mutants5. bp, base pair. b, Mutation rates around gene bodies (grey and green lines). Black line indicates randomly selected windows based on gene lengths. c, Mutation rates in genes classified by functional category, rates of sequence evolution, patterns of expression and estimates of selection. Significance tested with χ2 test, n = 27,206 genes, with raw P values tested against α = 0.05 (unadjusted for multiple comparisons). Data show mean values for groups ± error bars reflecting 95% confidence intervals from bootstrapping. Vg, genetic variance of gene expression; 1001G, 1001 Genomes Project; LOF, loss of function; Dn, non-synonymous divergence; Ds, synonymous divergence; Pn, non-synonymous polymorphism; Ps, synonymous polymorphism; NS, not significant. d, Somatic mutations identified with very stringent criteria and using a caller specifically designed for rare somatic mutations, Strelka2, are reduced in gene bodies of wild-type plants, but not msh6 mutants6. e, Left, general mechanism proposed in ref. 2. Right, new knowledge regarding biochemical mechanisms underlying reduced mutation rates in gene bodies established by recent discoveries in plants and synthesized in ref. 6. HR, homology-directed repair; MMR, mismatch repair17,18,19,20,21,22.