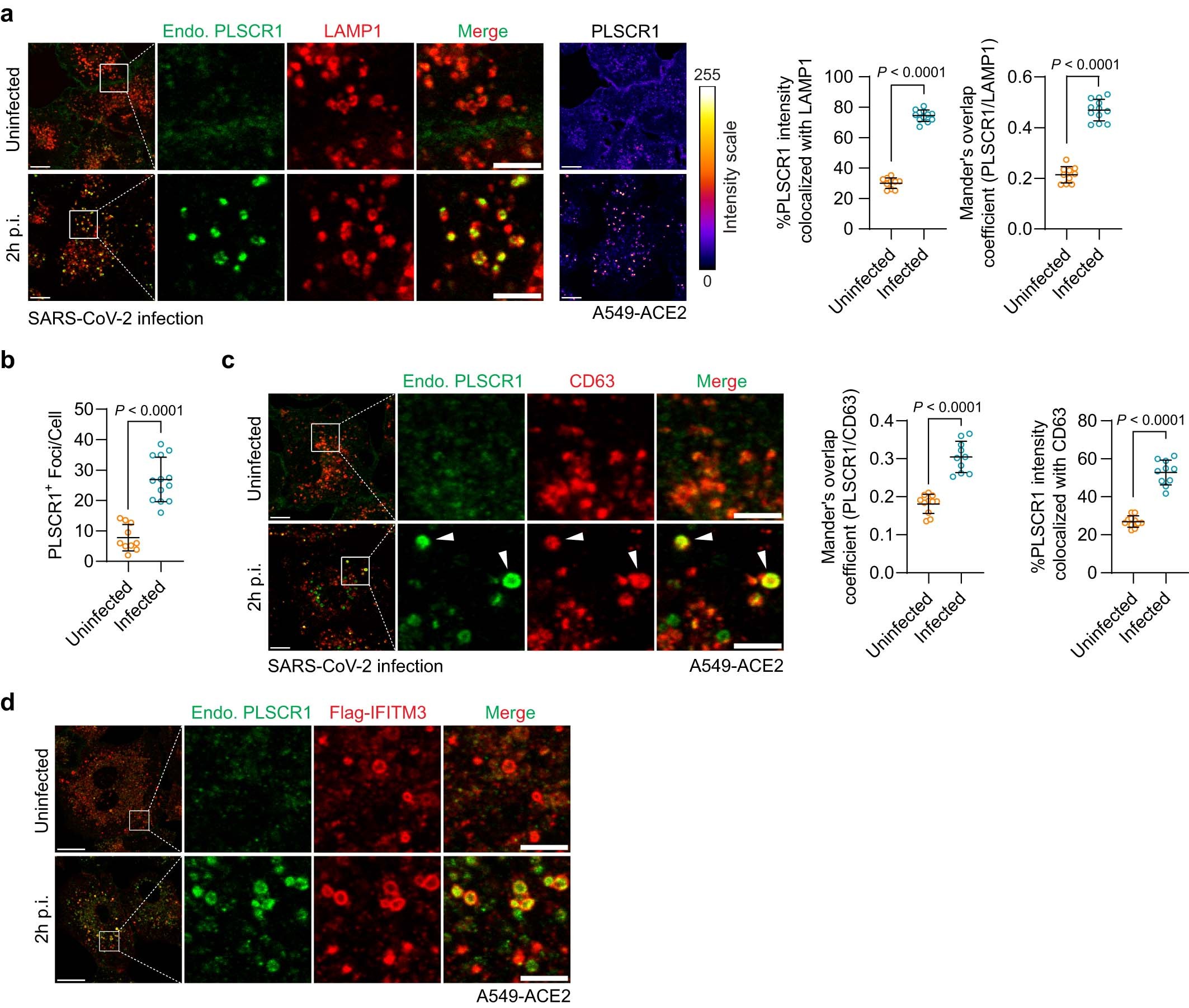
Extended Data Fig. 7: Comparison of PLSCR1 with other endolysosomal membrane proteins during SARS-CoV-2 infection.
From: PLSCR1 is a cell-autonomous defence factor against SARS-CoV-2 infection

a, Left, confocal images showing the localization of endogenous PLSCR1 and LAMP1 in uninfected or infected WT A549-ACE2 cells (MOI = 20, 2 hpi). Middle and right, quantification of the percentage of PLSCR1 intensity colocalized with LAMP1 (middle) or the Mander’s colocalization coefficient of PLSCR1 with LAMP1 (right). Uninfected group: n = 10 image fields (63 cells), infected group: n = 13 image fields (96 cells). b, Quantification of the average number of PLSCR1-positive foci per cell. Uninfected group: n = 10 image fields (63 cells), infected group: n = 13 image fields (96 cells). c, Left, representative images showing the localization of endogenous PLSCR1 and CD63 in uninfected or infected WT A549-ACE2 cells (MOI = 20, 2 hpi). Middle and right, quantification of the Mander’s colocalization coefficient of PLSCR1 with CD63 (middle) or the percentage of PLSCR1 intensity colocalized with CD63 (right). Uninfected group: n = 11 image fields (51 cells), infected group: n = 10 image fields (54 cells). d, Representative images showing the localization of endogenous PLSCR1 and Flag–IFITM3 in uninfected or infected WT A549-ACE2 cells (MOI = 20, 2 hpi). Data are mean ± s.d. P values were calculated using two-sided Student’s t-test in a,b,c (middle) or two-sided Student’s t-test with Welch’s correction in c (right). Scale bar in a and c: 10 μm, inlays: 5 μm. Scale bar in d: 20 μm, inlays: 5 μm. Experiments in this figure were performed three times.