Extended Data Fig. 4: Role of IgE signalling in allergic and non-allergic avoidance.
From: Immune sensing of food allergens promotes avoidance behaviour

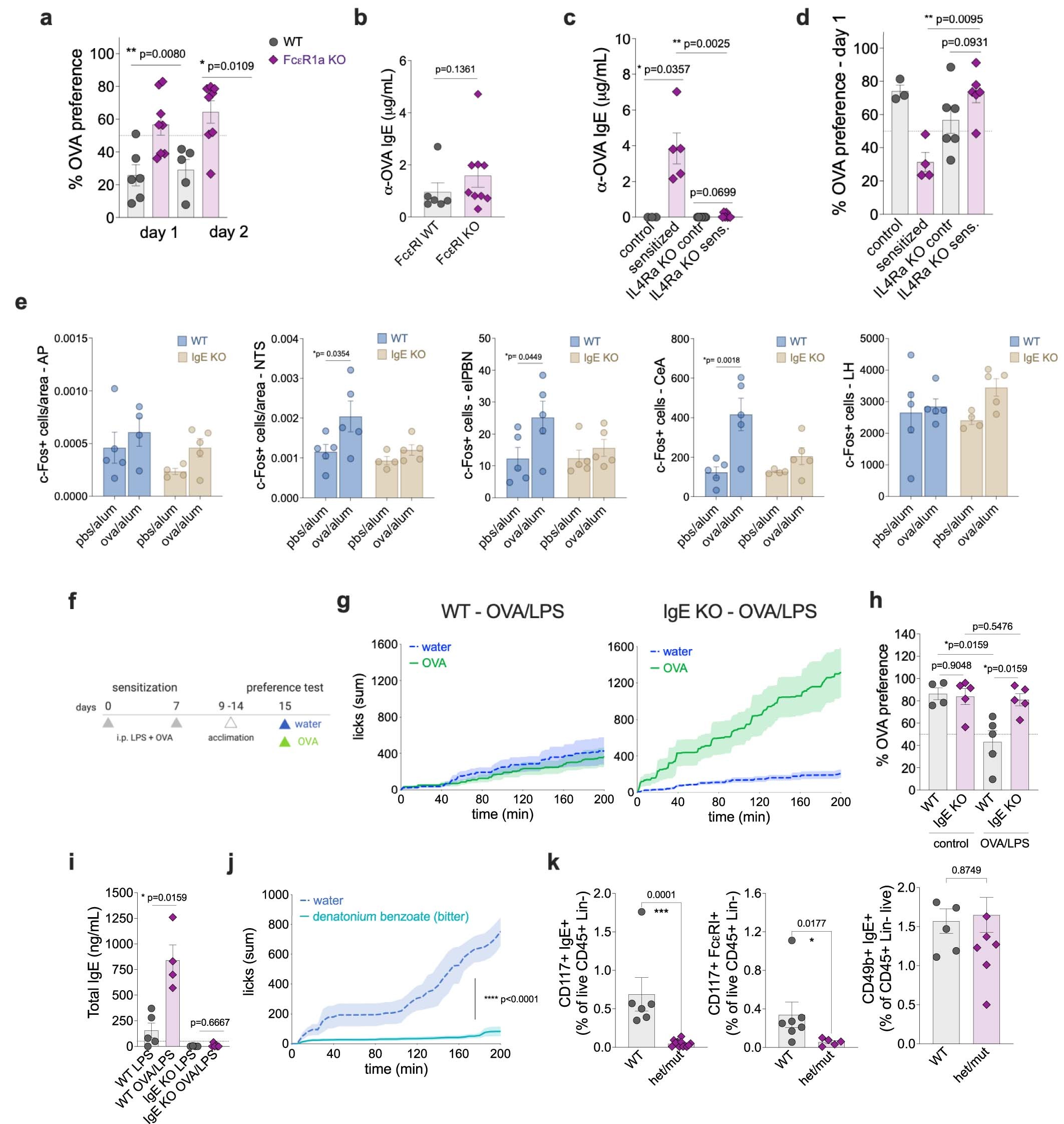
a, Drinking preference of BALB/c WT and FcεRI KO to OVA (n = 6 WT and 8 FcεR1 KO mice). b, OVA-specific serum IgE in WT and FcεRI KO mice sensitized with OVA/alum (n = 6 WT and 9 FceR1 KO mice). c, Serum levels of OVA-specific IgE (n = 3 WT control, 5 WT allergic, 7 IL-4Ra KO control and allergic). d, Two-bottle preference test in control and OVA/alum sensitized BALB/c IL-4Ra KO (n = 3 WT control, 4 WT allergic, 6 IL-4Ra KO control and allergic). e, Number of cFos+ neurons in the AP, NTS, elPBN, CeA, and LH of control or OVA/alum sensitized WT and IgE KO analysed 90 min after the first oral challenge (n = 4-5 WT or IgE KO control or allergic per group). f, Experimental protocol for i.p. sensitization to OVA and lipopolysaccharide (LPS) in WT and IgE KO C57BL/6 mice. g, Cumulative licks from C57BL/6 WT (left) or IgE KO (right) mice sensitized i.p. with OVA/LPS (n = 6 WT and 6 IgE KO). h, Preference to OVA solution from control (LPS only) and OVA/LPS-sensitized mice (n = 4 WT control, 5 WT allergic, 5 IgE KO control, 5 IgE KO allergic). i, Total serum IgE in WT and IgE KO mice sensitized with OVA/LPS (n = 4 WT control, 5 WT allergic, 5 IgE KO control, 5 IgE KO allergic). j, Cumulative licks during the two-bottle preference test with water and a solution containing the bitter compound denatonium benzoate in C57BL/6 IgE KO mice sensitized with OVA/alum (n = 5 IgE KO). k, Frequency of peritoneal (left), intestinal mast cells (centre), and blood basophils (right) by flow cytometry on d16 from control WT or het/mut RMB mice after 3 doses of diphtheria toxin (DT) on days 0, 2, and 4 (n = 6-7 WT and 5-12 RMB het/mut per group). Error bars indicate SEM. *p ≤ 0.05, **p ≤ 0.01, ***p ≤ 0.001. a-d and f-k, Two-tailed Mann-Whitney test, e, Two-way ANOVA with Bonferroni multiple comparisons test. Each panel is representative of at least two independent experiments. f, Created with BioRender.com.