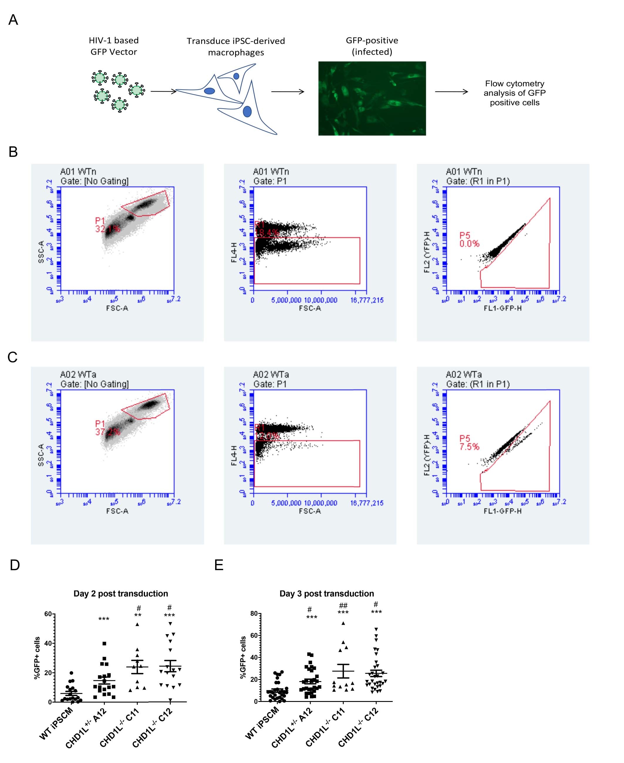
Extended Data Fig. 5: Infection of iPSC-derived macrophages (iPSDMs) with the HIV-1 vector, NL4-3-deltaEnv-GFP/VSV-G.
From: Africa-specific human genetic variation near CHD1L associates with HIV-1 load

a, Experimental design: VSV-G pseudotyped HIV-1 vector was used to infect iPSDMs. Viral activity was assessed by GFP expression through flow cytometry analysis. b,c, Gating strategy for uninfected (b) and infected (c) WT cells of a single experiment. Live cells were selected by light scattering exclusion of debris (left panels) and dead cells exclusion by DRAQ-7 staining (middle panels). To circumvent autofluorescence, GFP-positivity was controlled through FL1/FL2 comparison (right panels). d,e, Raw infection data for WT and CHD1L knockout iPSDMs. Data refer to Fig. 4c and d of the main text. Data from individual wells of each experiment are reported as raw percentage of GFP positive cells. *, ** and *** represent statistically significant differences (p ≤ 0.05, 0.01 and 0.001, respectively) between WT and mutant clones using Wilcoxon matched-pairs signed rank test. #, ## represent statistically significant differences (p ≤ 0.05 and 0.01, respectively) between the CHD1L+/− A12 clone and the CHD1L−/− C12 and C11 clones using Wilcoxon matched-pairs signed rank test.