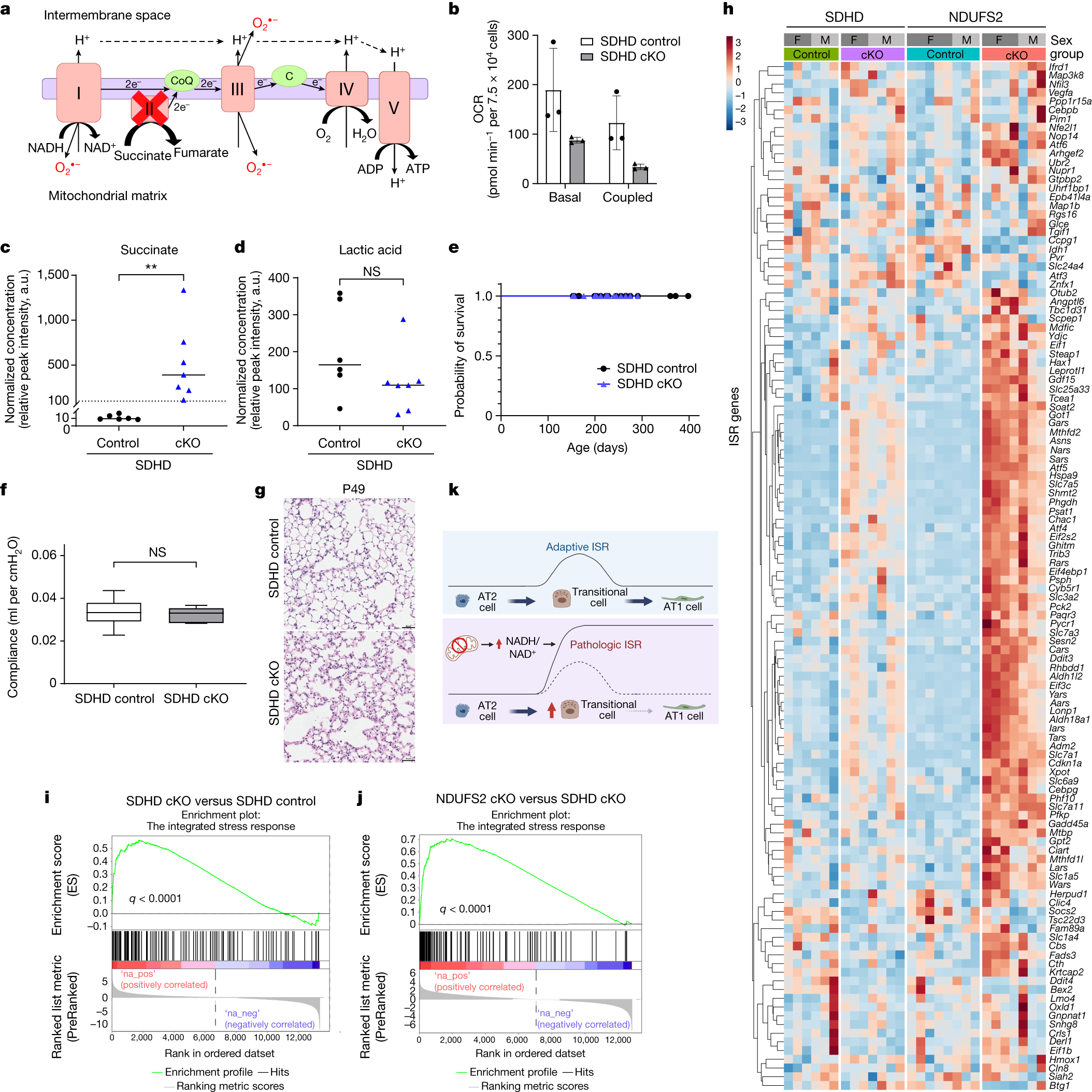
Fig. 5: Developmental loss of mitochondrial complex II in lung epithelial cells is not detrimental.
From: Mitochondrial integrated stress response controls lung epithelial cell fate

a, Schematic of the mitochondrial electron transport chain in lung epithelial cells of SDHD cKO mice. b, Basal and coupled OCR of lung epithelial cells isolated from 4-month-old mice (n = 3 mice per genotype with technical replicates). Data represent mean ± s.d. c,d, Relative abundance of succinate (c) and lactic acid (d) in lung epithelial cells isolated from 35-day-old mice (SDHD control n = 6; SDHD cKO n = 7 mice). Lines represent median. P = 0.0012 (c) and P = 0.0734 (d) by Mann–Whitney test. e, Survival of SDHD control (n = 34) and SDHD cKO (n = 37) mice (P > 0.9999 by log-rank test). f, Box plots of static lung compliance in 47- to 49-day-old mice (SDHD control n = 15; SDHD cKO n = 5 mice), P = 0.7354 by Mann–Whitney test. g, Representative images of lung histology on postnatal day 49 (haematoxylin and eosin stain). Scale bar, 50 μm. h–j, RNA-seq analysis of lung epithelial cells from 35-day-old mice (SDHD control n = 6; SDHD cKO n = 7; NDUFS2 control n = 8; NDUFS2 cKO n = 7 mice). Data in Fig. 4a,b were partly included. h, Heat map of ISR signature gene transcripts. i,j, Enrichment plot of the ISR signature genes in lung epithelial cells from SDHD cKO versus SDHD control mice (i) (normalized enrichment score (NES) 2.15; false discovery rate (FDR) q < 0.0001) and those from NDUFS2 cKO versus SDHD cKO mice (j) (NES 2.80; FDR q < 0.0001). k, During the transitional cell state, the adaptive ISR is transiently induced and subsequently subsides as transitional cells differentiate into AT1 cells. Loss of mitochondrial complex I function results in an increase in the NADH/NAD+ ratio, leading to persistently high-level activation of the ISR. Chronically high ISR alters cell fate by preventing the successful differentiation of transitional cells into AT1 cells. Fig 5k created with BioRender.com. NS, not significant.