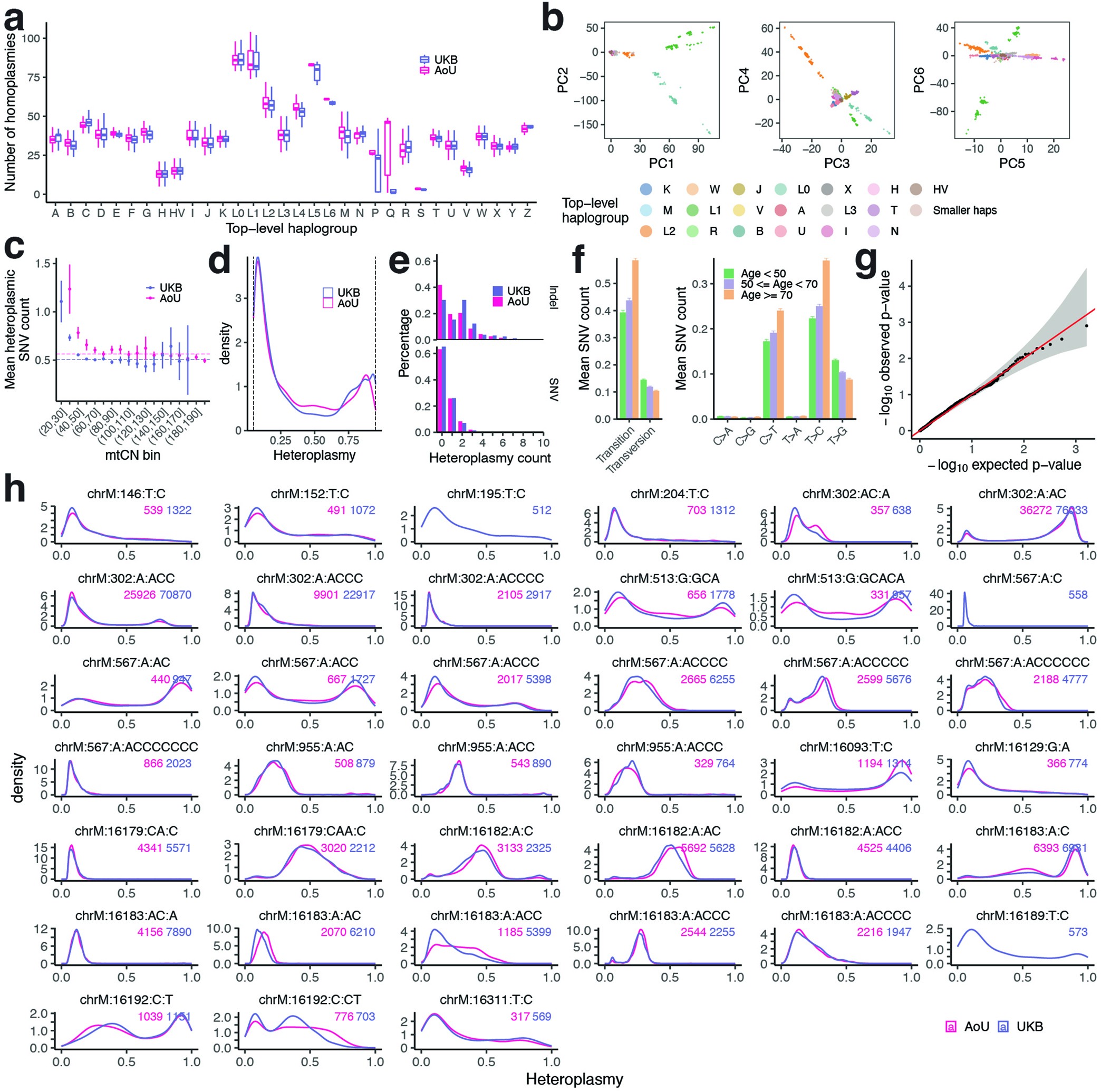
Extended Data Fig. 8: Overview of mtDNA variation across >250,000 individuals.
From: Nuclear genetic control of mtDNA copy number and heteroplasmy in humans

a. Box-and-whisker plots of homoplasmies per mtDNA haplogroup. Colors correspond to biobank. Outliers are suppressed to prevent visualizing AoU individual-level data. Total N = 95,343 (AoU) and 156,822 (UKB). b. Projection of UKB samples into mtDNA PC space computed using homoplasmies (MAF > 0.001). c. Mean heteroplasmic SNV count as a function of mtCN in UKB and AoU. Dotted lines correspond to mean number of heteroplasmic SNVs per person for individuals with mtCN > 50. Plot is truncated at mtCN < 200 for viewability. Error bars correspond to +/− 1 s.e.m. Total N = 79,873 (AoU) and 199,832 (UKB). d. Heteroplasmy distributions restricted to between 0.05 and 0.95 across UKB and AoU. e. Histogram of heteroplasmy counts per person for indels (top) and SNVs (bottom). f. Mean SNV count identified per-person in AoU as a function of variant type and age group. Error bars are +/− 1 s.e.m. g. Quantile-quantile plot of p-values from logistic regression tests predicting case/control status of 29 common diseases in UKB using each of 39 common case-only heteroplasmies (see panel h). Black line is null expectation, ribbon is 95% CI around null expectation. h. Case-only heteroplasmy distributions of 39 variants detected in >500 UKB samples.