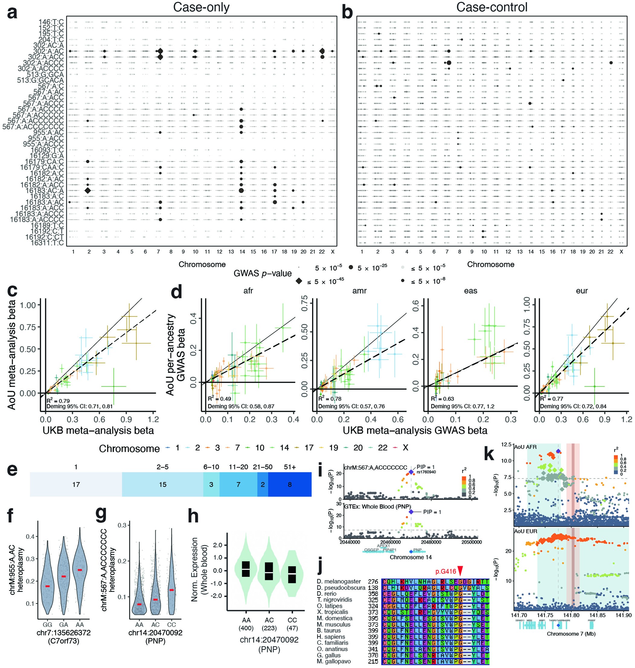
Extended Data Fig. 10: The full landscape of nuclear genetic associations to common mtDNA heteroplasmies.
From: Nuclear genetic control of mtDNA copy number and heteroplasmy in humans

a. Lead SNP p-values across all 39 tested case-only mtDNA heteroplasmies in the style of Fig. 4f. b. Lead SNP p-values across all 39 tested mtDNA heteroplasmies when coded as case-control phenotypes. c. Replication of lead SNP-variant pairs tested in both the UKB meta-analysis and AoU meta-analysis for case-only heteroplasmy. d. Replication of lead SNP-variant pairs tested in the UKB meta-analysis with each AoU continental ancestry group. For c-d, error bars correspond to effect size +/− 1 s.e.; colors correspond to nuclear chromosome; overall GWAS sample sizes can be found in Supplementary Table 1. e. The distribution of 95% credible set sizes from all heteroplasmy GWAS. Numbers atop shaded region correspond to size of CS; numbers within shaded region corresponds to the count of credible sets of that size. f. chrM:955:A,AC heteroplasmy as a function of lead SNP genotype near C7orf73. g. chrM:567:A,ACCCCCCC heteroplasmy as a function of highest PIP SNP genotype in PNP. h. Whole blood PNP expression as a function of the same highest PIP SNP genotype in GTEx. i. Colocalization between chrM:16183:AC,A at the PNP locus and PNP eQTL in whole blood, shown in GRCh38. j. Multiple sequence alignment across vertebrates of best bidirectional hits for POLG2 (BLASTP E<1e-3) displayed with ClustalW colors with effect of putative causal variant labeled. k. GWAS results in AoU for AFR and EUR in the vicinity of SSBP1 for chrM:302:A,AC, shown in GRCh38. Large points correspond to 95% CS from UKB meta-analysis, blue ribbon is region with LD R2 > 0.8 to lead SNP, dark red ribbon is a reference NUMT, light red ribbon is a 20kb window around the reference NUMT.