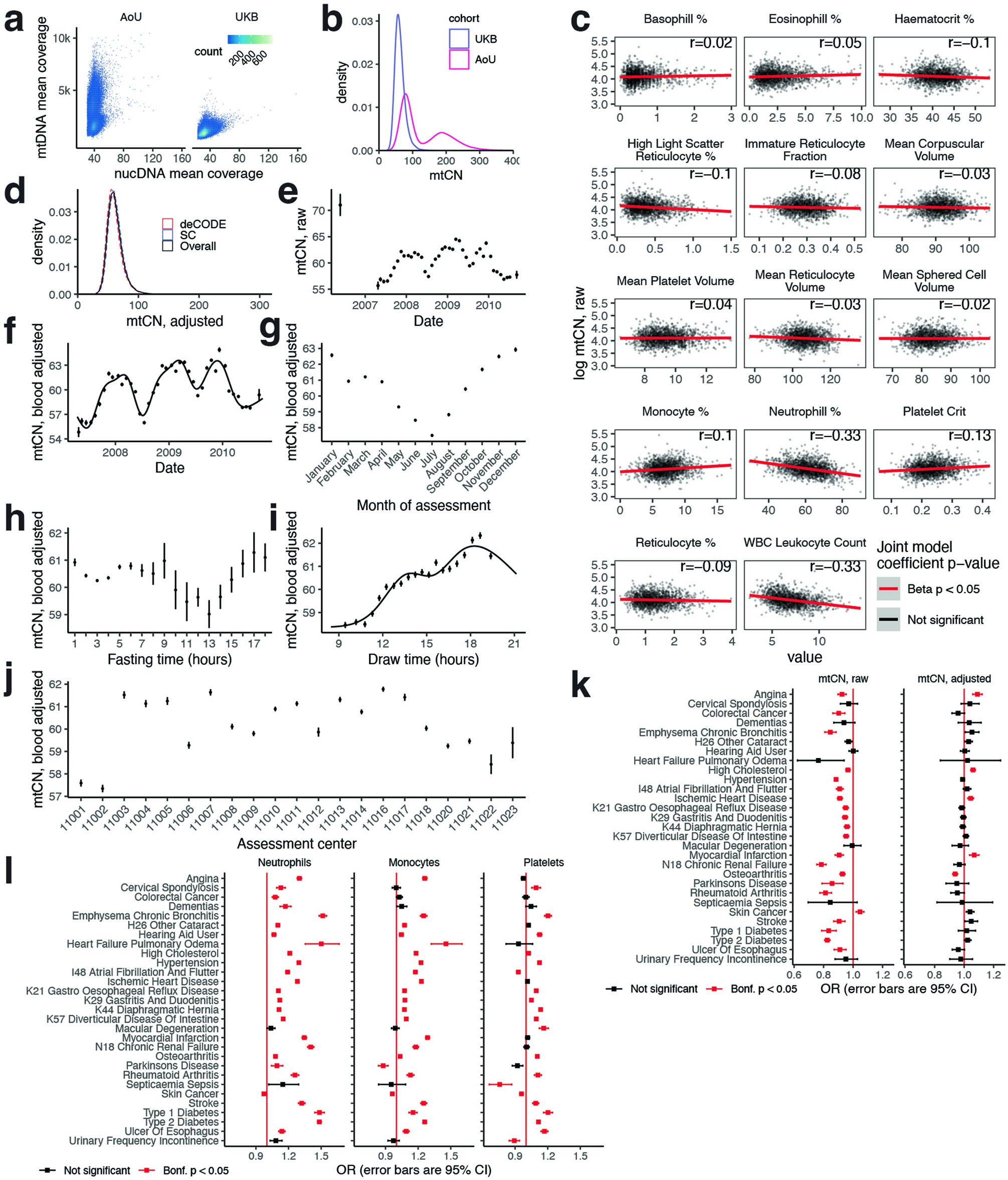
Extended Data Fig. 3: mtCN shows substantial correlations with technical and biological covariates.
From: Nuclear genetic control of mtDNA copy number and heteroplasmy in humans

a. Bivariate mean coverage distributions across nucDNA and mtDNA in AoU and UKB. b. Distributions of mtCN per diploid nuclear genome across AoU and UKB. c. Correlations between log mtCN and blood cell traits in UKB. Line corresponds to ordinary least squares fit; line color corresponds to the raw coefficient p-value of a joint model regressing log mtCNraw on all blood cell phenotypes. Inset is Pearson correlation coefficient. d. Distribution of mtCNadj in UKB. Color corresponds to sequencing center; black is the combined density. e. Mean mtCNraw versus assessment date, binned into months. Total N = 196,372. Pilot month samples are removed from subsequent analyses. f. Mean blood-corrected mtCN as a function of assessment date; line is a natural spline with knots positioned seasonally; total N = 179,626. g. Mean blood-corrected mtCN as a function of assessment month; total N = 179,626. h. Mean blood-corrected mtCN as a function of self-reported fasting time; total N = 179,623. i. Mean blood-corrected mtCN as a function of draw time; line corresponds to natural spline with 5 knots; total N = 179,601. j. Mean blood-corrected mtCN as a function of assessment center; total N = 179,626. k. OR of raw and corrected mtCN in predicting 29 common diseases in UKB. l. OR of top blood cell composition traits in predicting any of 29 common diseases in UKB. For e-j error bars correspond to mean +/− 1 s.e.m.. For k-l error bars correspond to 95% CI around the OR, and sample sizes for each comparison can be found in Supplementary Table 8. All tests are two-sided.