Fig. 2: LR WGS reveals cis and trans phases for similar reciprocal pair topologies.
From: Long-molecule scars of backup DNA repair in BRCA1- and BRCA2-deficient cancers

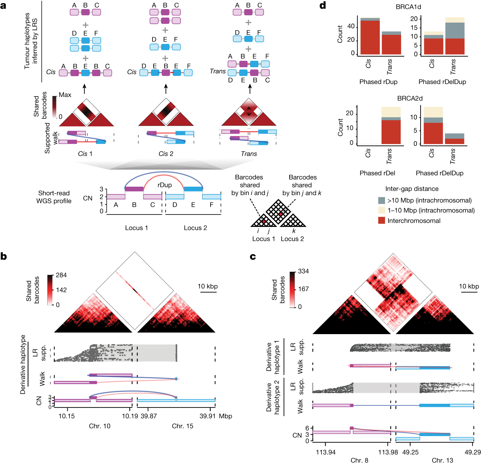
a, Multiple phased allelic reconstructions are consistent with the rDup SV pattern observed in short-read WGS. Each derivative allele is represented as a ‘walk’ or oriented sequence of reference genomic segments. A phased reconstruction comprises a set of derivative alleles that together account for junction and segmental copy numbers observed in the short-read WGS genome graph. For a rDup, two of the three possible reconstructions (cis 1 and cis 2) place junctions adjacently, corresponding to the templated insertion of a distant segment between duplicated copies of a gap segment at the source locus. In the third case (trans), the junctions are located on discontiguous or distant alleles, consistent with a large translocation or inversion, respectively, in which each derivative allele contains a copy of both gap segments. Each reconstruction has a distinct LR WGS footprint, as visualized by a heat map in which the pixels represent LR WGS barcode sharing between rearranged loci (bottom right schematic, also applicable to b and c). LRS, linked-read sequencing. b,c, Two rDups, each phased by LR WGS, in cis (b) and in trans (c). d, Counts of LR WGS phased rDups, rDels and rDelDups from either BRCA1d (top; n = 22) or BRCA2d (bottom; n = 14) tumours. Reciprocal pairs are coloured by their junction span (1–10 Mbp, >10 Mbp or interchromosomal), see Fig. 1f for explanation.