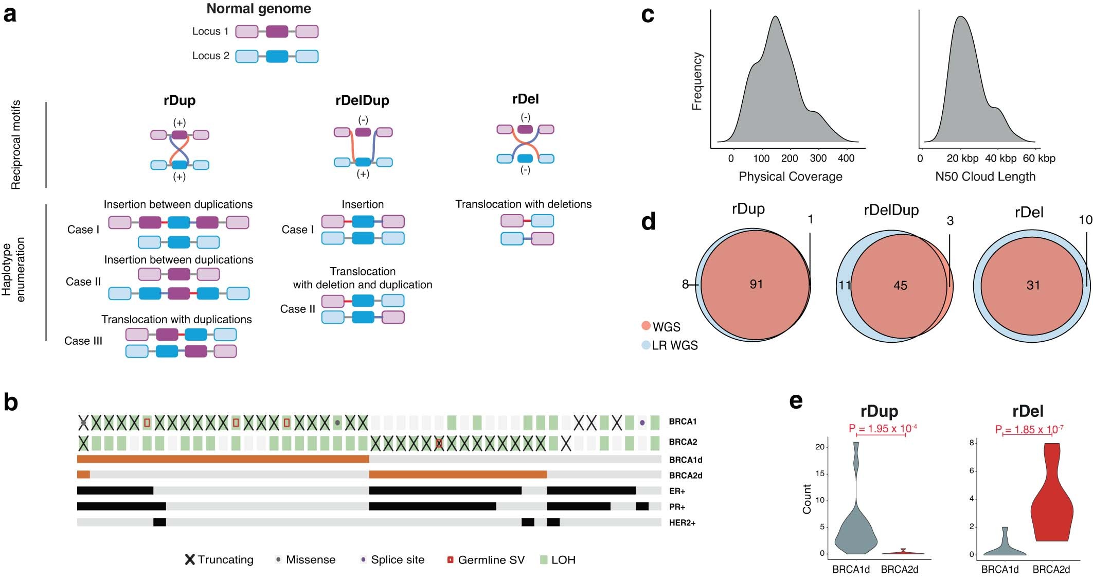
Extended Data Fig. 4: Haplotype deconvolution of reciprocal pairs with LR WGS validates reciprocal pairs in BRCA1- and BRCA2 mutated cancers.
From: Long-molecule scars of backup DNA repair in BRCA1- and BRCA2-deficient cancers

a, Enumeration of all possible phased allelic deconvolutions of each of the three reciprocal-pair classes (rDups, rDelDups and rDels). b, Molecular and pathological characteristics of the 46 breast cancer cases profiled with LR WGS in the MSKCC cohort. c, Sequencing library characteristics across 92 LR WGS profiled samples. d, Concordance between LR WGS and short-read WGS reciprocal-pair calls among BRCA1d (n = 22) and BRCA2d (n = 14) cases. e, Comparison of rDup and rDel counts among BRCA1d (n = 22) and BRCA2d (n = 14) cases within the MSKCC cohort. P values obtained by two-sided Wald test on a gamma-Poisson regression model.