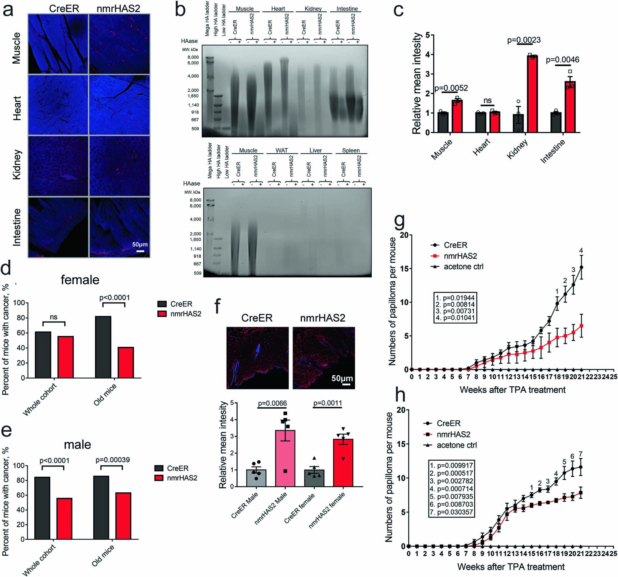
Extended Data Fig. 1: nmrHAS2 mice exhibit resistance to spontaneous and induced cancer.
From: Increased hyaluronan by naked mole-rat Has2 improves healthspan in mice

a. Representative stainings of HABP staining in organs of male nmrHAS2 and CreER mice. b. Pulse field gel shows that male nmrHAS2 mice have higher molecular weight and more abundant hyaluronic acid than CreER control mice. HA was extracted from 200 mg of pooled tissue from two individuals. HAase treated samples were run in parallel to confirm the specificity of HA staining. c. Quantification of relative HABP fluorescence intensity shown in b. n = 3. d. Old female nmrHAS2 mice have much lower spontaneous cancer incidence n = 47 for CreER and n = 49 for nmrHAS2. e. Old male nmrHAS2 mice have much lower spontaneous cancer incidence n = 27 for CreER and n = 32 for nmrHAS2. f. HABP staining shows that skin of nmrHAS2 mice has higher hyaluronan levels, n = 5. g. Quantification of papilloma formation in DMBA/TPA treated female mice. n = 3 for acetone treated mice, n = 5 for CreER, and n = 4 for nmrHAS2. h. Quantification of papilloma formation in DMBA/TPA treated male mice. n = 4 for acetone treated mice, n = 8 for CreER, and n = 7 for nmrHAS2. c,f,g. p-values were calculated by two-tailed unpaired t-test (p-values are indicated in the graphs). Bars represent the means, error bar displays the standard error, dots represent biological replicates. d-e. Old mice are older than 27 months. P-values were calculated by two tailed Chi-square test.