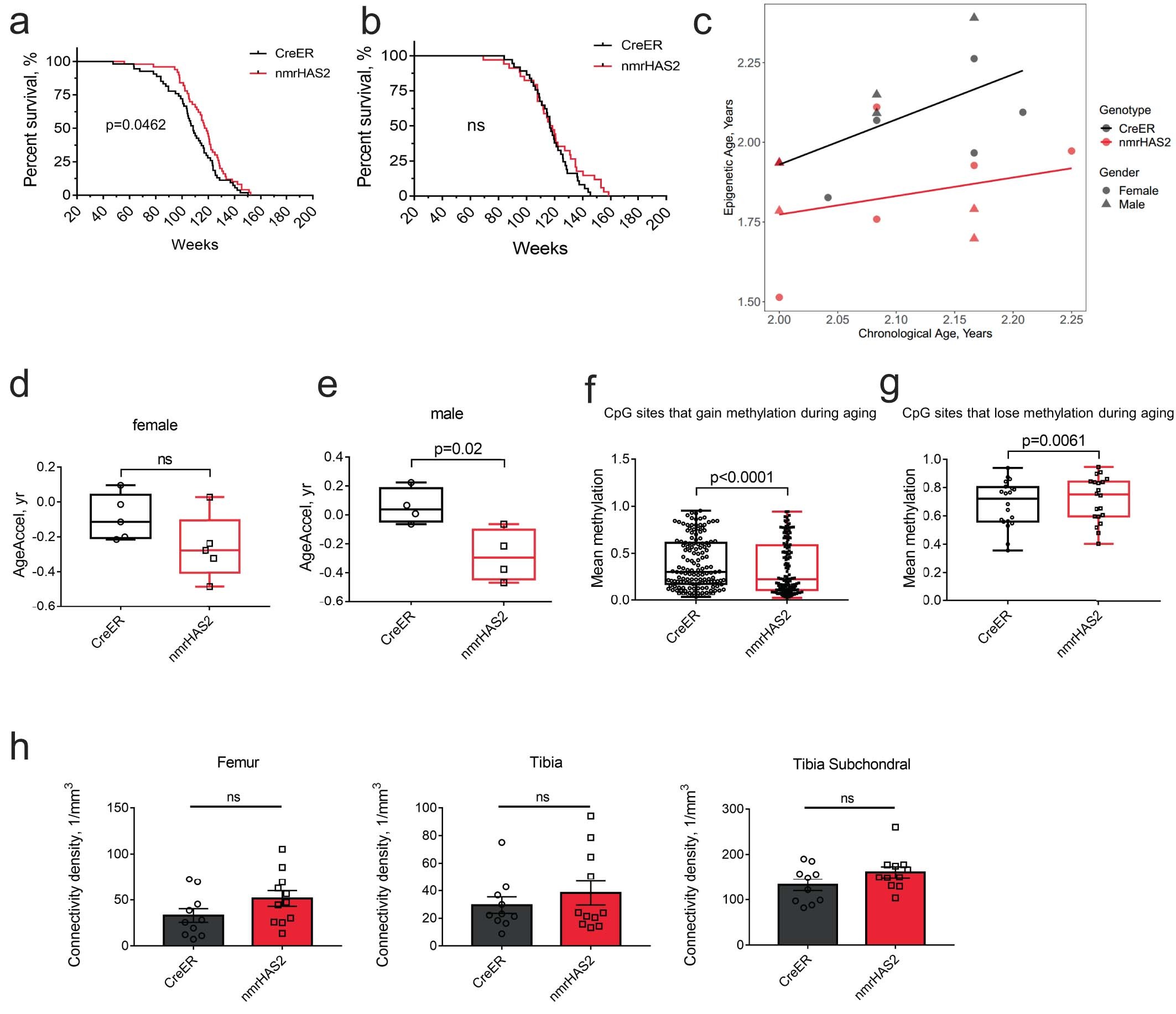
Extended Data Fig. 2: nmrHAS2 mice show extended lifespan and healthspan.
From: Increased hyaluronan by naked mole-rat Has2 improves healthspan in mice

a. Female nmrHAS2 mice (n = 50) have extended median lifespan compared to female CreER mice (n = 54). p-value for median lifespan was calculated using two tailed log-rank test. b. Male nmrHAS2 (n = 34) mice have extended maximum lifespan compared to male CreER mice (n = 37). p-value for median lifespan was calculated using two tailed log-rank test. c. Old nmrHAS2 mice display younger epigenetic age. d-e. Old nmrHAS2 female mice (d) and old nmrHAS2 male mice (e) display lower age acceleration, or younger biological age than CreER controls. f. Mean methylation level of CpG sites that gain methylation during aging. Analysis was performed based on 9 animals. g. Mean methylation level of CpG sites that lose methylation during aging. Analysis was performed based on 9 animals. h. Old male nmrHAS2 mice (n = 11) have the same level of bone connectivity density compared to age-matched controls (n = 10). p-values were calculated by two-tailed unpaired t-test (p-values are indicated in the graphs). Bars represent the means, error bars show standard errors, dots represent biological replicates. d, e. The five-number summary on the boxplot displays the minimum, first quartile, median, third quartile, and maximum. p-values were calculated by two-tailed unpaired t-test. f, g. The five-number summary on the boxplot displays the minimum, first quartile, median, third quartile, and maximum. p-values were calculated by two-tailed paired t-test.