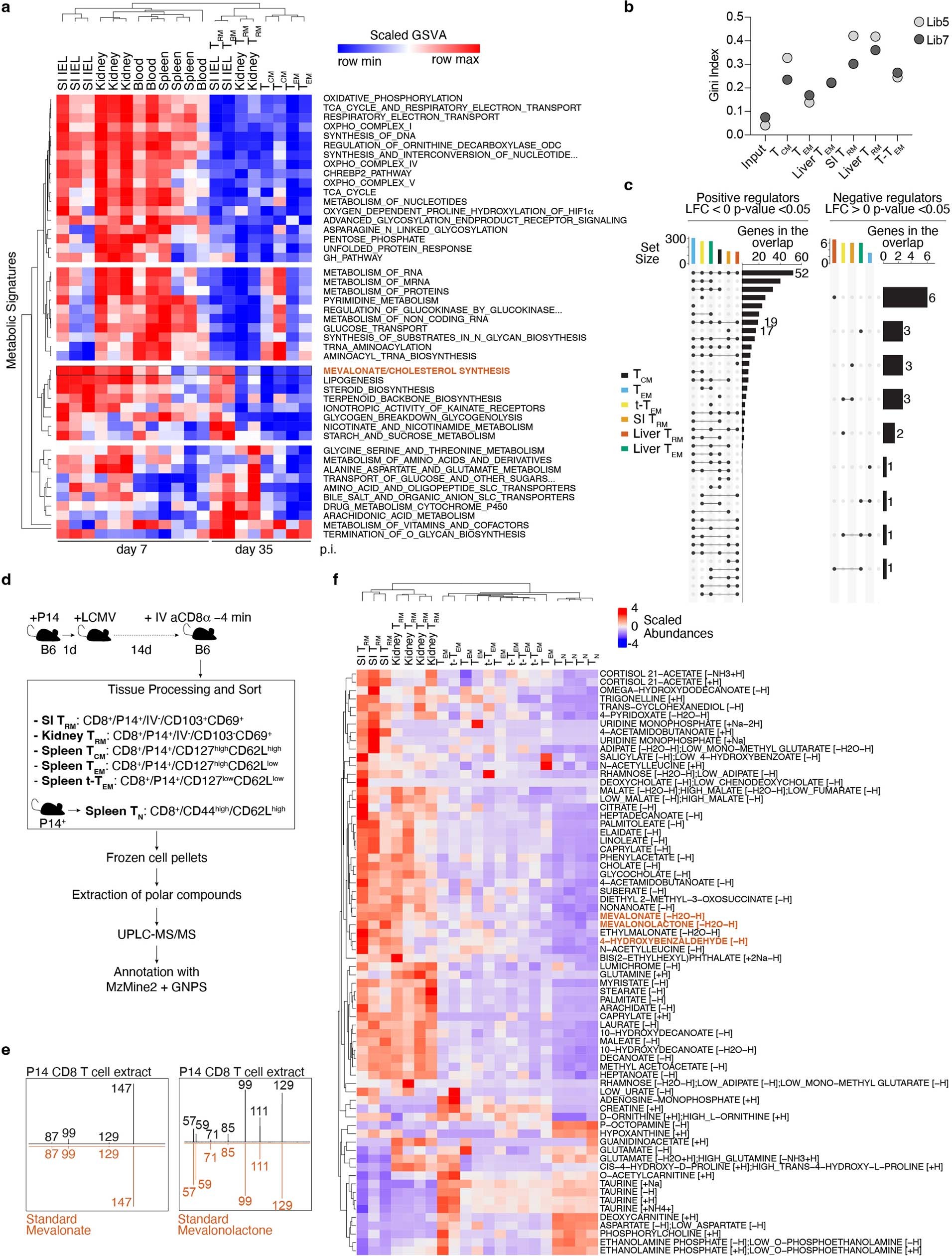
Extended Data Fig. 1: Functional genetics in vivo, metabolomics and transcriptional analysis of ex vivo populations of memory CD8+ T cells identify a graded upregulation of a Srebp2-dependent metabolic programming across TRM.
From: Metabolic programs of T cell tissue residency empower tumour immunity

a, Unsupervised hierarchical clustering heatmap of scaled GSVA scores for metabolic signatures across samples, p.i., post-infection. GSE107278. b, sgRNA library heterogeneity reported as Gini Index values. c, Upset plot showing intersection sizes and set sizes for positive and negative regulators of each P14 CD8+ T cell population in the in vivo CRISPR/Cas9-mediated loss-of-function screen. d, Sample acquisition and analysis workflow for LC-MS/MS-based untargeted metabolomics of ex vivo populations of CD8+ T cells in the context of LCMV infection. Gating strategy included for each cell type analyzed. e, Tandem mass spectra matching against commercial standards of mevalonate and mevalonolactone. Tandem mass spectra derived from the most abundant ion for each compound. Black spectra are derived from cell lysate, red mirrored spectra from commercial standard. f, Unsupervised hierarchical clustering of scaled relative abundances of identified annotated metabolites of P14 CD8+ T cells profiled by untargeted metabolomics at day 13 after LCMV infection. The images of the mice in d have been modified from ref. 17.