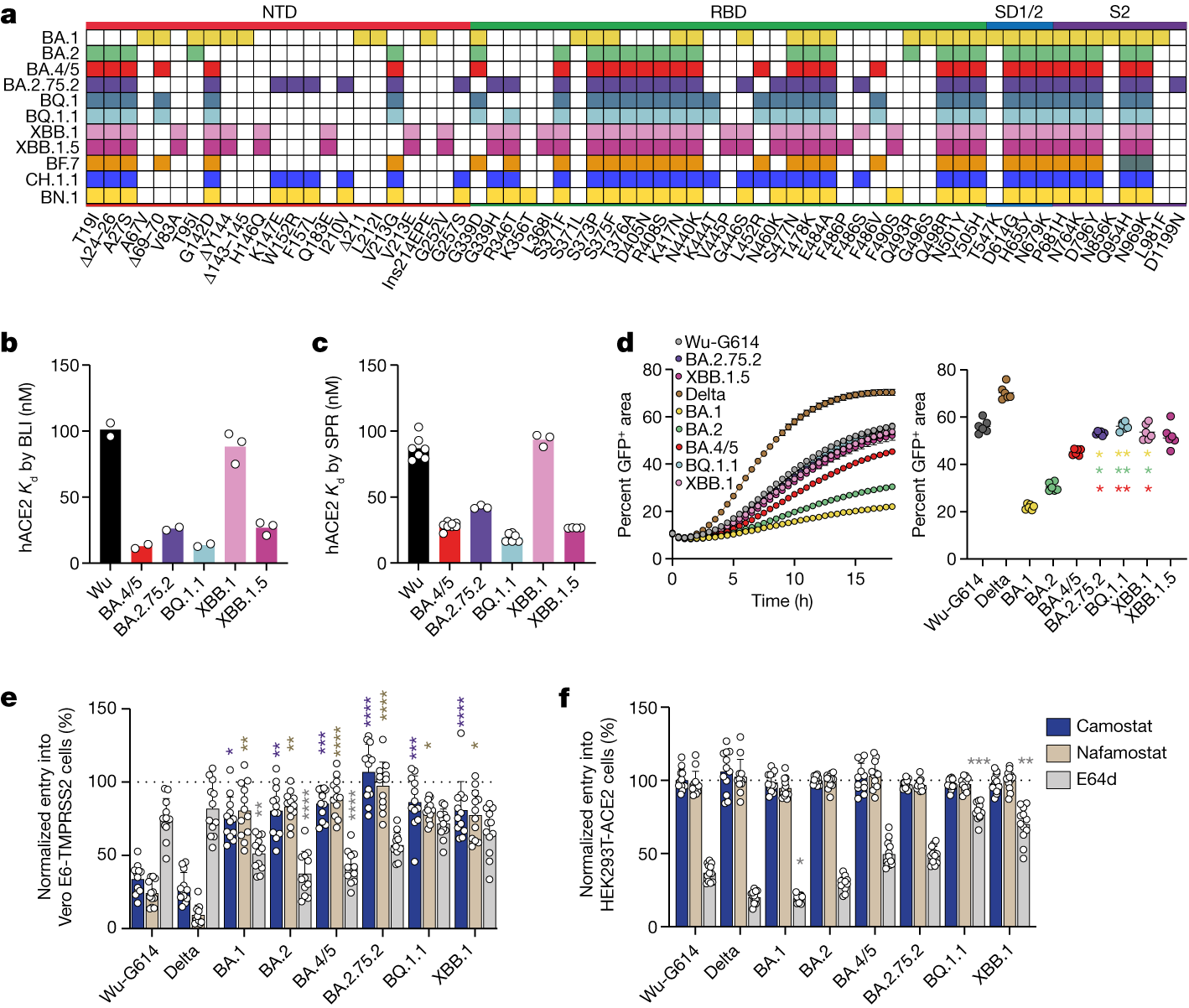
Fig. 1: Functional properties of the BQ.1.1, XBB.1, XBB.1.5 and BA.2.75.2 variant S glycoproteins.
From: Neutralization, effector function and immune imprinting of Omicron variants

a, Schematic view of S mutations in SARS-CoV-2 variants evaluated in this study. Ins, insertion; SD1/2, subdomains 1 and 2. b,c, Equilibrium dissociation constants (Kd) measured by BLI (b; n = 2 or 3 independent experiments) and SPR (c) for binding of the monomeric human ACE2 (hACE2) ectodomain to the indicated immobilized variant RBDs. d, Left, cell–cell fusion (indicated as the percentage of GFP+ area) between cells expressing the indicated variant S glycoproteins and Vero E6-TMPRSS2 cells measured over an 18-h time-course experiment using a split-GFP system. Right, cell–cell fusion at 18 h (mean ± s.e.m.). Data are from six fields of view from a single experiment and representative of results from two biological replicates. Comparisons of fusogenicity mediated by BA.1, BA.2, or BA.4/5 S to BA.2.75.2, BQ.1.1, XBB.1 and XBB.1.5 S were completed using the one-sided Dunnett’s test; colours of asterisks indicate the reference group for the comparison (BA.1, gold; BA.2, green; BA.4/5, red). e,f, Relative entry of VSV pseudotyped with the indicated S variant in Vero E6-TMPRSS2 (e) or HEK293T-ACE2 (f) cells treated with 50 µM camostat, nafamostat or E64d. Normalized entry was calculated on the basis of entry values obtained for Vero E6-TMPRSS2 or HEK293T-ACE2 cells treated with DMSO only for each pseudovirus. Data are mean ± s.d. Twelve technical replicates were performed for each pseudovirus and inhibitor and one experiment representative of two independent biological replicates is shown. Comparison of relative entry values were made between Wu-G614 S VSV pseudovirus and each of the examined SARS-CoV-2 variant S VSV pseudoviruses using the one-sided Dunnett’s test. *P < 0.05; **P < 0.01; ***P < 0.001; ****P < 0.0001.