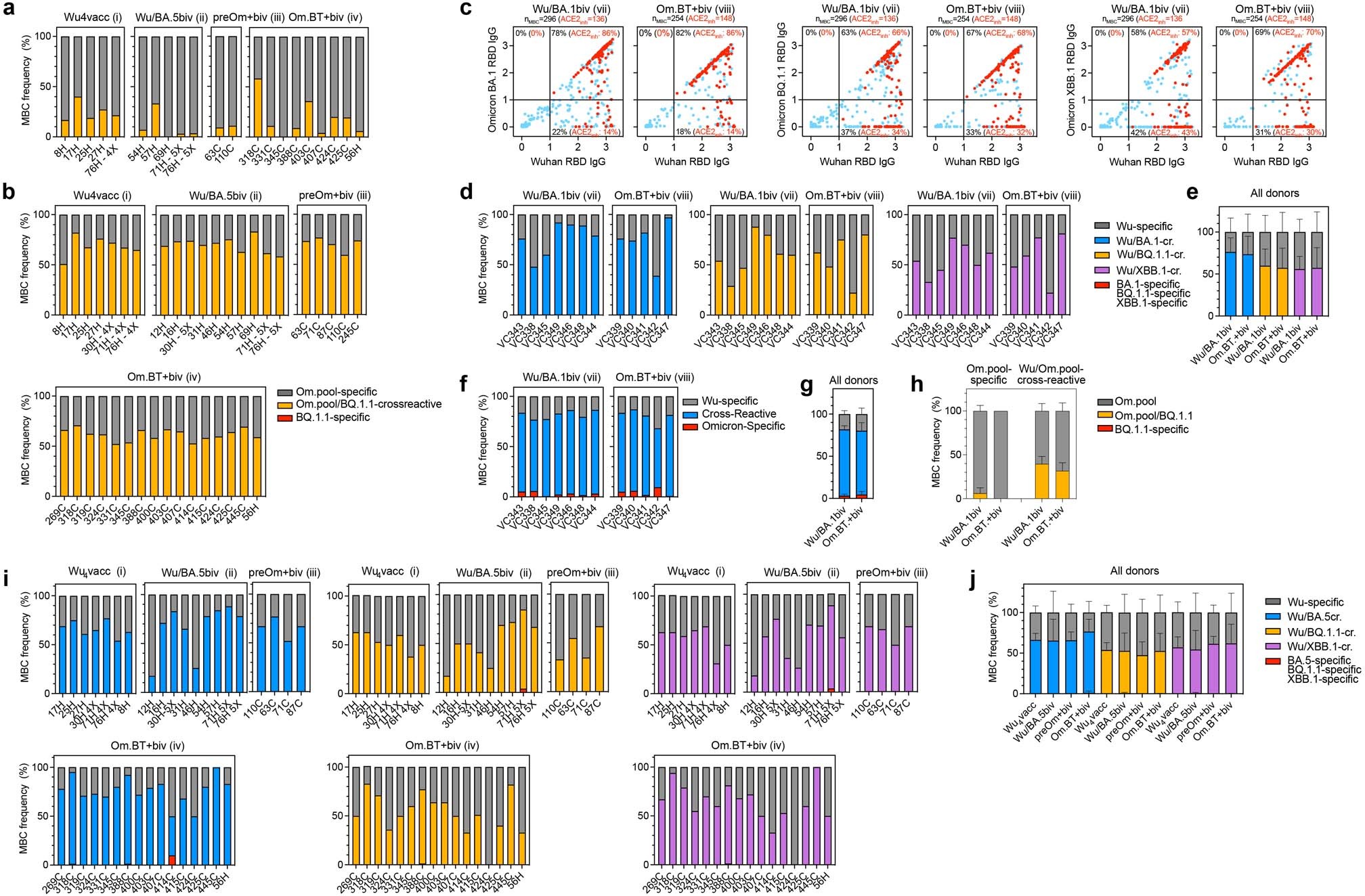
Extended Data Fig. 9: Subanalysis of cross-reactivity of vaccine- and infection-elicited MBCs.
From: Neutralization, effector function and immune imprinting of Omicron variants

a,b, Analysis of cross-reactivity with the BQ.1.1 RBD of Omicron (BA.1/BA.2/BA.5) RBD pool-specific (a) and Wu/Omicron (BA.1/BA.2/BA.5) RBD pool-cross-reactive (b) MBCs. Om.pool: MBCs reactive with the Omicron (BA.1/BA.2/BA.5) RBD pool in cohorts i–iv. c, Cumulative cross-reactivity with the Wu RBD and the Omicron BA.1, BQ.1.1 or XBB.1 RBDs of IgGs secreted from in vitro stimulated MBCs as measured by ELISA. Data represent average OD values with blank subtracted from n = 2 replicates of MBC cultures analyzed from donors of cohorts vii and viii at about 14 days after receiving the last vaccine dose. RBD-directed IgGs inhibiting binding of ACE2 to the Wu RBD are depicted in red. Number of total and ACE2-inhibiting (ACE2inh) RBD-directed IgG positive cultures are indicated on top of each graph. Percentages of Wu-specific, Omicron-specific and Wu/Omicron-cross-reactive IgG positive cultures are indicated within each quadrant. d,e, Individual frequencies (d) and mean frequencies ± SD for each cohort (n = 5-6) (e) of Wu RBD-specific (grey), Omicron-specific (red) and RBD cross-reactive (blue for BA.1, yellow for BQ.1.1 and purple for XBB.1) IgG positive cultures from donors of cohorts vii and viii at about 14 days after receiving the last vaccine dose. f,g, Frequency of Wu RBD-specific (grey), Omicron (BA.1/BA.2/BA.5) RBD pool-specific (red) and cross-reactive (blue) MBCs from donors of cohorts vii-viii at about 14 days after receiving the last vaccine dose, as measured by flow cytometry. Individual frequencies are shown in panels f and and mean frequencies ± SD for each cohort (n = 4–16) are shown in g. h, Analysis of cross-reactivity with the BQ.1.1 RBD of Omicron (BA.1/BA.2/BA.5) RBD pool-specific (red bars of panel g) and Wu/Omicron (BA.1/BA.2/BA.5) RBD pool-cross-reactive (blue bars of panel g) MBCs. Om.pool, MBCs recognizing the Omicron (BA.1/BA.2/BA.5) RBD pool. Mean frequencies ± SD are presented for each cohort (n = 5-6). i,j, Frequency of IgGs specific for the Wu RBD (grey), cross-reactive with the Wu/BA.5 RBDs (blue), the Wu/BQ.1.1 RBDs (orange), the Wu/XBB.1 RBDs (purple) or specific for either the BA.5, BQ.1.1 or XBB.1 RBD (red) as measured by ELISA after in vitro stimulation of MBCs from cohorts i–iv. Individual frequencies and mean ± SD (n = 4–16) are shown in panels i and j, respectively.