Extended Data Fig. 4: RNA-seq transcriptome analysis of WT and nac2 plants.
From: Molecular basis of methyl-salicylate-mediated plant airborne defence

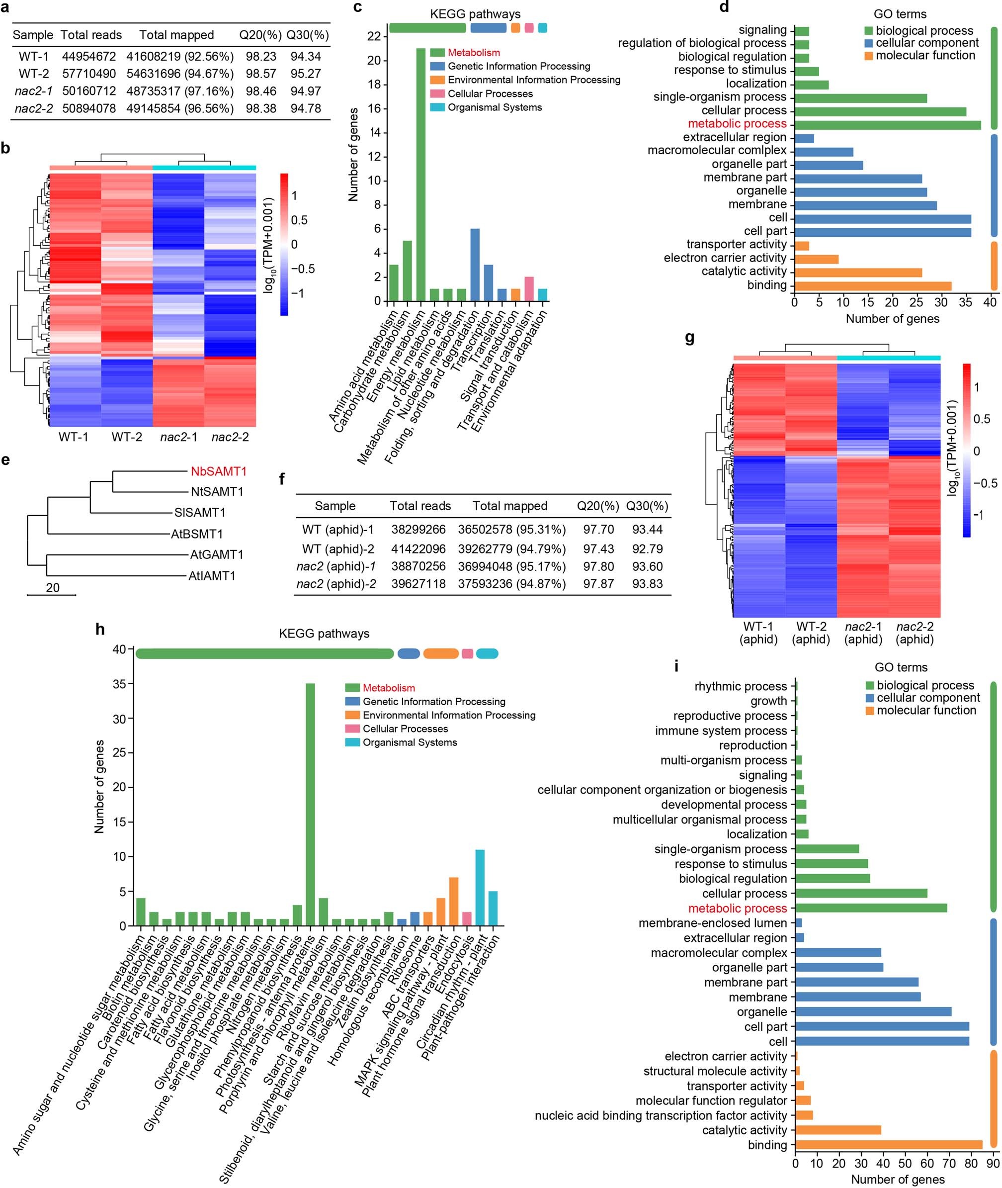
a, Comparison of WT and nac2 plants (without any treatment) RNA-seq sequences on the reference genome. The Phred quality score Q20 (99% base call accuracy) and Q30 (99.9% base call accuracy) were used to measure the quality of RNA sequencing. b, Hierarchical clustered heat map of 90 differential expressed genes (DEGs, 24-up genes and 66-down genes) based on the log2 (fold change) in transcript levels of WT and nac2 plants. c, Kyoto Encyclopedia of Genes and Genomes (KEGG) pathway analysis of 90 DEGs in (b), the module with the most enriched genes is “metabolism” (green colour, marked by red font). d, Gene ontology (GO) analysis of 90 DEGs in (b), the “biological process” module (green colour) with the most enriched genes is “metabolism process” (marked by red font). e, Phylogenetic analysis of SAMT1 proteins from various plant species. NtSAMT1, Nicotiana tabacum SAMT1 (GenBank ID: FJ015052); SlSAMT1, Solanum lycopersicum SAMT1 (GenBank ID: NM_001247880); AtBSMT1, Arabidopsis thaliana BSMT1 (Tair ID: AT3G11480); AtGAMT1 (Tair ID: AT4G26420); AtIAMT1 (Tair ID: AT5G55250). f, Comparison of WT (aphid) and nac2 (aphid) plants (under aphid attack) RNA-seq sequences on the reference genome. g, Hierarchical clustered heat map of 157 DEGs (100-up genes and 57-down genes) based on the log2(fold change) in transcript levels of WT (aphid) and nac2 (aphid) plants. h, KEGG pathway analysis of 157 DEGs in (g), the module with the most enriched genes is “metabolism” (green colour, marked by red font). i, GO analysis of 157 DEGs in (g), the “biological process” module (green colour) with the most enriched genes is “metabolism process” (marked by red font). All DEGs were identified according to the transcripts per million reads (TPM) (log2 (foldchange) ≥ 1 or ≤ −1 and P ≤ 0.05).