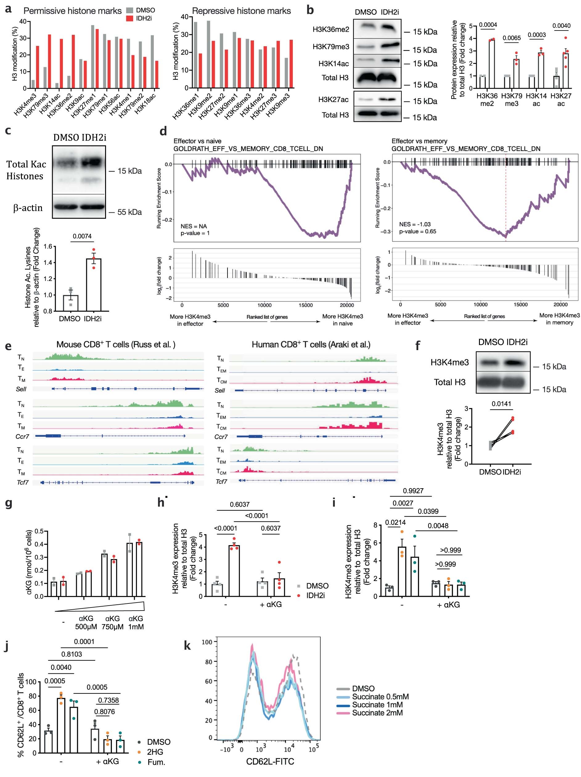
Extended Data Fig. 9: Inhibition of IDH2 leaves an epigenetic imprint.
From: Reductive carboxylation epigenetically instructs T cell differentiation

a, Bar graphs representing permissive and repressive histone marks in DMSO or IDH2i-conditioned CD8+ T cells. b, Immunoblot and quantification of indicated histone marks in DMSO or IDH2i-conditioned CD8+ T cells. (n = 2 (H3K36me2), pooled from 2 independent experiments, n = 3 (H3K79me3, H3K14ac) and n = 5 (H3K27ac) biological replicates, pooled data from 3 independent experiments). c, Immunoblot and quantification of total acetylated lysines in DMSO or IDH2i-conditioned CD8+ T cells. (n = 3 biological replicates, data representing 2 independent experiments). d, Barcode plots representing gene set enrichment analysis of a memory signature on H3K4me3-enriched regions in OT1 cells. NES, normalized enrichment score; Running ES, running enrichment score. e, H3K4me3 ChIP–seq tracks at Sell, Ccr7 and Tcf7 loci from mouse naive (TN, green), effector (TE, blue) and memory (TM, pink) OT1 cells and from human naive (TN, green), effector memory (TEM, blue) and central memory (TCM, pink) CD8+ T cells from the peripheral blood of healthy adults. f, Immunoblot and quantification of H3K4me3 histone mark in DMSO- or IDH2i-conditioned MILs. (n = 5 biological replicates, pooled data from 2 independent experiments). g, Intracellular abundance of α-KG in DMSO or IDH2i-conditioned CD8+ T cells, supplemented with indicated doses of cell-permeable α-KG (n = 2 biological replicates). h, Immunoblot quantification of H3K4me3 in DMSO or IDH2i-conditioned CD8+ T cells, supplemented with α-KG. (n = 4 biological replicates, pooled data from 4 independent experiments). i, Immunoblot quantification of H3K4me3 in T cells treated with DMSO, fumarate or 2-HG. j, Percentage of CD62L+ T cells upon DMSO, fumarate or S-2-HG treatment and α-KG supplementation. (i,j, 3 biological replicates, pooled data from 3 independent experiments). k, Representative histogram indicating the relative expression of CD62L on the surface of CD8+ T cells treated with 0.5, 1 or 2 mM succinate (dimethyl succinate, Sigma-Aldrich) at day 7 post-activation. Data represent mean ± s.e.m. and were analysed by unpaired (c,i,j) or paired (d) two-tailed Student’s t-test or two-way ANOVA using the original FDR test of Benjamini and Hochberg (e–h,k). Only relevant statistical comparisons are shown. For gel source data, see Supplementary Fig. 1.