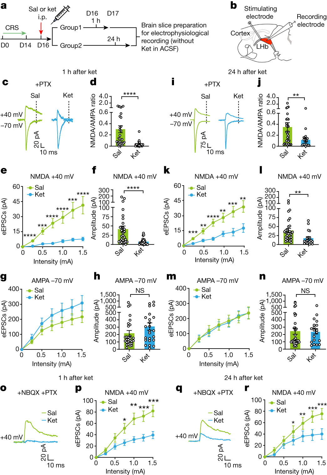
Fig. 2: A single injection of ketamine in CRS mice causes prolonged inhibition of NMDAR currents in the LHb.
From: Sustained antidepressant effect of ketamine through NMDAR trapping in the LHb

a, Experimental paradigm for slice recording after intraperitoneal injection of ketamine (10 mg kg−1) in CRS mice. b, Schematic of whole-cell recording of evoked synaptic responses in sagittal LHb slices. c–n, Data from temporally isolated AMPAR-eEPSCs and NMDAR-eEPSCs. c,i, Example traces of evoked AMPAR-eEPSCs (–70 mV, measured at the peak) and NMDAR-eEPSCs (+40 mV, measured at 35 ms after stimulation, dotted line) in LHb neurons in the presence of picrotoxin (PTX) at 1 h (c) and 24 h (i) after intraperitoneal injection of saline or ketamine in CRS mice. d,j, Ratios of NMDAR-eEPSCs and AMPAR-eEPSCs (recorded at 1.5 mA stimulation intensity) at 1 h (d) and 24 h (j) after intraperitoneal injection of saline or ketamine in CRS mice. e,g,k,m, Stimulus–response (input–output) curves of NMDAR-eEPSCs (e,k) and AMPAR-eEPSCs (g,m) of LHb neurons at 1 h (e,g) and 24 h (k,m) after intraperitoneal injection of saline or ketamine in CRS mice. f,h,l,n, Bar graphs of NMDAR-eEPSCs (f,l) and AMPAR-eEPSCs (h,n) recorded at 1.5 mA stimulation intensity at 1 h (f,h) and 24 h (l,n) after injection of saline or ketamine in CRS mice. o–r, Data from pharmacologically isolated pure NMDAR-eEPSCs. o,q, Example traces of evoked NMDAR-eEPSCs (+40 mV, measured at the peak) of LHb neurons in the presence of picrotoxin and NBQX at 1 h (o) and 24 h (q) after injection of saline or ketamine. p,r, Stimulus–response (input–output) curves of NMDAR-eEPSCs (isolated by application of picrotoxin and NBQX under voltage clamp at +40 mV) of LHb neurons at 1 h (p) and 24 h (r) after injection of saline or ketamine. Error bars indicate the s.e.m. (see Supplementary Table 1 for statistical analyses and n numbers).