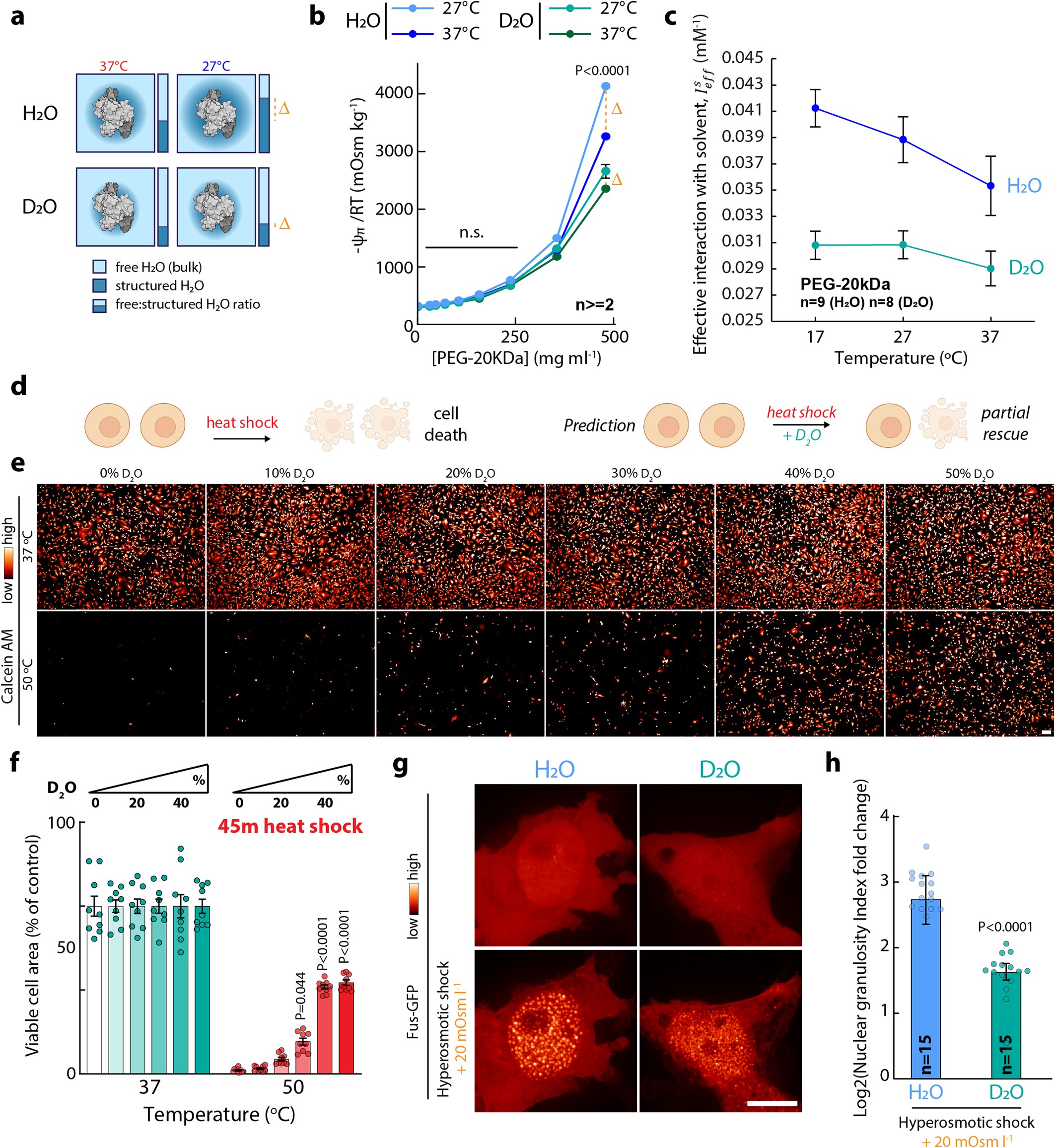
Extended Data Fig. 4: Co-treatment with D2O attenuates the effects of acute temperature and external osmolarity change, and attenuates cell death from heat shock.
From: Macromolecular condensation buffers intracellular water potential

(a-c) D2O attenuates variation in osmotic potential as a function of PEG concentration and temperature. (a) since D2O forms stronger H-bonds compared to H2O, proteins should have a reduced impact on the structured/free water ratio in the presence of D2O, and substitution of H2O with D2O should counter the effects of lowering temperature on the thickening of hydration shells by increasing the enthalpic favourability of hydration shells that incorporate heavy water. (b) Osmotic potential measured by vapour pressure for solutions of PEG-20kDa at indicated concentration in buffer containing 100% water (noted H2O) or 50% heavy water/50% water (noted D2O) solvent at indicated temperature. Note that the H2O curves are identical to those presented in Extended Data Fig. 1, shown here for reference. Statistics: three-way ANOVA considering the solvent (D2O vs. H2O), PEG concentration and temperature as variables followed by a Tukey post-hoc test (significance indicated; ****: P < 0.0001, mean ± SEM). Note that the D2O attenuates the effect of PEG concentration on osmotic potential, and that the effect of temperature is lower in D2O versus H2O. Both observations are consistent with increased enthalpic favourability of macromolecular-solvent interactions when H2O is exchanged for D2O. n = 3 independent osmometry curves measured for all conditions except D2O/37 °C where n = 2; (c) Reduced sensitivity of \({I}_{{\rm{eff}}}^{s}\) to temperature for PEG-20kDa in D2O (\({I}_{{\rm{eff}}}^{s}\) ± 95% confidence intervals are plotted). n: number of independent osmometry curves fitted simultaneously to evaluate \({I}_{{\rm{eff}}}^{s}\) in each condition. (d) The main consequence of a 47 °C heat shock on mammalian cells is the thermal denaturation of many different proteins. Thermally denatured proteins aggregate because they overload the cellular capacity to refold and degrade them; where aggregation is a second order process dependent on the concentration of denatured and partially unfolded proteins, and the failure to resolve this results in cell death22,95. Protein unfolding occurs for two reasons: (1) macromolecules acquire sufficient kinetic energy to overcome the energy barrier for the entropic cost of hydrophobic hydration, and (2) because the relative cost of hydrophobic hydration falls as temperatures increase because the average number and strength of hydration bonds in bulk solvent is temperature dependent5. Both of these kinetic factors can therefore be understood in terms of solvent thermodynamics and so reducing water availability through increased solute concentration would be expected to increase protein thermal stability. However, for cells, such supraphysiological hyperosmotic treatment has two major consequences: the loss of cellular water29, and an increased concentration of cellular macromolecules50. Whilst the first should disfavour protein unfolding by lowering intracellular Ψπ, the second will drastically favour the aggregation of proteins that have unfolded and so render cells at least as liable to cell death, if not more so. Similar to high sucrose concentrations, a stabilizing effect of D2O on protein structure in solution is well established in the biochemistry field24. The classical way to explain this effect is that D2O forms stronger hydrogen bonds than H2O (heavy ice melts at 3.8 °C). We therefore employed D2O to demonstrate the solvent-dependence of cell death upon heat shock because D2O immediately equilibrates over the cell membrane and so cannot affect cell volume. (e) Representative fields of view of adherent human foreskin fibroblasts cells, treated or not with a 45 min 50 °C heat shock in media containing the indicated percentages of D2O (v/v), and stained with Calcein AM dye to assess viability. (f) Cell viability quantification in samples presented in (e). Mean ± SEM; n = 9 fields of view analysed per condition. Panel representative of N = 2 repeats. Statistics: two-way ANOVA followed by Dunnett’s post-hoc test (P value indicated). (g) D2O attenuates protein condensation induced by acute hyperosmotic treatment. U2OS cells transiently expressing FusLC-GFP were equilibrated in media containing 0% or 50% D2O for two min, then subjected to a 20 mOsm l−1 hyperosmotic treatment in media containing 0% or 50% D2O, respectively. The degree of FusLC-GFP was assessed by live SDCM before and after the treatment. (h) Log2 of the fold change in granulosity index for nuclear FusLC-GFP upon osmotic challenge in the presence or absence of D2O (median ± 95% confidence interval). Statistics: Mann-Whitney test. n: number of cells analysed. Note that condensation upon hyperosmotic shock is partially alleviated in the presence of D2O. Scale bars: 10 µm (e), 200 µm (g).