Extended Data Fig. 2: Reciprocal interactions between pulse- and sine-producing neurons (supplement to Fig. 2).
From: Flexible circuit mechanisms for context-dependent song sequencing

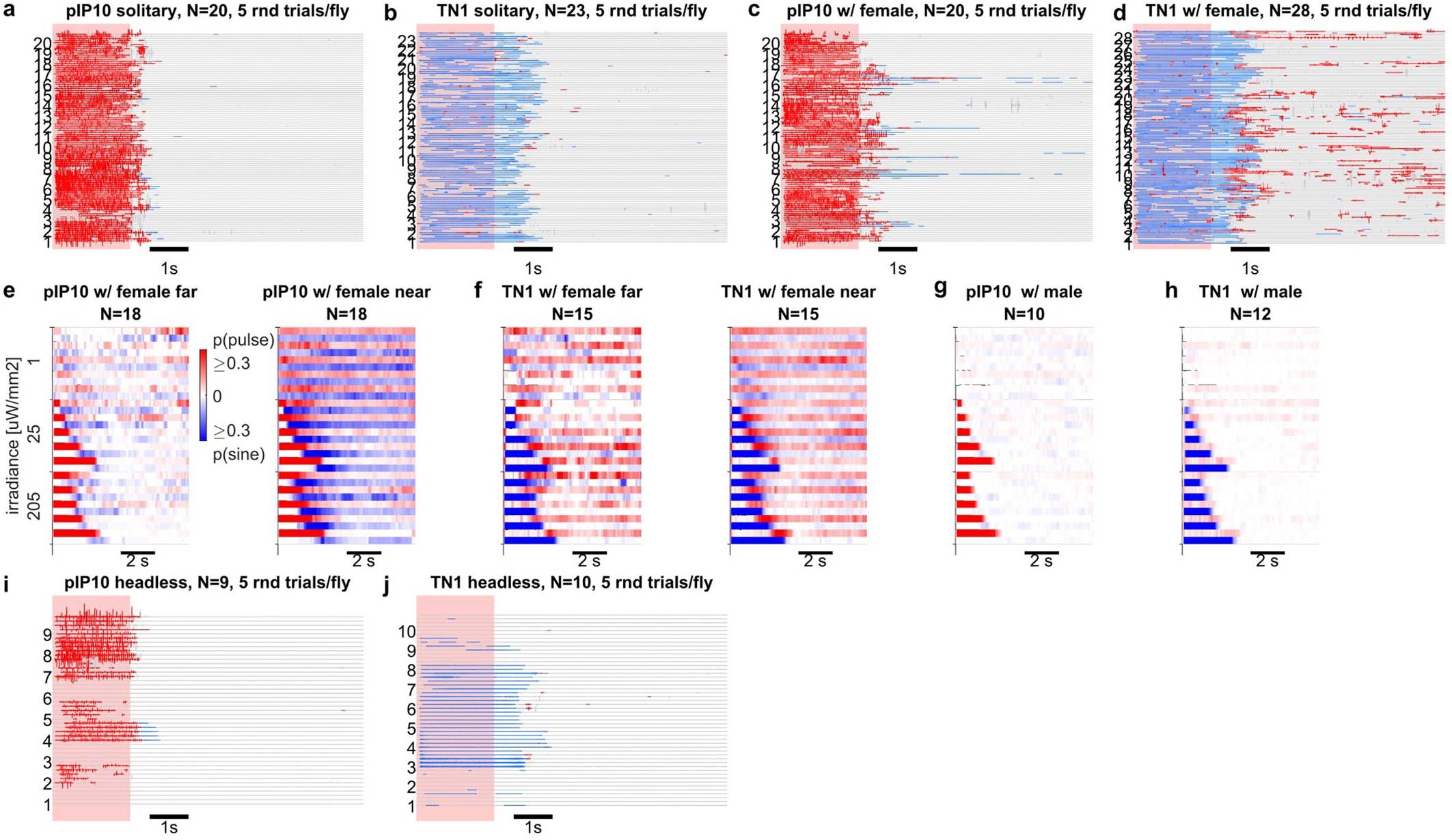
a, Example raw song responses drawn from n = 20 solitary pIP10 > CsChrimson males (biological replicates) with a single type of optogenetic stimulus (205uW/mm2 on for 2s per 8s trial). For every recording, five out of 15 trials were randomly chosen for display. Numbers on y-axis indicate recording. Color code: red - pulse song, blue - sine song, grey - silence, pink - optogenetic stimulus. b, Example raw song responses drawn from n = 23 solitary TN1 > CsChrimson males (biological replicates) to the same stimulus type shown in a). c, Example raw song responses frawn from n = 20 pIP10 > CsChrimson males (biological replicates), paired with a wild-type female, to the same stimulus type shown in a). d, Example raw song responses drawn from n = 28 TN1 > CsChrimson males (biological replicates), paired with a wild-type female, to the same stimulus type shown in a). e, Population-averaged song responses of n = 18 pIP10 > CsChrimson males (biological replicates) paired with a wild-type female as shown in Fig. 2d, but split into instances during which male and female were far or near (as quantified in Fig. 4e,f). f, Population-averaged song responses of n = 15 TN1 > CsChrimson males (biological replicates) paired with a wild-type female as shown in Fig. 2i, but split into instances during which male and female were far or near (as quantified in Fig. 4e,f). g, Population-averaged song responses of n = 10 pIP10 > CsChrimson males (biological replicates) paired with a wild-type male. h, Population-averaged song responses of n = 12 TN1 > CsChrimson males (biological replicates) paired with a wild-type male. i, Example raw song responses drawn from n = 9 solitary headless pIP10 > CsChrimson males (biological replicates) to the same stimulus type shown in a). j, Example raw song responses drawn from n = 10 solitary headless TN1 > CsChrimson males (biological replicates) to the same stimulus type shown in a).