Extended Data Fig. 8: Additional in-vivo data.
From: Disruption of sugar nucleotide clearance is a therapeutic vulnerability of cancer cells

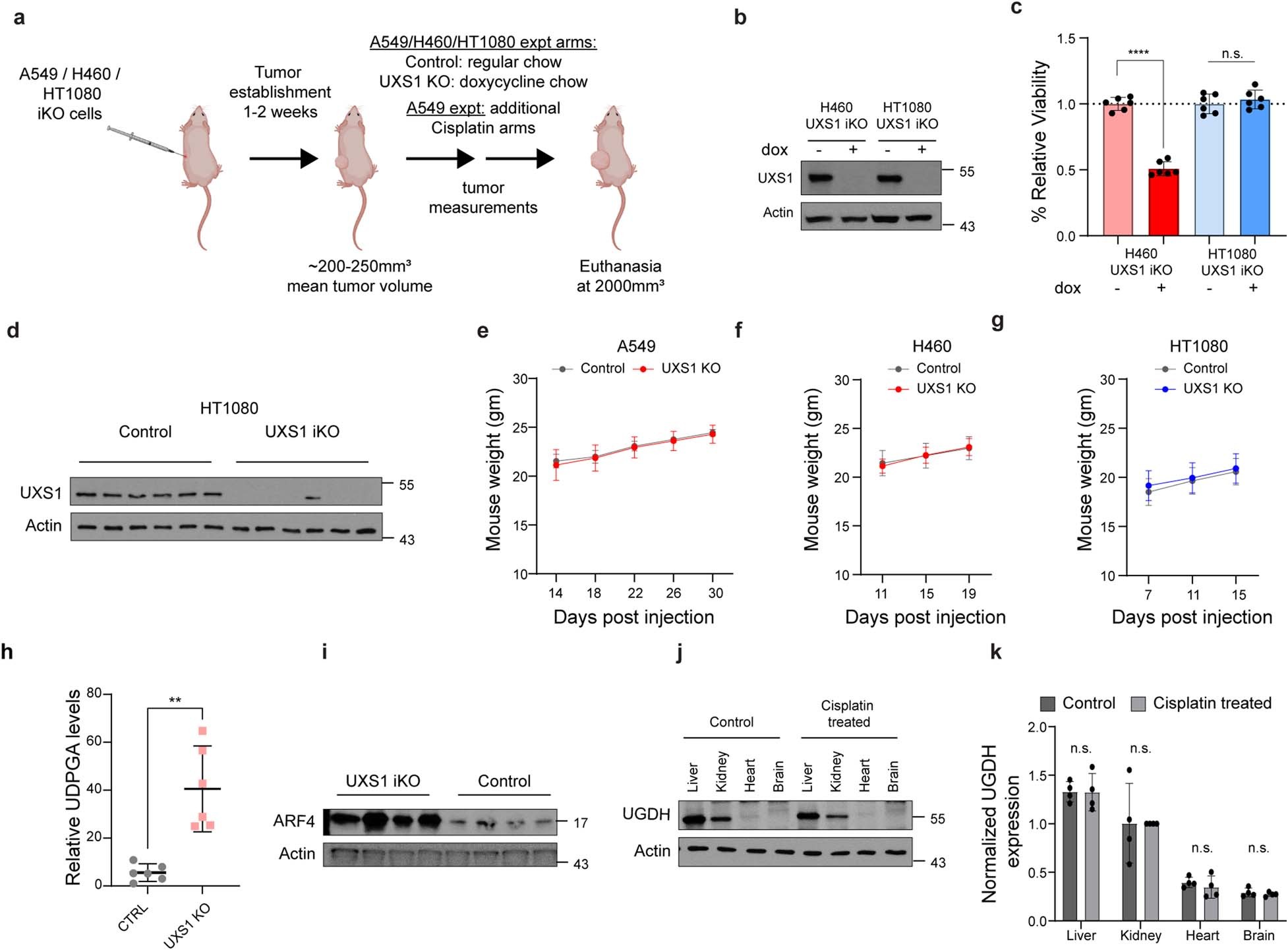
(a) Schematic of in-vivo xenograft experiments shown in Fig. 4a–f, p. A549/H460/HT1080 UXS1 iKO cells were injected subcutaneously into 6 weeks old nude female mice and allowed for tumors to establish. Once the mean tumor was 200–250mm3, the mice were divided into groups for control (uninduced) and dox chow induction of UXS1 KO. A549 xenograft experiment had additional cisplatin arms. The animals were euthanized when tumor volume reached 2000mm3. (b) Immunoblots for UXS1 and actin of H460 and HT1080 UXS1 iKO cells in culture with and without doxycycline induction. (c) Relative viability of H460 UXS1 iKO and HT1080 UXS1 iKO cells with and without doxycycline induction (without doxycycline = 1.0). Induction consisted of 100 ng/ml doxycycline treatment for 48 h; cells were cultured for 4 more days before measuring viability. (d) Immunoblot for UXS1 and actin in six individual tumors each from the control and UXS1 iKO group of HT1080 UXS1 iKO xenograft experiment. (e) Weight of mice in grams from xenograft experiments of A549, (f) H460, and (g) HT1080 from control and UXS1 iKO arms of the experiment. (h) LC-MS Quantification of UDPGA from endpoint tumors from another A549 iKO cohort where tumors were allowed to form for 17 days, induced for KO, then euthanized at 19 days postinduction (p = 0.003). (i) Immunoblot for ARF4 and actin from four individual tumors in panel h. (j) Immunoblot for UGDH and actin from organs harvested from control and cisplatin-treated mice (representative pair shown) treated with the same regimen of cisplatin as in Fig. 4n (4 mg/kg iv 1x weekly, 3 weeks). (k) Quantitation of relative, actin normalized UGDH band intensities from control and cisplatin-treated mice (n = 4 each) with the same regimen. Values are relative to cisplatin-treated kidney in each mouse set at 1.0. Data are shown as mean ± s.d. c, h, k, Two-tailed unpaired Student’s t-test. P values from left to right in c: p = 1.34E-08, p = 0.44 h: p = 0.003 in k: p = 0.966, p = 0.978, p = 0.478, p = 0.471. (n.s.: not significant, **p < 0.01, ****p < 0.0001). a was created using Biorender (https://biorender.com/).