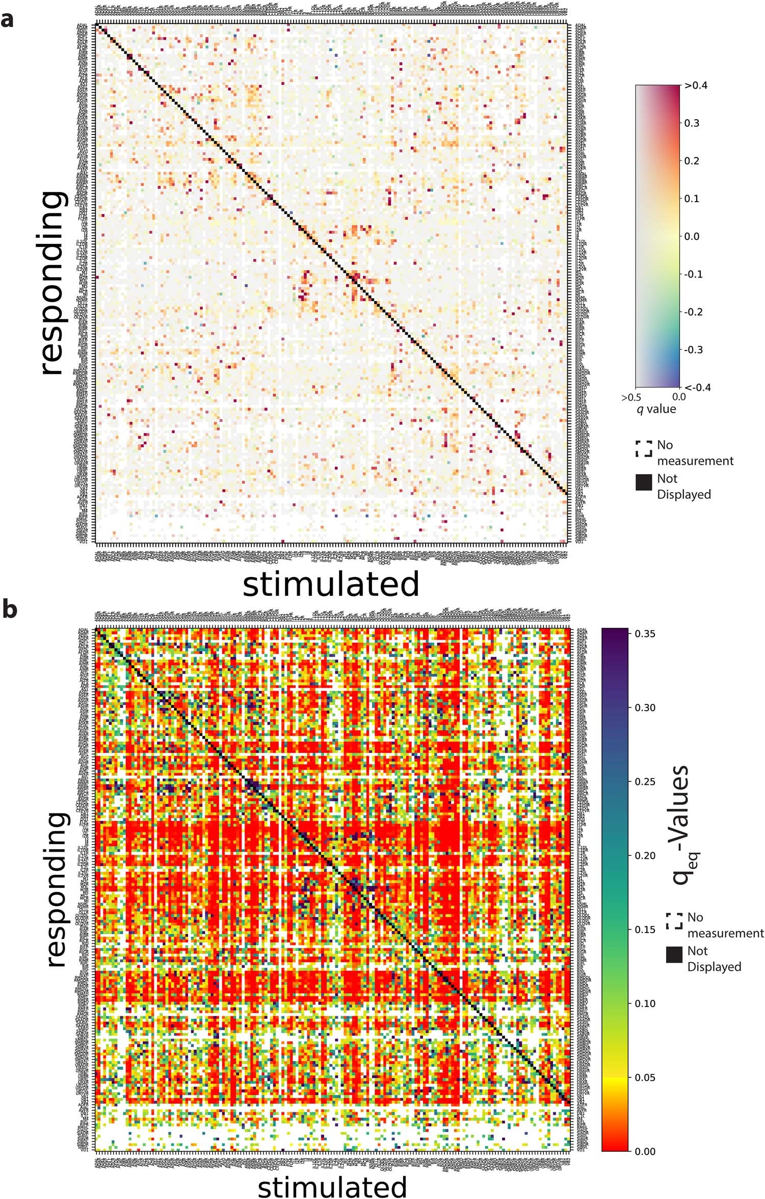
Extended Data Fig. 5: Signal propagation map showing false discovery rates for functional connections and non-connections.
From: Neural signal propagation atlas of Caenorhabditis elegans

a, Map of functional connections showing downstream calcium response amplitude and false discovery rate for WT. Same as Fig. 2 except here neurons that are observed but not stimulated are also included. Note the colour bar has two axes. Mean amplitude of neural activity in a post-stimulus time window (\({\langle \Delta F/{F}_{0}\rangle }_{t}\)) averaged across trials and individuals is shown. q value reports false discovery rate (more grey is less significant). White indicates no measurement. Autoresponse is required for inclusion and not displayed (black diagonal). (n =113 animals). b, Map of functionally not connected pairs. The false discovery rate, qeq, is reported for declaring a neuron pair to be not functionally connected. Lower qeq (more red) indicates higher confidence that the observed downstream calcium activity is equivalent within a bound ϵ to a null distribution of spontaneous activity. The false discovery rate takes into consideration the amplitude of the calcium transient, the number of observations and the number of hypotheses tested.