Extended Data Fig. 6: Timescales and variability of measured functional connectivity.
From: Neural signal propagation atlas of Caenorhabditis elegans

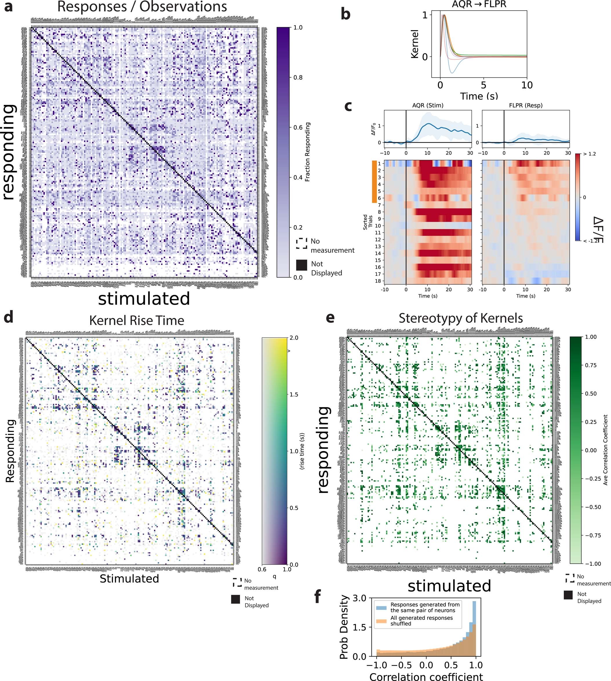
WT. a, The fraction of stimulation events that evoked a downstream “response” is shown for each neuron pair. To be classified as a “response” requires a sufficiently large calcium transient amplitude and derivative. Autoresponses are required and not shown (black diagonal). b, Kernels are functions that return the downstream neuron’s activity when convolved with the upstream neuron’s activity. Kernels capture properties of the connection independent of variability in the upstream neuron’s autoresponse. c, Kernels are shown for each FLP response to AQR stimulation. Kernels are only calculated for stimuli that evoked downstream ‘responses’ (indicated in orange). Top: mean (blue) and s.d. (shading) across trials and animals. d, Kernel rise time for each measured neuron pair in WT is a metric of signal propagation speed. e, The stereotypy of kernels within each neuron pair is reported by calculating the average correlation coefficient among them. Only neuron pairs with at least two kernels are considered. f, Distribution of the correlation-coefficients of convolved kernels, within each pair of neurons (blue, n = 30,406), and across all kernels measured regardless of neuron pair (orange, n = 113,880,912).