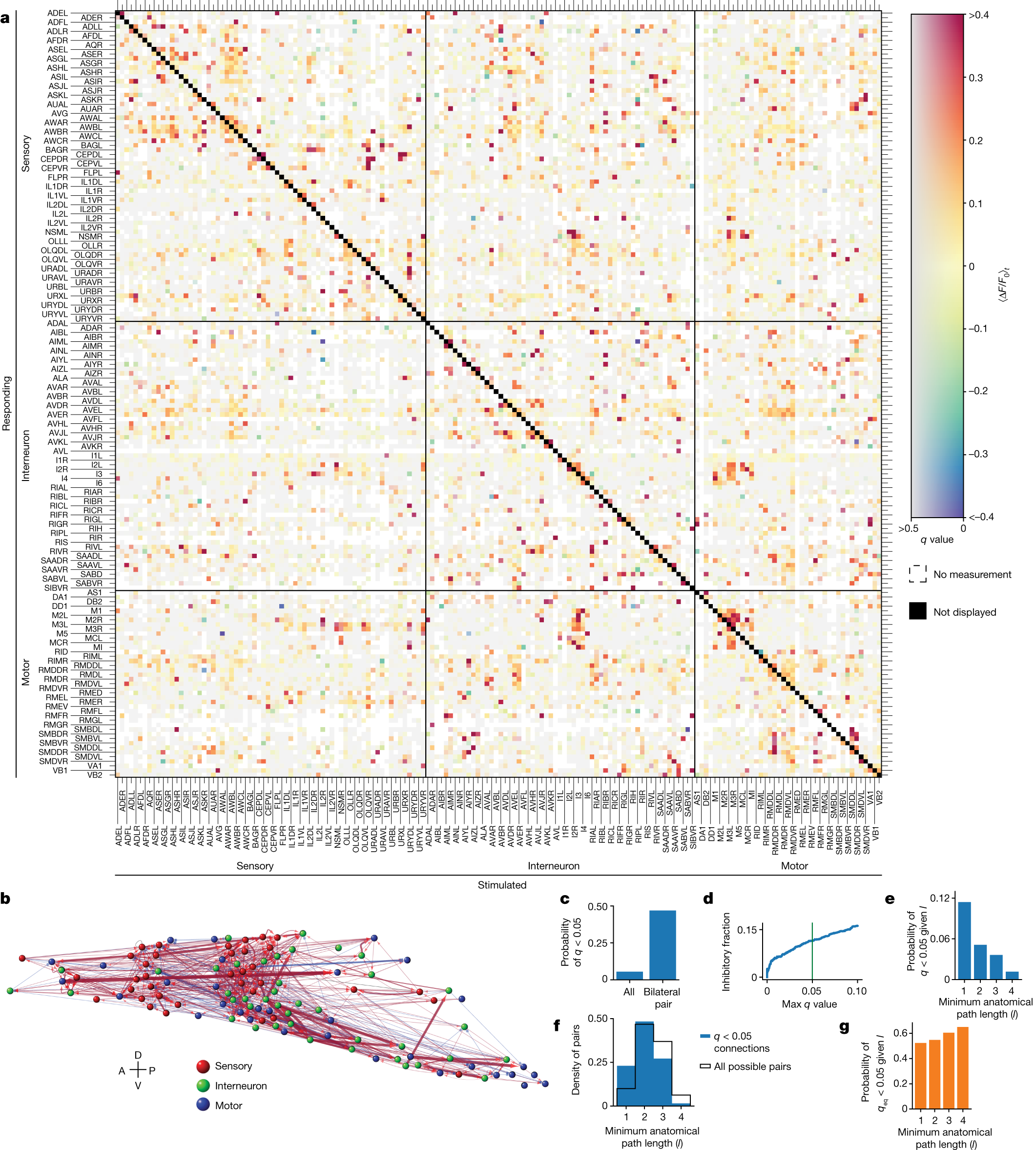
Fig. 2: Signal propagation map of C. elegans.
From: Neural signal propagation atlas of Caenorhabditis elegans

a, Mean post-stimulus neural activity \({\langle \Delta F/{F}_{0}\rangle }_{t}\) averaged across trials and individuals. The q values report the false discovery rate (more grey is less significant). White indicates no measurement. An autoresponse is required for inclusion and is not shown (black diagonal). n = 113 animals. Neurons that were recorded but never stimulated are shown in Extended Data Fig. 5. b, Corresponding network graph with neurons positioned anatomically (only q < 0.05 connections). Width and transparency indicate mean response amplitude (red, excitatory; blue, inhibitory). A, anterior; D, dorsal; P, posterior; V, ventral. c, A bilaterally symmetric pair is more likely to have a q < 0.05 functional connection than is a pair chosen at random. d, Fraction of connections that are inhibitory as a function of the q-value threshold. Green indicates q < 0.05. e, Probability of being functionally connected (q < 0.05) given minimum anatomical path length l. f, Distribution of l for functionally connected pairs (blue) compared to all possible pairs (black). g, Probability of being functionally non-connected (qeq < 0.05) given l.