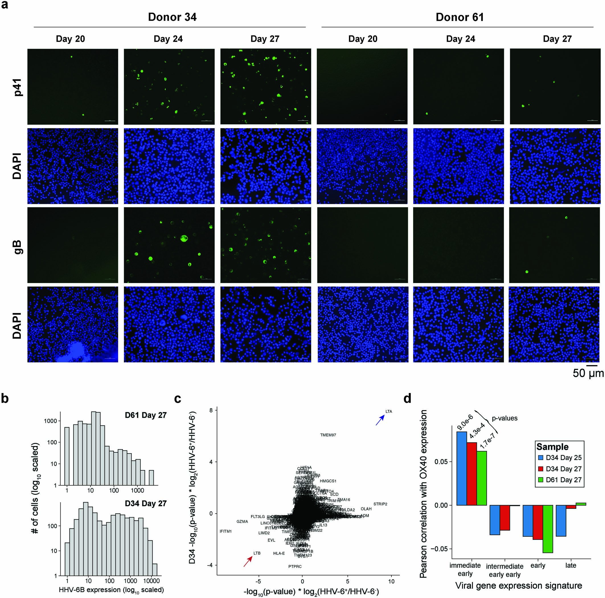
Extended Data Fig. 6: Supporting analyses of HHV-6 expression dynamics during in vitro CAR T cell culture.
From: Latent human herpesvirus 6 is reactivated in CAR T cells

(a) Immunofluorescence staining of two viral proteins (p41 and gB) and nuclei (DAPI) over the course of the cell therapy product culture. The donor and day of culture are noted for each panel. Images are representative of independent experiments that confirmed results of qPCR assay. (b) Summary of HHV-6B transcript expression in re-cultured samples for donors D61 and D34. (c) Summary of HHV-6B +/− cells from differential expression testing for host factors. Arrows indicate lymphotoxin α (LTα/LTA) and downregulation of lymphotoxin β (LTβ/LTB). (d) Correlation statistics of HHV-6B transcript signatures with OX40 expression across 3 recultured samples, including p-values from Pearson’s product-moment correlation coefficient. The consistently positive, significant correlation statistic represents an association uniquely between OX40 expression and the immediate early HHV-6B gene signature.