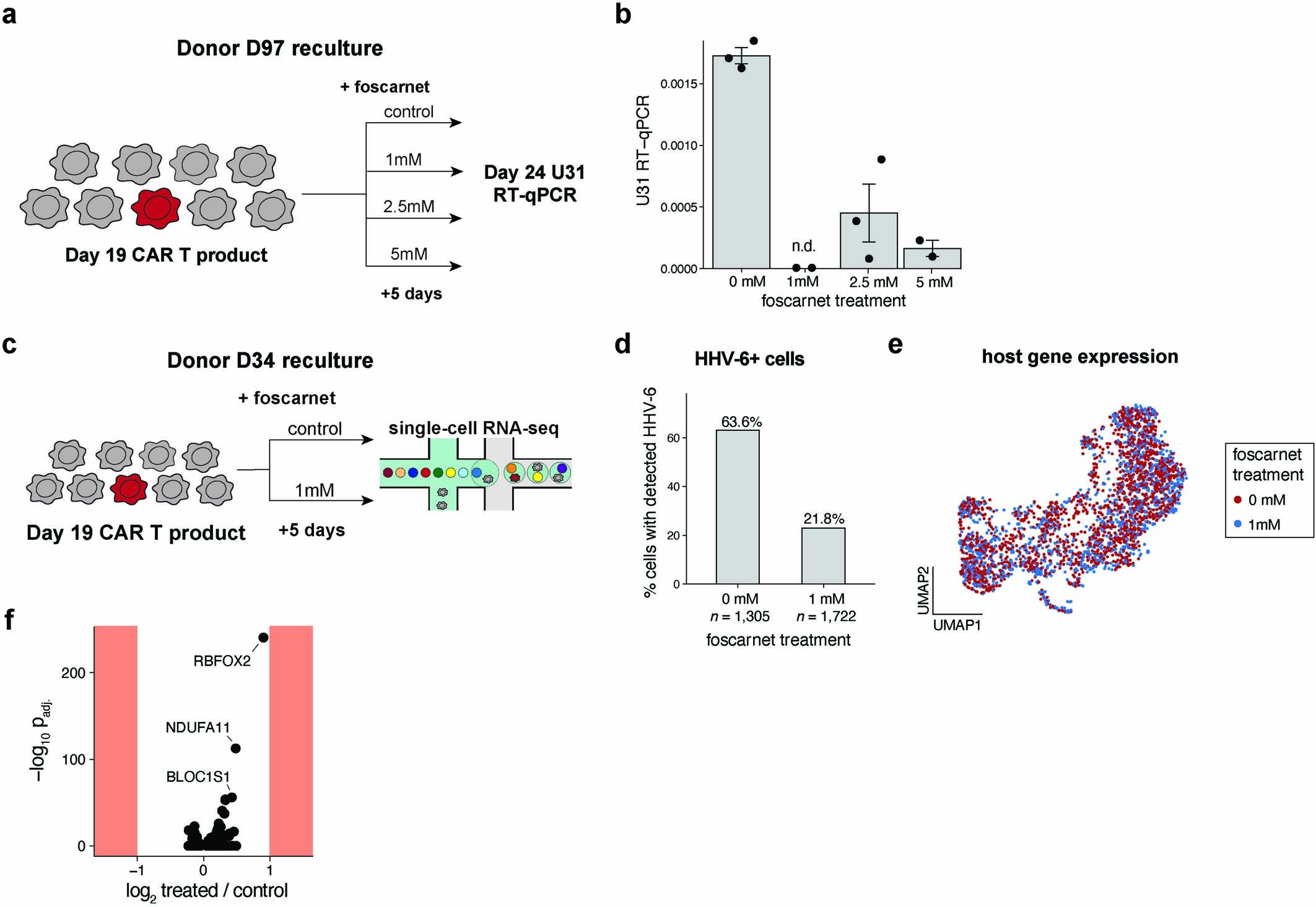
Extended Data Fig. 8: Mitigation of HHV-6 reactivation and spreading via foscarnet treatment in vitro.
From: Latent human herpesvirus 6 is reactivated in CAR T cells

(a) Schematic of CAR T product reculture experiment. Donor D97, which at day 19 showed a low but detectable level of HHV-6, was selected for reculture for five days. (b) Summary of RT-qPCR at the control and two treatment levels of Foscarnet. Each dot represents a technical replicate over one biological replicate per condition (validated in panel d). HHV-6 was not detected (n.d.) at the 1 mM concentration. Error bars represent the standard error of the mean. Comparison of foscarnet treated to untreated resulted in significantly lower abundance of HHV-6 RNA (p = 0.00026; two-sided ordinary least squares linear model). (c) Schematic of D34 reculture +/− foscarnet at 1 mM. (d) Difference between untreated and treated in the abundance of HHV-6+ cells. Comparing the two 10x Genomics scRNA-seq data channels, foscarnet-treated cells had a lower incidence of HHV-6 positive cells (OR = 6.25; p = 8.3e-122; Fisher’s exact test, two-sided). (e) Reduced dimensionality analysis of treated and untreated D34 cells profiled with scRNA-seq. Host gene expression was used for the analysis, showing overlapping clustering of populations irrespective of treatment status. (f) Differential gene expression analysis comparing foscarnet treated and control CAR T cells. The three most significant differential genes are noted. 0 genes were differentially expressed with a minimum log2 fold-change exceeding 1 (noted by the red).