Extended Data Fig. 10: Pol ε coordinates with the HUSH complex for asymmetric H3K9me3 distribution.
From: Asymmetric distribution of parental H3K9me3 in S phase silences L1 elements

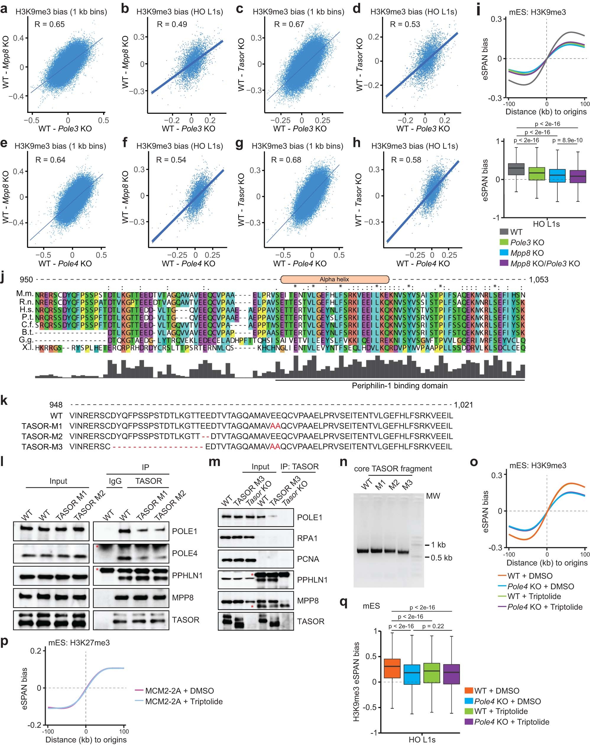
a-d. A correlation of the reduction of H3K9me3 eSPAN bias between Mpp8 KO (a, b) or Tasor KO (c, d) and Pole3 KO, with each mutant compared to WT mES cells. Each dot represents a 1 kb bin (a, c) or a HO L1(b, d) within the 1,928 initiation zones. Spearman’s rank correlation coefficient was shown. p < 2.2e-16. e-h. Correlation of the reduction of H3K9me3 eSPAN bias between Mpp8 KO (e, f) or Tasor KO (g, h) and Pole4 KO compared to WT mES cells. Each dot represents a 1 kb bin (e, g) or a HO L1(f, h) within the 1,928 initiation zones. Spearman’s rank correlation coefficient was shown. p < 2.2e-16. i. H3K9me3 eSPAN bias around replication origins (top) and at HO L1s (bottom, n = 12,679) in WT, Pole3 KO, Mpp8 KO and Mpp8 KO/Pole3 KO double mutant mES cells. j. Alignment of the protein sequences surrounding an unstructured region of TASOR in 8 different species. M.m., Mus musculus, R.n., Rattus norvegicus, H.s., Homo sapiens, P.t., Pan troglodytes, C.f., Canis familiaris, B.t., Bos taurus, G.g., Gallus gallus, X.l., Xenopus laevis. A predicted alpha helix was indicated and conservancy scores were shown at the bottom. Note that a reported domain that is responsible for the binding of Periphilin-, another HUSH subunit, is in the region. k. Amino acid sequences of the TASOR mutations generated to analyze their effects of mutations on the TASOR-Pol ε binding. The mutated or deleted amino acids were highlighted in red. l, m. TASOR M1/M2 (l) and M3 (m) mutations compromised TASOR interaction with Pol ε subunits, but not MPP8 or PPHLN1. Tasor KO or IgG was used as a negative control. *Indicates bands from IgG light or heavy chains. Note that M3 mutation, which contains 18-amino acid deletion in TASOR, caused a major shift of the TASOR band on the gel. n = 3. n. cDNA products of a TASOR fragment amplified from WT or TASOR mutant mES cells for expression TASOR fragments used in the GST pull down assays in Fig. 4d. o. Average H3K9me3 eSPAN bias around all 1,928 replication origins in WT or Pole4 KO mES cells treated with triptolide (0.5 µM for 45 min). DMSO was added as a control. p. Average H3K27m3 eSPAN bias around all 1,928 replication origins in MCM2-2A mutant mES cells treated with triptolide (0.5 µM for 45 min). DMSO was added as a control. Note that H3K27me3 eSPAN bias towards the leading strand in MCM2-2A cells is much bigger than that in WT cells, due to the defective transfer of parental histones to the lagging strand, as previously reported20,23. q. H3K9me3 eSPAN bias at HO L1s (n = 12,679) in WT or Pole4 KO mES cells treated with triptolide. Note that while triptolide didn’t affect overall H3K9me3 bias around origins, H3K9me3 bias at HO L1s at replicating origins was reduced, suggesting that triptolide affects asymmetric H3K9me3 distribution at selective genomic loci. Box plots (i, q) show the median, 25% and 75% quartiles and minimal and maximal values with p values by two-sided Mann–Whitney–Wilcoxon tests, and Bonferroni correction for multiple comparisons. Each panel is a representative of at least two independent experiments. See Materials and Methods for more details. For gel source data, see Supplementary Fig. 1.