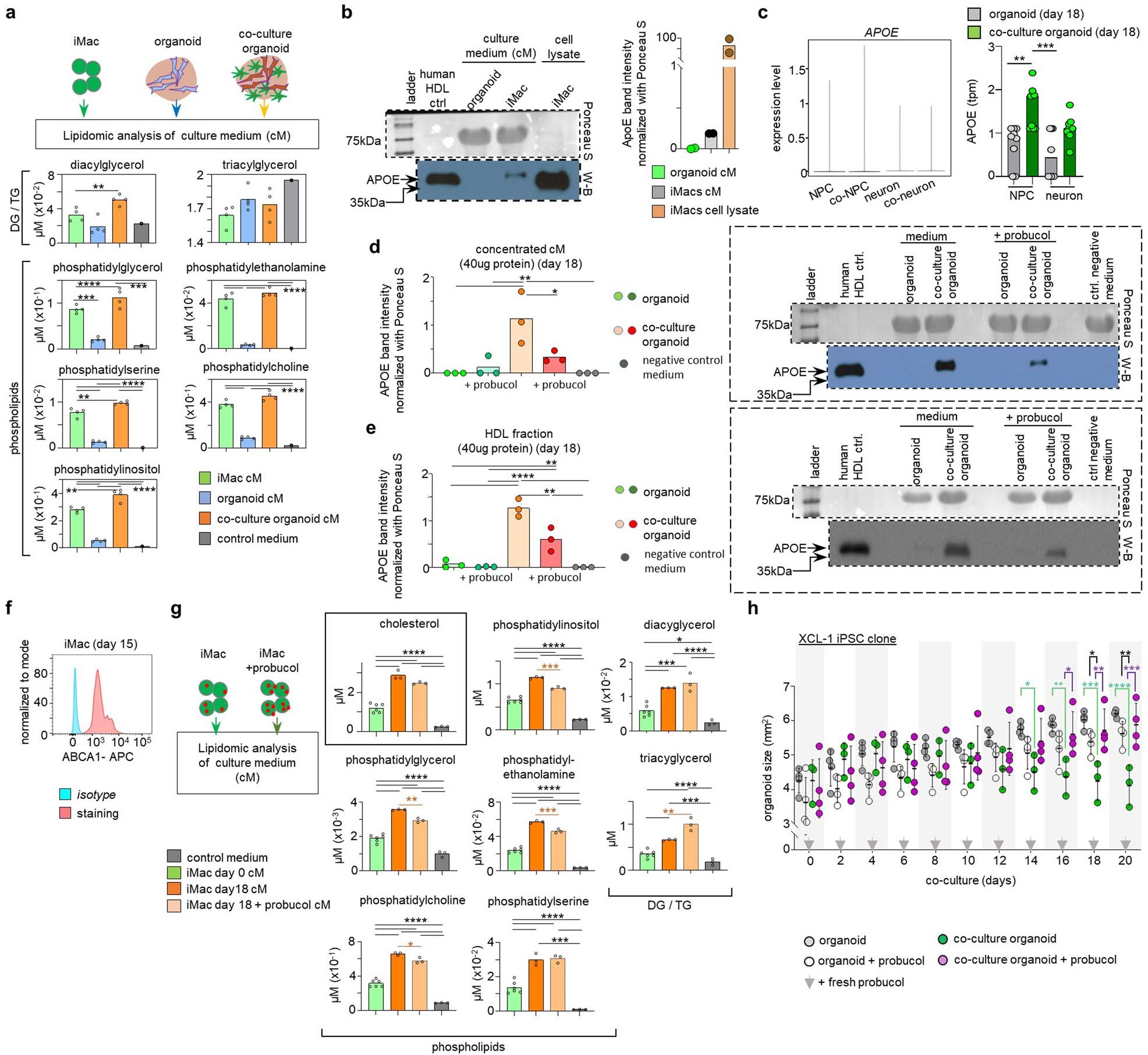
Extended Data Fig. 9: Composition of co-culture organoid conditioned medium.
From: iPS-cell-derived microglia promote brain organoid maturation via cholesterol transfer

a, Mass-spectrometry lipidomic analysis of culture medium (cM) from iMac, organoid and co-culture organoids at day 18. (n = 4 for cell samples, n = 1 for medium). Statistical analysis, one-way ANOVA. b, Western blot (W-B) analysis of iMac cell lysates and conditioned medium (cM) from iMac and organoid culture (n = 2 each). Quantitation of APOE is normalised to ponceau S signals representing 40 µg of protein loaded on the gel. Positive control: human HDL. Individual gels are shown in Supplementary Fig. 1a. c, Expression profile of APOE transcripts and APOE proteins in NPC, co-NPC, neurons and co-neurons (left and right panels respectively). Transcript, RNA-seq data from day 18 organoids. Protein, mass-spectrometry proteomic analysis on sorted cells from day 18 organoids (Three independent samples (3 co-cultured organoids and 3 organoids) sorted for proteomic analysis and each sample was run in triplicate). Statistical analysis, one-way ANOVA. d, e, Western blot (W-B) analysis for the expression of APOE from concentrated and HDL fraction (respectively) of day 18 organoids and co-culture organoids conditioned medium (cM) in the presence or absence of probucol. Human HDL and HDL negative medium are used as negative and positive controls respectively. HDL fractions isolated from density gradient centrifugation of cM and plasma (HDL ctrl). Quantification normalised with the protein amount loaded (40 µg). Gels are representative of 3 independent experiments. Statistical analysis, one-way ANOVA. Individual gels are shown in Supplementary Fig. 1c and d respectively. f, Expression profile of ABCA1 protein by flow cytometry analysis on iMac (day 18). Representative of n = 3. g, Mass-spectrometry lipidomic analysis of culture medium (cM) from iMac with or without treatment with probucol. n = 6 (iMac day 0), n = 3 (control medium, iMac day 18 and iMac day 18 + probucol). Statistical analysis, one-way ANOVA. h, Impact of probucol (added every 2 days, grey arrows) on the size of organoid and co-culture organoids from XCL-1 iPSC clone over time (up to 20 days). Untreated organoids were used as control. Statistical analysis, 2-way ANOVA. (Representative of 2 independent experiments with n = 4 each). a, c, d, e, g, Bar represents the mean. h, Error bars: mean +/− s.d). ctrl., control.