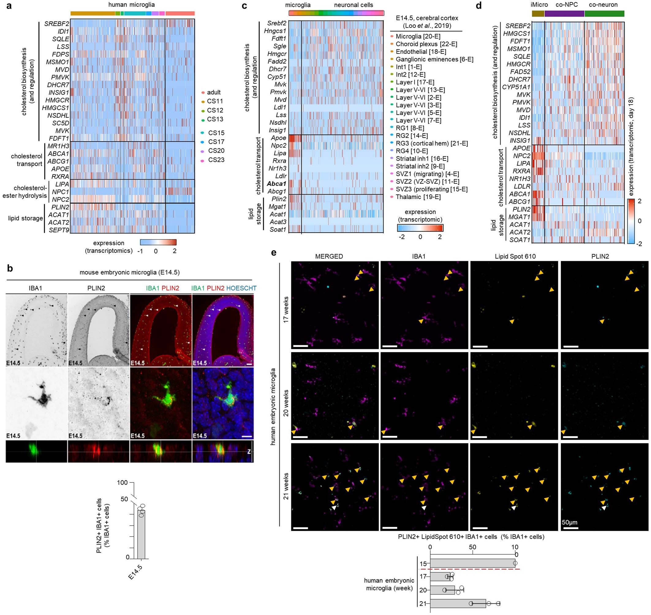
Extended Data Fig. 10: Identification of iMicro signature in datasets and during fetal development.
From: iPS-cell-derived microglia promote brain organoid maturation via cholesterol transfer

a, Heatmaps showing transcripts involved in cholesterol biosynthesis and regulation, cholesterol transport and lipid storage in human microglial cells at the embryonic development and adulthood stages. b, Immunofluorescence staining of the neocortex region of E14.5 brain for IBA1, PLIN2 and Hoechst. Analysis and quantification using the Imaris Imaging software. Picture representative of n = 4. c, d, Heatmaps showing transcripts involved in cholesterol biosynthesis and regulation, cholesterol transport and lipid storage in microarray data of E14.5 cerebral cortex (microglia and neuron; Loo et al., 2019) and in our organoid model (iMicro, co-NPC and co-neuron) respectively. e, Immunofluorescence staining of human foetal microglia (17, 20 and 21 weeks, n = 3 each) for Lipid-spot 610, PLIN2 and IBA1. Different magnifications are used on the samples. Scale bar, 50 µm. Yellow arrows characterize Lipid-spot 610+ PLIN2+ IBA1+ cells. Picture representative of 3 independent staining from one foetal brain at week 17, 20 and 21. Quantification using the Imaris Imaging software.