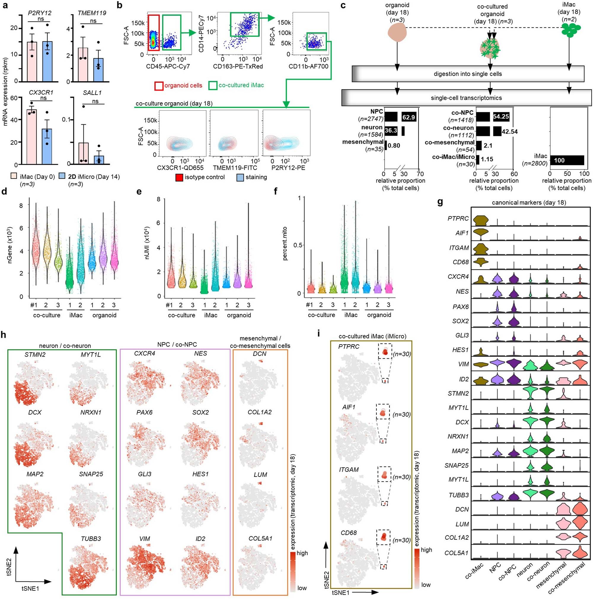
Extended Data Fig. 2: Identity of cell populations from single-cell RNAseq data.
From: iPS-cell-derived microglia promote brain organoid maturation via cholesterol transfer

a, Expression of microglia-specific markers P2RY12, SALL1, CX3CR1 or TMEM119 in iMac alone (n = 3, day 0) and co-iMac co-cultured in 2 dimension (2D) with iPSC-derived cortical neurons supplemented with 50 ng/ml CSF-1 (n = 3, day 14). Data obtained from bulk RNA-seq. Statistical analysis, one-way ANOVA. ns, non-significant. Error bars, mean +/− s.e.m. b, Flow cytometry panel and gating strategy used to assess the expression levels of microglia-specific markers in co-iMac. c, Schematic overview of the single-cell RNA-seq experimental procedure. Number of cells analysed is shown for purified NPC & neuron (n = 3), co-NPC, & co-neuron (n = 3), iMac (n = 2) and co-cultured iMac (n = 3) obtained at day 18. The relative proportions of each cell type (and associated absolute counts) analysed in each condition are represented. d, Violin plot depicting the number of genes detected in each single cell analysis. e, Violin plot for nUMI. f, Violin plot depicting the percentage of mitochondrial genes. g, Violin plots showing the expression level of canonical markers used to define iMac, NPC, neurons and mesenchymal cells isolated from organoids and co-culture organoids. h, tSNE plots showing the expression level of canonical markers used to define NPC, neurons and mesenchymal cells. i, tSNE plots showing the expression levels of canonical markers used to define iMac (termed co-iMac/iMicro in co-cultured organoids). d-i, Data displayed correspond to data analysis from RNA-seq performed on cells obtained from day 18 organoid and co-culture organoids. h, i, tSNE plots are of the concatenated data ie. organoid alone and co-culture organoids.