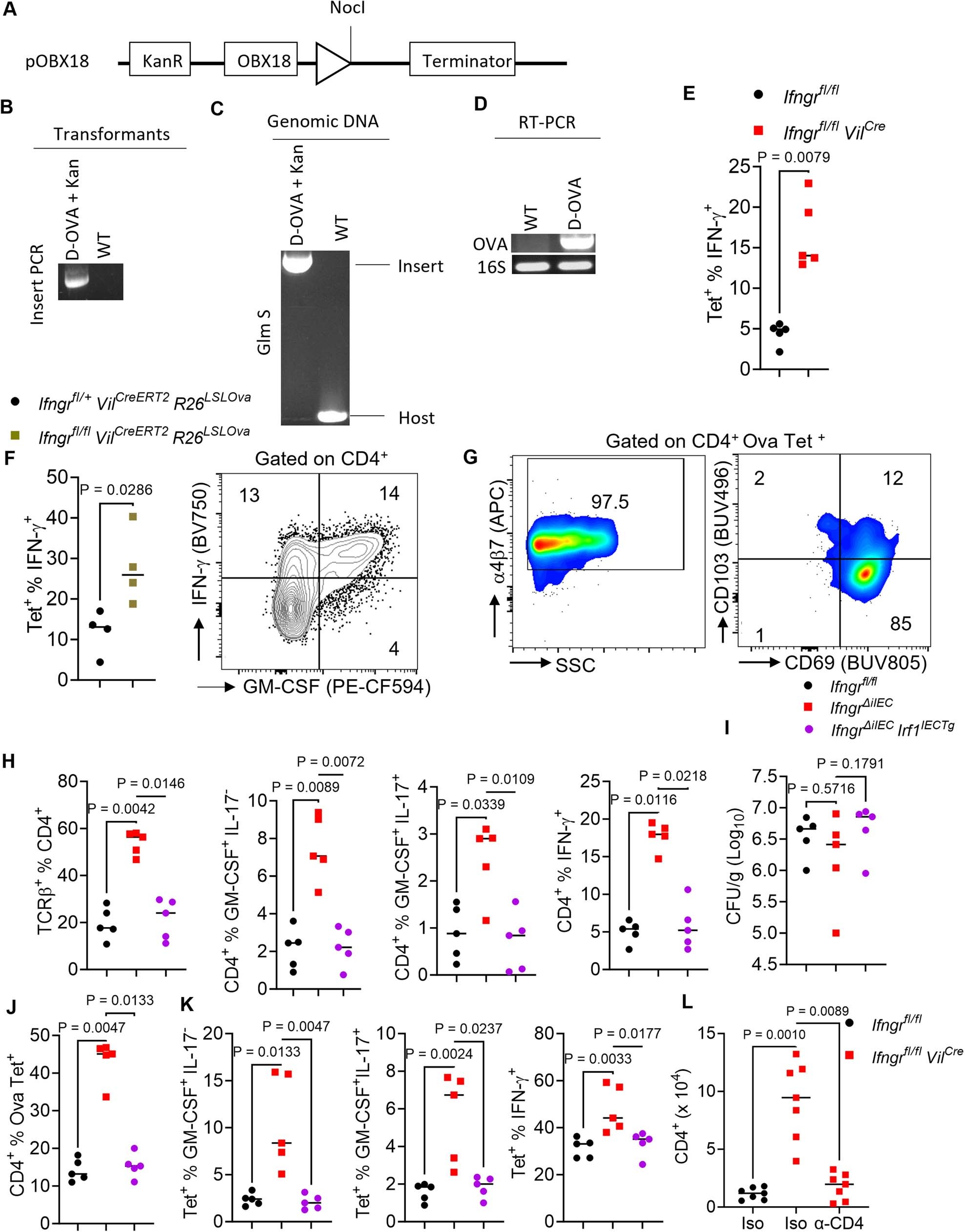
Extended Data Fig. 3: Generation of the ovalbumin-expressing strain of C. rodentium and characterization of ova-specific IE-T cells.
From: Epithelial IFNγ signalling and compartmentalized antigen presentation orchestrate gut immunity

Ovalbumin coding sequence was cloned into the NocI site of pOBX18 plasmid containing the artificial and constitutive Enterobacteriaceae-specific promoter and terminator sequence into the temperature-sensitive transposase 7 attachment site (attTn7) targeting vector (vector described in59) (A) plasmid map and (B) gel picture of the transformed vector. Then, this vector was electroporated into C. rodentium. Growth at permissive temperature along with constitutive expression of the recombination machinery led to the integration of the promoter-ova-terminator sequence into the attTn7 site. Next, the plasmid was cured by subsequent growth at non-permissive temperatures. Site-specific integration was confirmed by (C) PCR and sequencing from the neighboring glmS region of the attTntn7 locus and the expression of ova was confirmed by (D) RT-PCR, representative of two independent clones. (E) Ifngr1fl/fl and Ifngr1fl/fl VilCre mice were infected with ova+ Citrobacter and (F) Ifngrfl/fl VilcreERT2 OvaTg and Ifngrfll+ VilcreERT2 OvaTg mice were infected with wild-type Citrobacter and administered tamoxifen on days 3-6 p.i and evaluated for IFN-γ production from the ova-specific CD4+ IE-T cells (n = 4 per group). (G) Flow cytometric phenotyping of ova-specific CD4+ IE-T cells at day 12 post-infection with ova+ Citrobacter. (H-K) Ifngr1fl/fl, Ifngr1fl/fl VilCreERT2, and Ifngr1fl/fl VilCreERT2 R26LSL Irf1 mice were infected with ova+ Citrobacter rodentium on day 0, injected with tamoxifen at days 3-6 post-infection, and analyzed on day 12 for CD4+ IE-T cells and (I) Citrobacter colonization in the colon (n = 5 per group). (L) Ifngr1fl/fl and Ifngr1fl/flVilCre mice were infected with Citrobacter and treated with isotype or anti-CD4 antibody every 2 days starting at day 7 analyzed for CD4+ T cells on day 12 p.i. (n = 8 per group). The horizontal bar represents the median, and each symbol represents an individual mouse. Data were analyzed by (E and F) Mann-Whitney U test (two-sided) or (H-L) Kruskal-Wallis test followed by Dunn’s post-test.