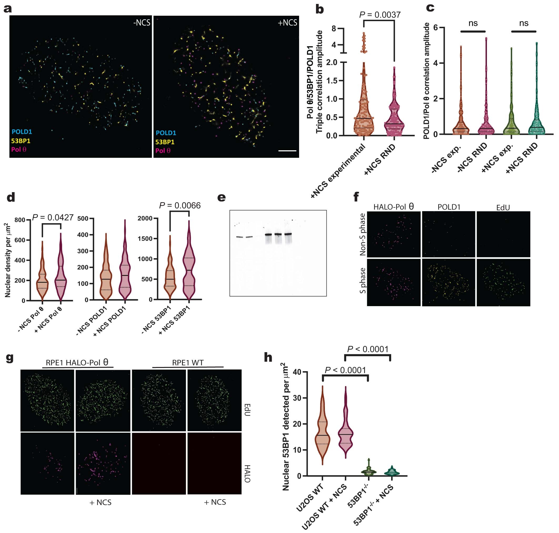
Extended Data Fig. 8: Polδ associates with Polθ at sites of damage.
From: Stepwise requirements for polymerases δ and θ in theta-mediated end joining

a, Representative STORM images of 53BP1, POLD1, and Polθ in cells untreated (−NCS) or treated with Neocarzinostatin (+NCS). Scale bar = 1500 nm. b, Images from a, analyzed after ROIs were randomized or experimentally acquired. Data are from 3 biological replicates analyzed with an unpaired Mann Whitney test. All violin plots display data median (solid line) and quartiles (dashed lined). N = 55 nuclei. c, Images from a, analyzed after ROIs were randomized or experimentally acquired. Data are from 3 biological replicates analyzed with an unpaired Mann Whitney test. N = 191 (−NCS) and 210 (+NCS) ROIs. (d) Nuclear density of POLD1, Polθ, and 53BP1 with and without damage (+/− NCS). Data are from 3 biological replicates and analyzed with an unpaired Mann Whitney test. N = 96 (-NCS) and 105 ( + NCS) nuclei. e, Uncropped western blot of POLD1 from Fig. 2b showing antibody specificity. Endogenous RPE1 POLD1 expression (Lane 1-2), shPOLD1 in RPE1 (Lane 3), and exogenous expression of shRNA-resistant POLD1 constructs (Lane 4–6). f, Representative STORM images of POLD1 staining in an S phase (Edu positive) and non-S phase cell (EdU negative). g, Representative STORM images of Halo ligand staining in RPE1 Polθ and RPE1 Halo-Polθ both −/+ NCS treatment in an S phase nuclei. h, Quantification of 53BP1 nuclear density detected by antibody with STORM in U2OS WT and 53BP1−/− cells with and without NCS damage induction. Data was analyzed with an unpaired Mann Whitney test. N = 52 (WT), 57, (WT + NCS), 47 (53BP1−/−), 47 (53BP1−/− + NCS) ROIs.