Extended Data Fig. 3: TMEJ flap cleavage depends on Polδ.
From: Stepwise requirements for polymerases δ and θ in theta-mediated end joining

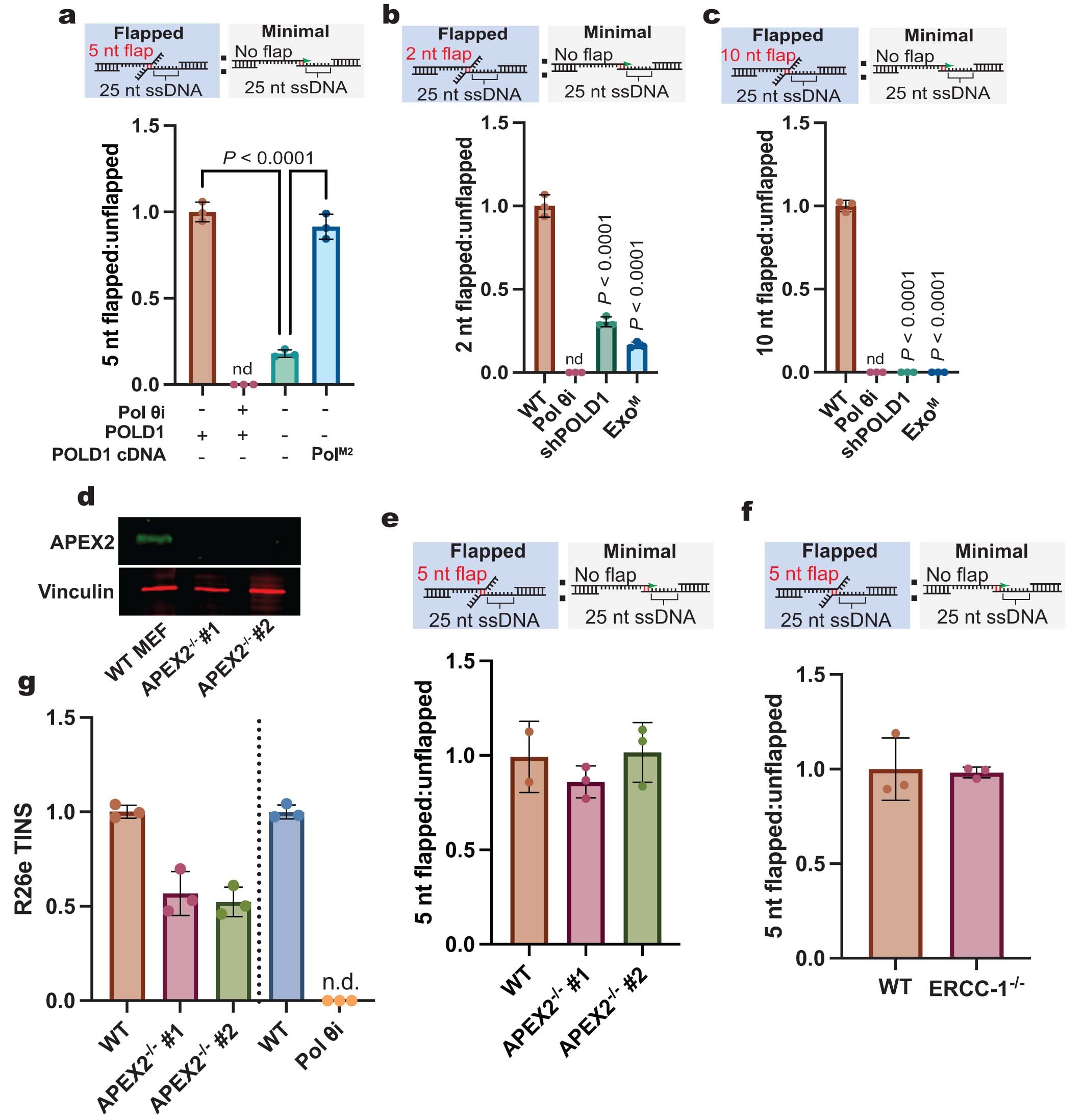
a, Polθ is inhibited (Pol θi) with 2 µM ART558. POLD1 in RPE1 cells is endogenously expressed (+) or depleted (−) by shPOLD1 treatment, or depleted by shPOLD1 treatment and complemented by expression of PolM2. Quantification of repair of a 5 nt flapped substrate relative to the minimal TMEJ substrate, normalized to WT. Data are from 3 biological replicates analyzed with a one-way ANOVA and Dunnet’s method. Data are mean ± SD. b, Quantification of repair of a 2 nt flapped substrate performed as in a. c, Quantification of repair of a 10 nt flapped substrate performed as in a. d, Western blot validation of APEX2−/− cells, Vinculin was used as a loading control. e, Quantification of repair of a 5 nt flapped substrate performed as in a, with WT and two independently generated APEX2−/− clones. f, Quantification of repair of a 5 nt flapped substrate performed as in a, with WT and ERCC1−/− cells. g, Quantification of a templated insertion product at the chromosomal rosa26e locus in MEFs from a Cas9-induced DSB. Experiments were performed with Polθ inhibited (Pol θi), APEX2−/−, and WT MEF cells. Data are from 3 biological replicates and normalized to a chromosomal reference. Data are mean ± SD. The dashed line indicates an independent experiment.