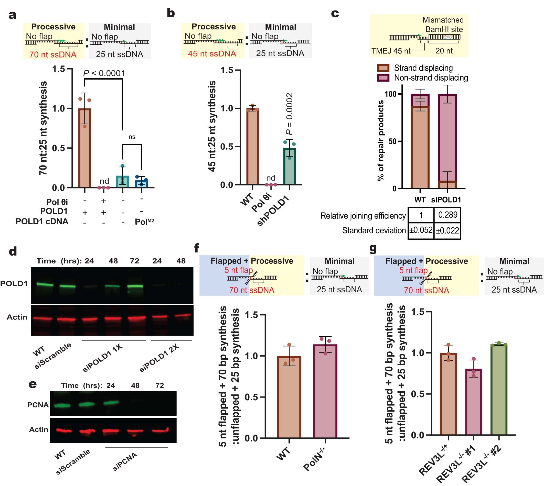
Extended Data Fig. 4: Polδ performs processive synthesis in TMEJ.
From: Stepwise requirements for polymerases δ and θ in theta-mediated end joining

a, Polθ is inhibited (Pol θi) with 2 µM ART558. POLD1 in RPE1 cells is endogenously expressed (+) or depleted (−) by shPOLD1, or depleted by shPOLD1 and complemented by expression of PolM2. Quantification of repair of a 70 nt synthesis substrate relative to the minimal TMEJ substrate, normalized to parental cells, with PolM2 complemented cells. Data are from 3 biological replicates analyzed with a one-way ANOVA and Dunnet’s method. Data are mean ± SD. b, Quantification of repair of a 45 bp synthesis substrate relative to the minimal TMEJ substrate, normalized to WT. Data are from 3 biological replicates analyzed with a one-way ANOVA and Dunnet’s method. Data are mean ± SD. c, Quantification of strand displacement in TMEJ repair substrates requiring 45 bp of synthesis. Relative joining efficiency for each background assessed was also measured. d, Western blot of POLD1 knockdown in WT MEF cells. siScramble was used as a technical control, Actin was used as a loading control. e, Western blot validation of siPCNA in RPE1 cells, siScramble was used as a technical control and Actin as a loading control. f, Quantification of repair of a 70 bp, 5 nt flapped substrate relative to the minimal TMEJ substrate, normalized to WT, with PolN−/− cells. Data are from 3 biological replicates analyzed with a one-way ANOVA and Dunnet’s method. Data are mean ± SD. g, Quantification of repair of a 70 nt, 5 bp flapped substrate relative to the minimal TMEJ substrate, normalized to REV3L−/+, with REV3L−/− cells. REV3L is the gene name for Pol zeta. Data are from 3 biological replicates analyzed with a one-way ANOVA and Dunnet’s method. Data are mean ± SD.