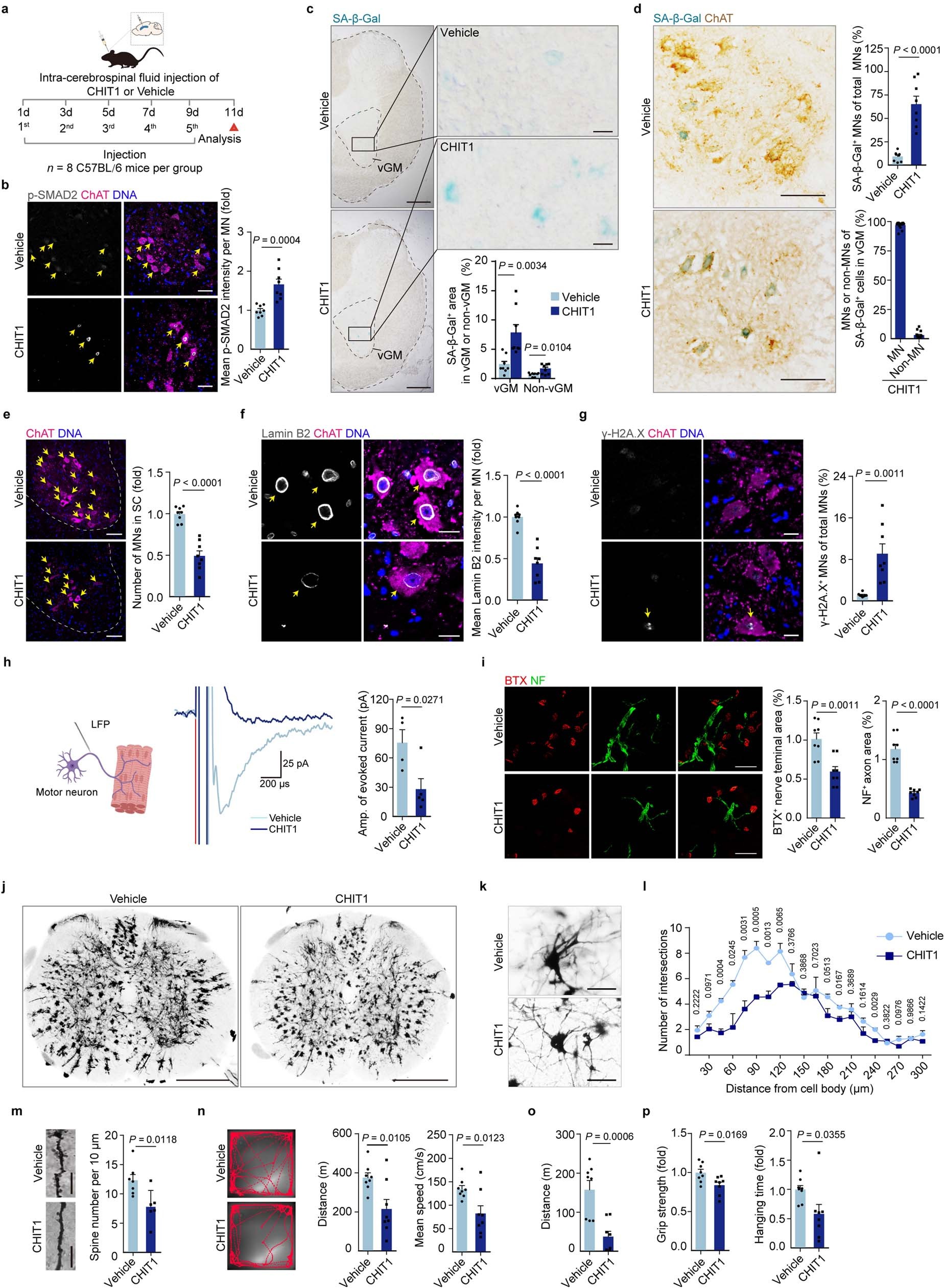
Extended Data Fig. 8: Intra-cerebrospinal fluid injection of CHIT1 induces accelerated MN senescence in mouse spinal cords.
From: CHIT1-positive microglia drive motor neuron ageing in the primate spinal cord

a, Schematic diagram showing the time course of intra-cerebrospinal fluid injection of CHIT1 (1 ng per mouse) or Vehicle (equal volume of PBS (5 μL)) in 2-month-old C57BL/6 mice. CHIT1 was administered into the lateral ventricles every other day for 10 days. b, Immunofluorescence staining of p-SAMD2 and ChAT in spinal cords from vehicle- or CHIT1-treated C57BL/6 mice. Representative images (left) and the mean intensity of p-SMAD2 fluorescence per (ChAT+) MN (right) are shown. The arrows indicate the MNs. Scale bars, 50 μm. c, SA-β-Gal staining of spinal vGM sections from vehicle- or CHIT1-treated C57BL/6 mice. Representative images (left) and the percentage of SA-β-Gal-positive area in the total spinal vGM area or in the non-vGM area (right) are shown. Scale bars, 250 μm. The arrows indicate the MNs. Scale bars, 250 μm (lower magnification) and 25 μm (higher magnification). d, Double staining for SA-β-Gal and ChAT in the spinal cords of vehicle- or CHIT1-treated C57BL/6 mice. Representative images are shown on the left. The percentage of SA-β-Gal+ MNs in total MNs in the spinal vGM of vehicle- or CHIT1-treated C57BL/6 mice and the percentage of SA-β-Gal+ MN or SA-β-Gal+ non-MNs in total SA-β-Gal+ cells in spinal vGM of CHIT1-treated mice are shown on the right. Scale bars, 100 μm. e, Immunofluorescence staining of ChAT in spinal cords from vehicle- or CHIT1-treated C57BL/6 mice. Representative images (left) and the number of ChAT+ MNs in the spinal cord (right) are shown. The dashed lines indicate the boundary of vGM. The arrows indicate the MNs. Scale bars, 100 μm. f, Immunofluorescence staining of lamin B2 and ChAT in spinal cords from vehicle- or CHIT1-treated C57BL/6 mice. Representative images (left) and the mean lamin B2 intensity per (ChAT+) MN (right) are shown. Scale bars, 10 μm. The arrows indicate the MNs. g, Immunofluorescence staining of γ-H2A.X and ChAT in spinal cords from vehicle- or CHIT1-treated C57BL/6 mice. Representative images (left) and the percentage of γ-H2A.X+ MNs in the total MNs in spinal cord (right) are shown. The arrow indicates the γ-H2A.X+ MN. Scale bars, 30 μm. h, Representative evoked field currents from C57BL/6 mice distal limbs (left), and the statistics of amplitude of evoked currents (right) are shown. i, Co-staining of BTX and NF in NMJs in skeletal muscle from vehicle- or CHIT1-treated C57BL/6 mice. Representative images (left) and the percentage of nerve terminal area per 0.2 cm2 or the percentage of axon area per 0.2 cm2 (right) are shown. Scale bars, 100 μm. j, Representative images of Golgi staining of vehicle- or CHIT1-treated C57BL/6 mouse spinal cords. Scale bars, 500 μm. k, Representative images of Golgi staining showing MN morphology in young and aged monkey spinal cords. Zoomed-in from (j). Scale bars, 50 μm. l, Sholl analysis of Golgi staining showing basal and apical dendrites crossing through a series of concentric circles centred at the MN soma and spaced at 15 μm intervals of spinal cords from vehicle- or CHIT1-treated C57BL/6 mice. m, Golgi staining of spinal cords from vehicle- or CHIT1-treated C57BL/6 mice. Representative images (left) and quantification of spine numbers per 10 μm apical dendrites of neurons (right) are shown. More than 80 apical dendrites of MNs from three discontinuous cross-sectional slices per mouse were detected. Scale bars, 5 μm. n, Representative images of the open field test of vehicle- or CHIT1-treated C57BL/6 mice are shown on the left. Analysis of total distance travelled and mean speed of vehicle- or CHIT1-treated C57BL/6 mice throughout a ten-minute period are shown on the right. o, Bar plot showing the distance travelled in the treadmill test by vehicle- or CHIT1-treated C57BL/6 mice. p, Grip strength test (left) and grid test (right) of the four limbs of C57BL/6 mice treated with vehicle or CHIT1. Data (b-i, l-p) are shown as the mean ± s.e.m. P values were calculated using two-tailed unpaired t-tests. Three discontinuous cross-sectional slices per mouse (b-g, i, l). n = 8 C57BL/6 mice per group (a-g, i, l, n-p). n = 4 (h) or 7 (m) mice in Vehicle group and n = 5 (h) and 8 (m) mice in CHIT1 group.