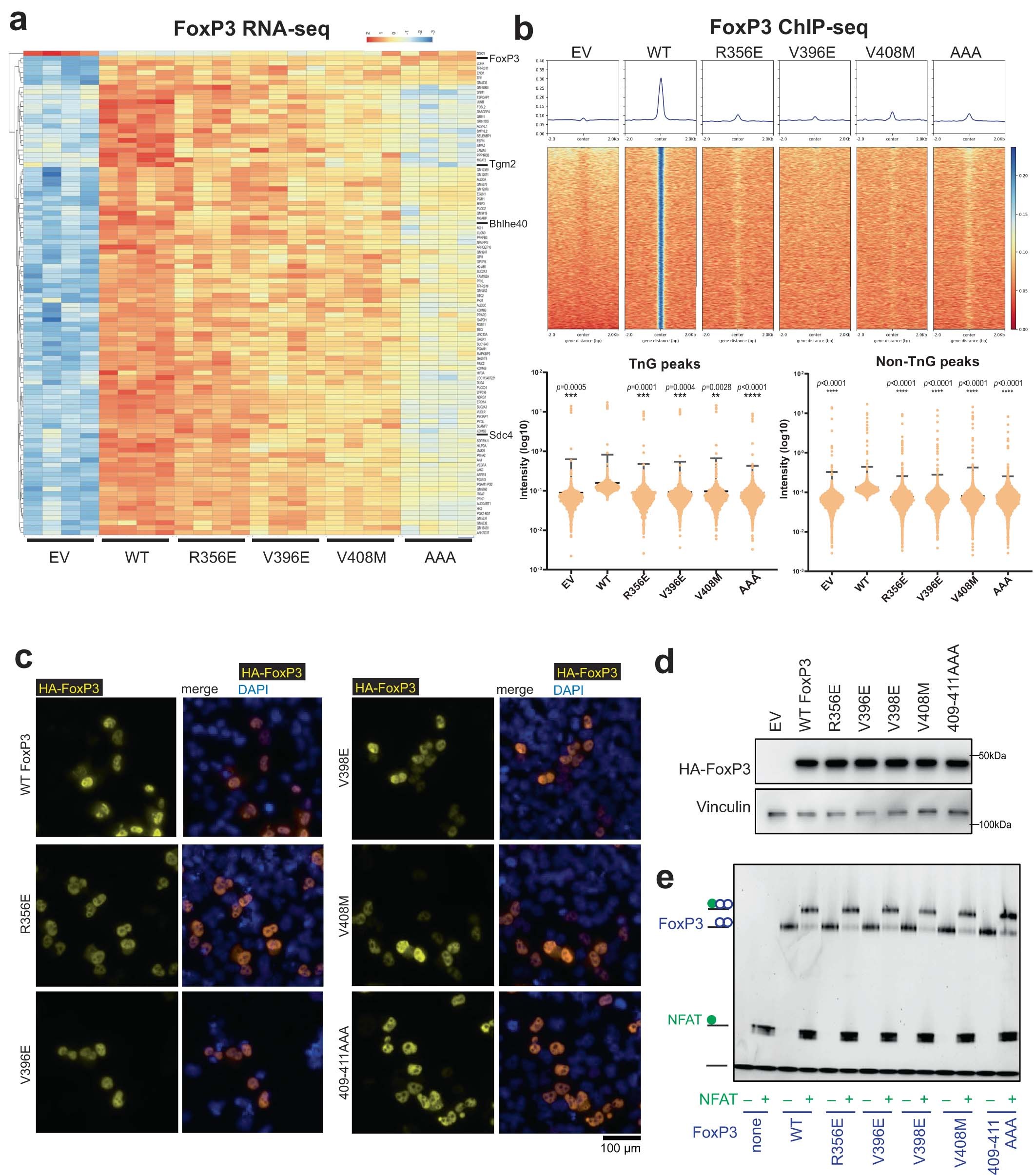
Extended Data Fig. 5: Characterization of intra-rung interface mutant FoxP3.
From: FOXP3 recognizes microsatellites and bridges DNA through multimerization

a. mRNA-seq heatmap analysis. CD4+ T cells were transduced and sorted to express FoxP3 as in Fig. 3d and were subjected to mRNA-seq. Top 100 genes showing the most significant difference between WT FoxP3 and EV were chosen for the evaluation of individual mutants. All four mutants were impaired in transcriptional functions, albeit to varying extents. The level of FoxP3 was equivalent for WT and all mutants. A few genes previously reported to be FoxP3-dependent were indicated in larger fonts. Note that V398E was not tested due to its negative effect on NFAT binding in (e). b. ChIP-seq of HA-tagged FoxP3. Cells were transduced as in Fig. 3d and were subjected to anti-HA ChIP-seq. WT FoxP3 bound peaks were identified using MACS2 (n = 8,607, p < 0.01), and heatmaps of the ChIP signal were generated for each mutant at the WT peak locations. Below: averaged intensity of ChIP signal within 0.5 kb of the WT peak summit. Peaks with and without TnG repeats (n = 1,900 peaks and 6,707 peaks, respectively) were compared. Two-tailed paired t-tests, comparing mutants to WT. p < 0.0001 for ****, p < 0.001 for *** and p < 0.005 for **. c. Nuclear localization of WT FoxP3 and intra-rung interface mutants. HA-tagged FoxP3 was transiently expressed in A549 cells and was subjected to anti-HA immunofluorescent (yellow) analysis. Nuclei were shown with DAPI (blue) staining. d. Expression levels of WT FoxP3 and intra-rung mutants in A549 cells. e. Effect of the intra-rung mutations on the NFAT–FoxP3 interaction, as measured by native gel shift assay. FoxP3 (0.1 μM) was incubated with DNA harbouring IR-FKHM and the NFAT site (with a 3-bp gap as in Extended Data Fig. 3b, 0.05 μM). NFAT (0.1 μM) was added to the mixture to monitor formation of the ternary complex NFAT–FoxP3–DNA. Note that V398E showed slight but reproducible reduction in NFAT binding.