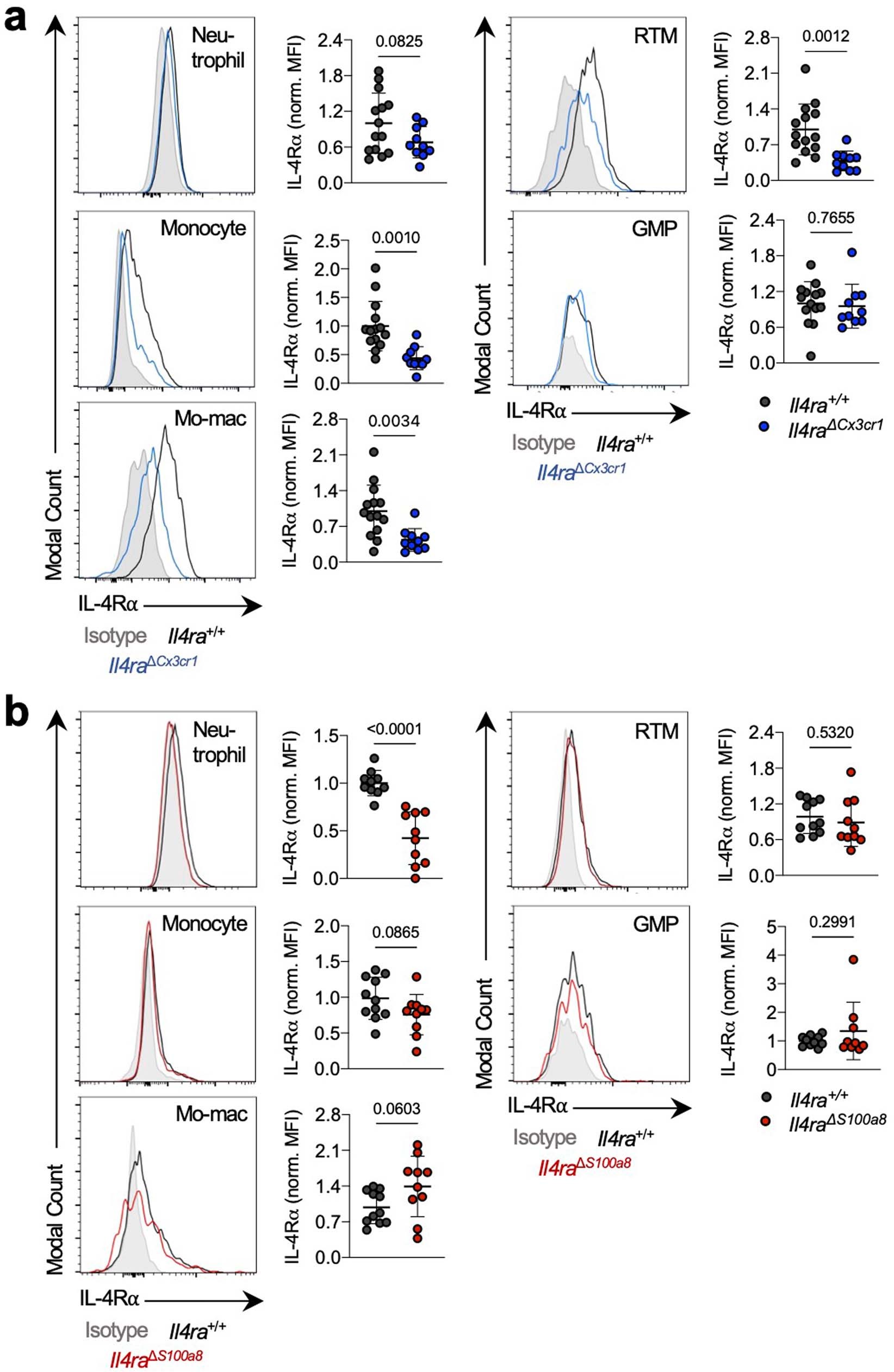
Extended Data Fig. 3: IL-4Rα expression in myeloid populations of tumor-bearing Il4ra∆Cx3cr1 and Il4ra∆S100a8 mice compared to littermate controls.
From: An IL-4 signalling axis in bone marrow drives pro-tumorigenic myelopoiesis

Representative flow cytometry histograms showing IL-4Rα protein expression in indicated immune populations from tumor-bearing Il4ra∆Cx3cr1 and Il4ra∆S100a8 mice along with WT littermate controls, normalized to mean MFI of WT group. n = 14 Il4ra+/+ and 10 Il4ra∆Cx3cr1 mice; 10 Il4ra+/+ and 10 Il4ra∆S100a8 mice for neutrophils; 11 Il4ra+/+ and 10 Il4ra∆S100a8 mice for monocytes; mo-macs, and RTMs; 10 Il4ra+/+ and 9 Il4ra∆S100a8 mice for GMPs. Pooled from three independent experiments. Grey histogram = Isotype control. Unpaired two-tailed Student’s t-test. Data are mean ± s.d.