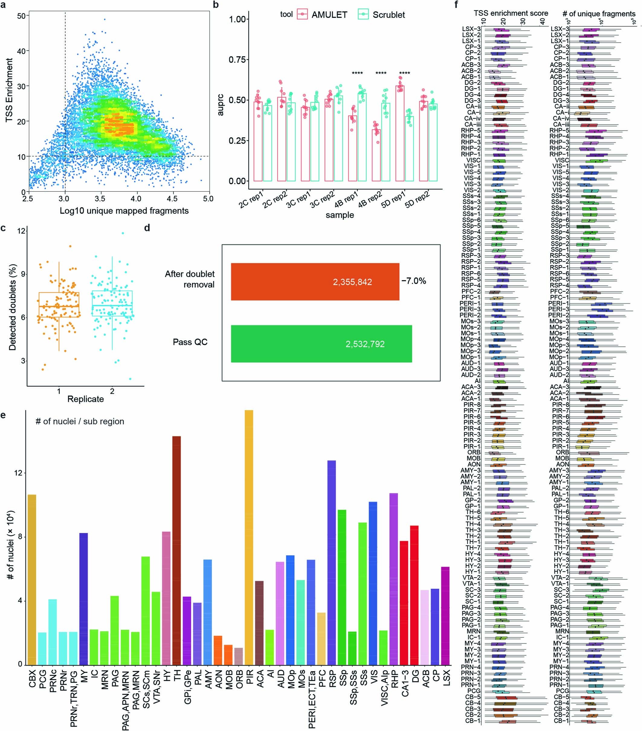
Extended Data Fig. 3: Quality control metrics of the snATAC-seq datasets at the single-cell level.
From: Single-cell analysis of chromatin accessibility in the adult mouse brain

a, Dot plot illustrating fragments per nucleus and individual TSS enrichment. Nuclei in the top right quadrant were selected for analysis (TSS enrichment > 10 and > 1,000 fragments per nucleus). b, Box plots showing the AUPRCs of AMULET30 and Scrublet28 on the simulated data sets from the corresponding samples labelled in x axis. Each bar represents the mean value of 10 random experiments with 1x standard deviation as the error bar. Two-sided t-tests were used, and *** means P-value < 0.0001. c. Box plots showing the doublet rates across the samples. Samples were grouped based on their replicate information. n = 117 biologically independent samples for each replicate 1 and 2. d, Number of nuclei retained after each step of quality control. e, Bar plots showing the numbers of nuclei passing quality control for subregions. f, Box plots showing the TSS enrichments and unique fragments per nuclei for the replicates in different mouse brain regions. The smallest sample size is ORB region replicate 1 with n = 4,943 cells, while the largest is PAL-2 replicate 1 with n = 12,464 cells. In c and f, boxes span the first to third quartiles, horizontal line denotes the median, and whiskers show 1.5x the interquartile range.