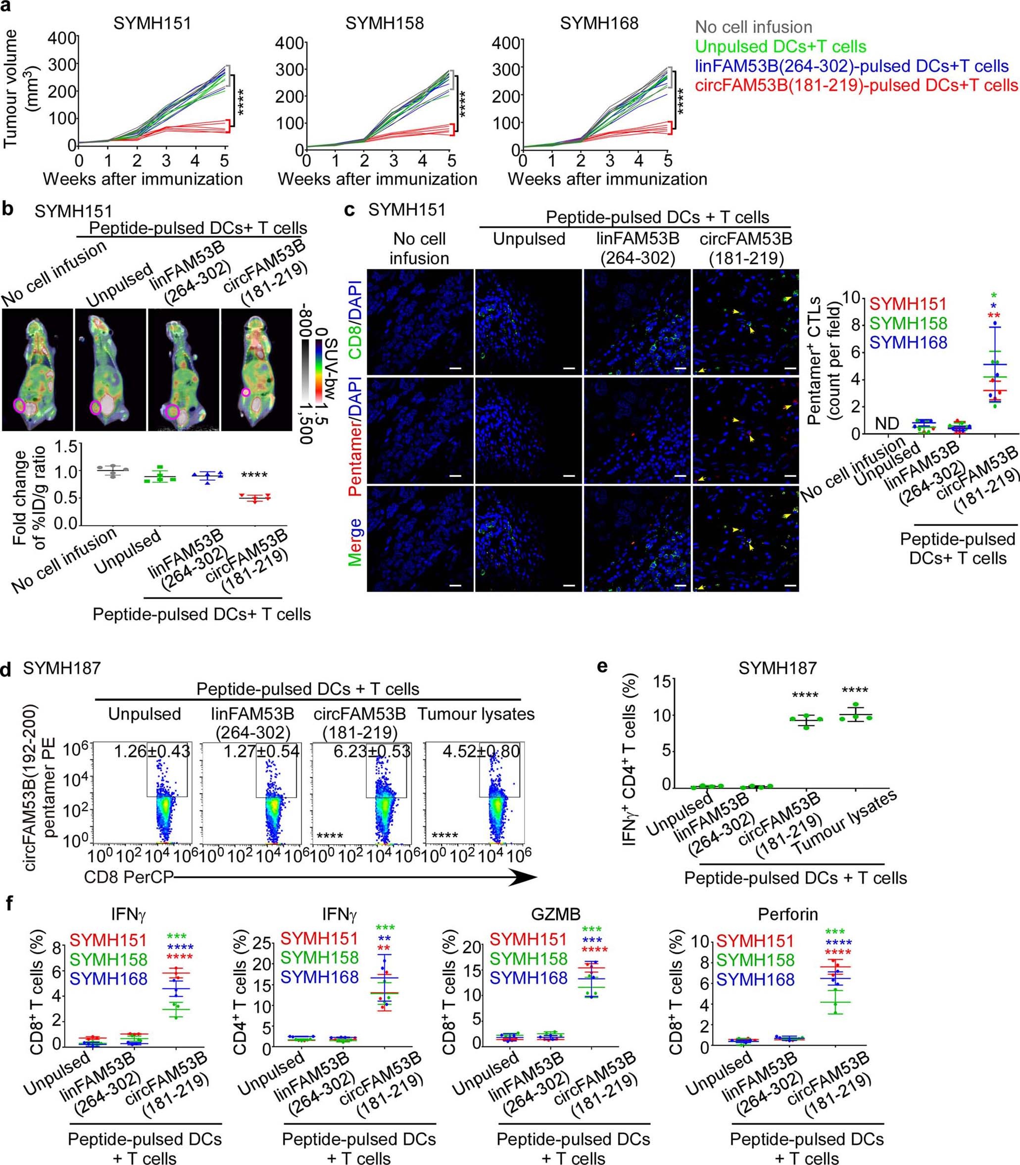
Extended Data Fig. 7: circFAM53B-encoded peptides elicit anti-tumour immune response in breast cancer PDXs.
From: Tumour circular RNAs elicit anti-tumour immunity by encoding cryptic peptides

Breast cancer PDXs were implanted in immunocompromised NOD/SCID mice, followed by autologous DC and T cell infusion. The infused DCs were pre-pulsed with linFAM53B(264-302) and circFAM53B(181-219) peptides, respectively. (a) Tumour volume was monitored weekly following cell infusion for five consecutive weeks (n = 6 mice per group per PDX case). (b) Representative images and quantitation of PDX growth monitored by PET-CT (mean ± s.d., n = 5 mice per group). %ID/g, the percentage of injected dose per gram of tissue. SUV-bw, Standardized Uptake Value-body weight. (c) Representative immunofluorescent images and quantitation of CD8 and circFAM53B(192-200)-pentamer co-staining in collected PDXs (mean ± s.d., n = 3 mice per group per PDX case). Arrows denote pentamer+ CD8+ T cells. Scale bars, 20 μm. ND, not detected. *P = 0.0119 (SYMH158), 0.0280 (SYMH168). **P = 0.0013 (SYMH151). (d-f) PDX-infiltrating T cells were immunostained with CD4, CD8 and circFAM53B(192-200)-pentamer (d) and intracellular IFNγ (e, f), GZMB and perforin (f). Representative flow cytometric plots (d) and quantitation of the gated CD4+ or CD8+ T cells immunostained with circFAM53B(192-200)-pentamer (d), IFNγ (e, f), GZMB and perforin (f) (mean ± s.d., n = 4 (d, e) or n = 3 (f) mice per group per PDX case). (f) IFNγ+CD8+ %: ***P = 0.0002 (SYMH158); IFNγ+CD4+ %: **P = 0.0026 (SYMH151), 0.0030 (SYMH168), ***P = 0.0002 (SYMH158). GZMB: ***P = 0.0001 (SYMH158), 0.0008 (SYMH168); Perforin: ***P = 0.0009 (SYMH158); ****P < 0.0001. P values, compared with PDX mice without cell infusion (no cell infusion) (a, b), PDX mice infused with unpulsed DCs and T cells (c-f), were determined by two-tailed one-way ANOVA with Dunnett’s multiple-comparisons test.