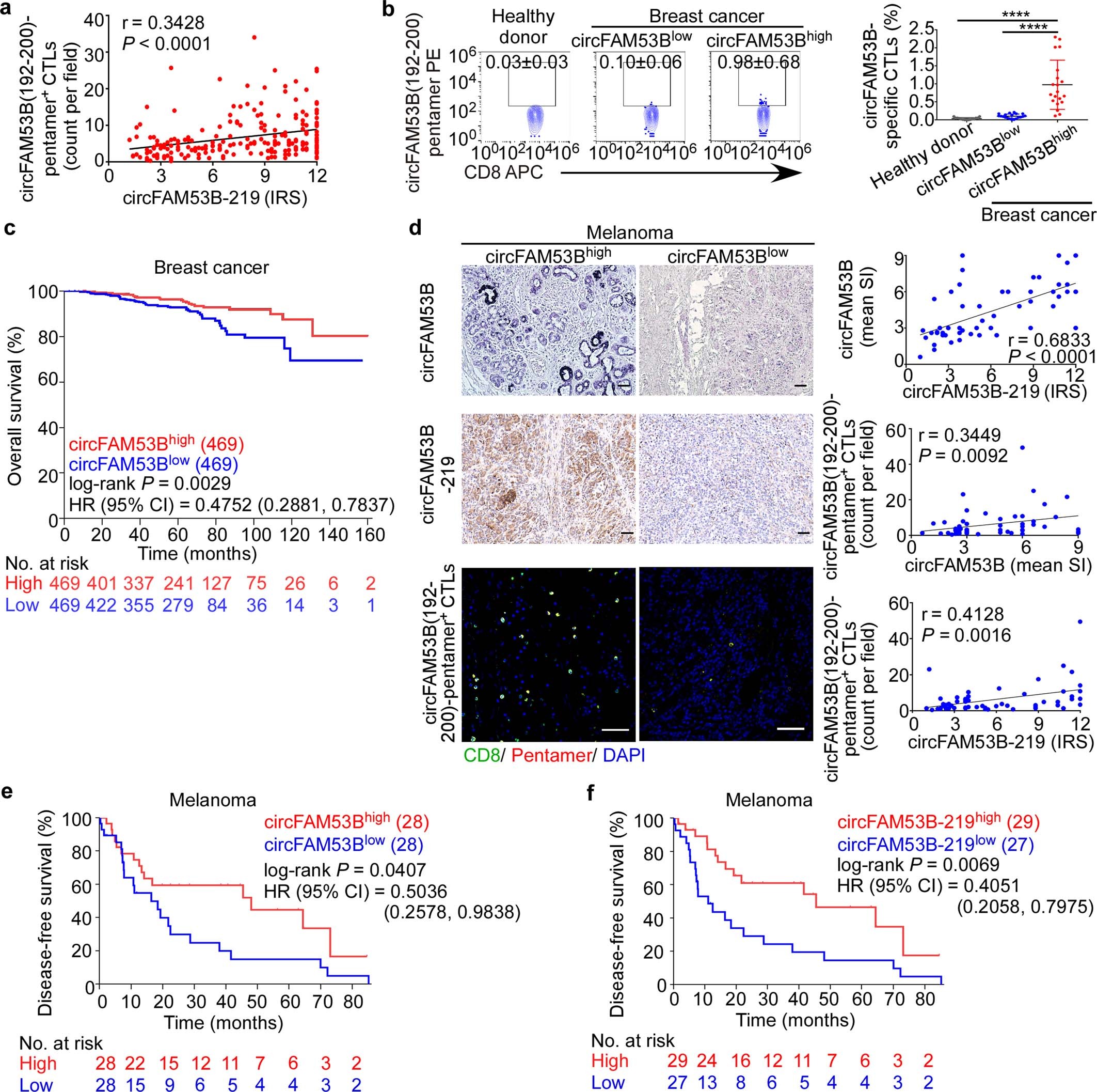
Extended Data Fig. 8: circFAM53B correlates with better survival and anti-tumour immunity in breast cancer and melanoma patients.
From: Tumour circular RNAs elicit anti-tumour immunity by encoding cryptic peptides

(a) The correlation between circFAM53B-219 expression, determined by IHC, and tumour-infiltrating circFAM53B(192-200)-pentamer+ CTLs in human breast cancer patients (n = 212 patients) (Spearman’s correlation coefficient r and two-tailed P value). (b) Representative flow cytometric plots and quantitation of circFAM53B(192-200)-pentamer+ CTLs in the peripheral blood of breast cancer patients with circFAM53Bhigh and circFAM53Blow expression (mean ± s.d., healthy donor: n = 15, circFAM53Blow: n = 20, circFAM53Bhigh: n = 20). ****P < 0.0001 by two-tailed one-way ANOVA with Tukey’s multiple-comparisons test. (c) Kaplan-Meier survival curves for overall survival in breast cancer patients with high (> 0.00219, n = 469) or low (≤ 0.00219, n = 469) circFAM53B expression in the tumours. Log rank P, hazard ratio (HR) and 95% confidence interval (95% CI) are shown. (d) Representative ISH and IHC images for the RNA and protein levels of circFAM53B, as well as representative immunofluorescence images of circFAM53B(192-200)-pentamer+ CTLs in the paraffin-embedded tissues of melanoma (n = 56). Scale bars, 50 µm. Correlation between circFAM53B, circFAM53B-219 expression and tumour-infiltrating circFAM53B(192-200)-pentamer+ CTLs of melanoma are shown (n = 56) (Spearman’s correlation coefficient r and two-tailed P value). (e, f) Kaplan-Meier survival curves for disease-free survival in melanoma patients with high (SI > 3, n = 28) or low (SI ≤ 3, n = 28) circFAM53B expression (e) or patients with high (IRS > 4, n = 29) or low (IRS ≤ 4, n = 27) circFAM53B-219 expression in the tumours. Log rank P, HR and 95% CI are shown.