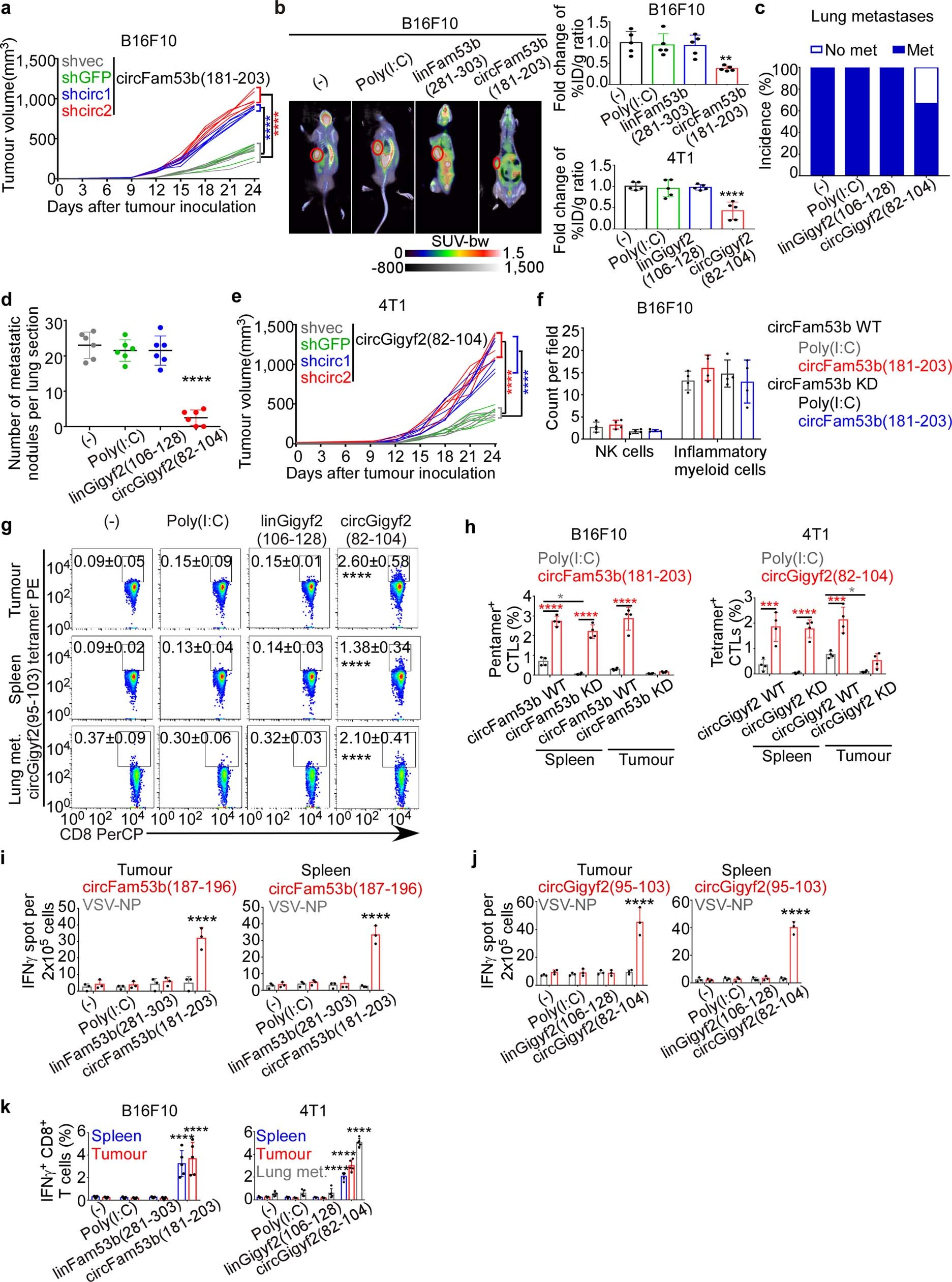
Extended Data Fig. 11: Immunogenic circRNAs-encoded peptide vaccines inhibit mouse tumour growth and metastasis.
From: Tumour circular RNAs elicit anti-tumour immunity by encoding cryptic peptides

(a) C57BL/6 mice inoculated with B16F10 melanoma transduced with empty vector (shvec), GFP shRNA (shGFP), circFam53b shRNA-1 and shRNA-2 (shcirc-1 and shcirc-2, respectively) were immunized with circFam53b(181-203) peptides along with adjuvant poly(I:C). Tumour volumes were monitored every 3 days after tumour inoculation (n = 6 mice per group). (b) Representative images and quantitation of tumour growth monitored by PET-CT. **P = 0.0015. (c, d) BALB/c mice inoculated with 4T1 breast cancer were immunized with circGigyf2(82-104) peptides along with adjuvant poly(I:C). (c) Quantification of the percentage of mice with lung metastases (Met). (d) Quantification of the number of metastatic nodules per lung section is shown. (e) BALB/c mice inoculated with 4T1 breast cancer cells transduced with empty vector (shvec), GFP shRNA (shGFP), circGigyf2 shRNA-1 and shRNA-2 (shcirc-1 and shcirc-2, respectively) were immunized with circGigyf2(82-104) peptides along with adjuvant poly(I:C). Tumour volumes were monitored every 3 days after tumour inoculation (n = 6 mice per group). (f) C57BL/6 mice inoculated with B16F10 melanoma cells transduced with empty vector (circFam53b WT ) and circFam53b shRNA-1 (circFam53b KD) were immunized with circFam53b(181-203) peptides along with adjuvant poly(I:C). Quantification of the number of tumour-infiltrating NK cells (NK1.1+CD3−) and inflammatory myeloid cells (CD11b+), determined by immunofluorescent staining, is shown. (g) Flow cytometric analysis for circGigyf2(95-103)-tetramer staining of CD8+ T cells in tumours, spleens and lung metastases (lung met.). Numbers in plots denote percentages of the gated CD8+ cells with tetramer staining. (h) C57BL/6 mice inoculated with B16F10 melanoma cells transduced with empty vector (circFam53b WT) and circFam53b shRNA-1 (circFam53b KD) were immunized with circFam53b(181-203) peptides along with adjuvant poly(I:C). BALB/c mice inoculated with 4T1 breast cancer cells transduced with empty vector (circGigyf2 WT) and circGigyf2 shRNA-1 (circGigyf2 KD) were immunized with circGigyf2(82-104) peptides along with adjuvant poly(I:C). Percentages of CTLs with circFam53b(187-196)-pentamer or circGigyf2(95-103)-tetramer staining in tumours and spleens are shown. B16F10: *P = 0.0147. 4T1: spleen: ***P = 0.0003; Tumour: *P = 0.0366, ***P = 0.0002. (i-k) CD8+ T cells isolated from the tumours, spleens or lung metastases of the mice were then re-stimulated by BMDCs pulsed with circFam53b(187-196), circGigyf2(95-103) or VSV-NP. (i, j) Quantitation of the spot count per 2 × 105 T cells determined by IFNγ ELISpot is shown. (k) Percentages of IFNγ-releasing CD8+ T cells analysed by flow cytometry are shown. Results are mean ± s.d. of n = 5 (b, k), n = 6 (d), n = 4 (f, h), n = 3 (g, i, j) independent experiments producing similar results. ****P < 0.0001. P values, compared with mice bearing shvec-transduced tumour (shvec) (a, e), mice without vaccination (-) (b, d, g, i-k), indicated treatment (h), were determined by two-tailed one-way ANOVA with Dunnett’s multiple-comparisons test (a, b, d, e, g, i-k) or with Tukey’s multiple-comparisons test (f, h).