Extended Data Fig. 1: circFAM53B is a cytoplasmic circRNA.
From: Tumour circular RNAs elicit anti-tumour immunity by encoding cryptic peptides

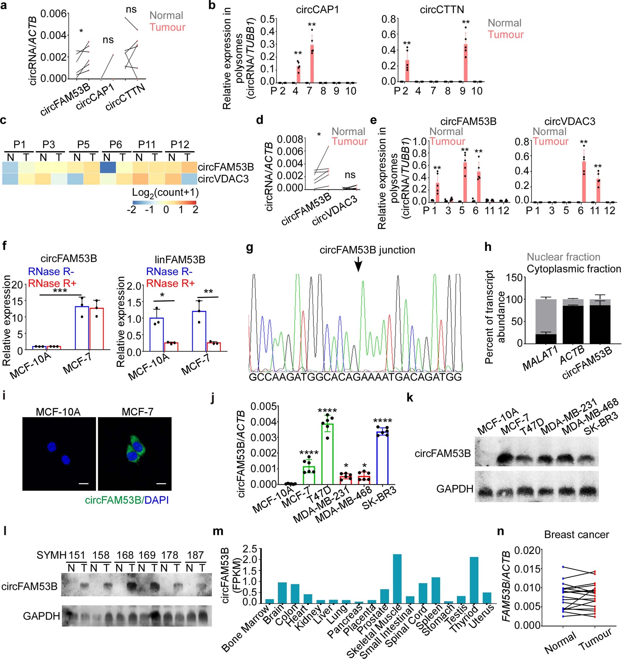
(a) Relative quantitation of indicated circRNAs in breast tumour tissues and the paired adjacent normal breast tissues, evaluated by RT-qPCR (n = 6). *P = 0.0464. Ns, P = 0.7532 (circCAP1), 0.9165 (circCTTN). (b) Relative expression of polysome-bound circRNAs in breast tumour tissues and the paired normal breast tissues, evaluated by RT-qPCR. circCAP1: **P = 0.0079 (P4), 0.0079 (P7); circCTTN: **P = 0.0079 (P2), 0.0079 (P9). (c) Heatmap of Z-score normalized log2(count+1) expression of the selected circRNA transcripts between breast tumour (T) and adjacent normal tissues (N) (n = 6). (d) Relative quantitation of indicated circRNAs in tumour tissues and the paired adjacent normal breast tissues by RT-qPCR is shown (n = 6). *P = 0.0277. Ns, P = 0.4631. (e) Relative expression of polysome-bound circRNAs in another cohort of breast tumour tissues and the paired normal breast tissues, evaluated by RT-qPCR. circFAM53B: **P = 0.0079 (P1), 0.0079 (P5), 0.0079 (P6); circVDAC3: **P = 0.0079 (P6), 0.0079 (P11). (f) Relative quantitation of circular and linear FAM53B levels by RT-qPCR is shown. ***P = 0.0002, *P = 0.0102, **P = 0.0025. (g) Head-to-tail junction of circFAM53B was confirmed by Sanger sequencing (n = 3 independent experiments). (h) Relative abundance by RT-qPCR of circFAM53B in different cell fractions of MCF-7 cells. (i) FISH staining with junction-specific probes indicates the cellular localization of circFAM53B (green) in MCF-10A and MCF-7 cells. Scale bars, 5 µm. Representative images of n = 3 independent experiments. (j) circFAM53B expression in normal breast epithelial and breast cancer cell lines, evaluated by RT-qPCR. *P = 0.0462 (MDA-MB-231), 0.0380 (MDA-MB-468). (k) Representative images of circFAM53B expression in normal breast epithelial and breast cancer cell lines, are shown by northern blotting (n = 3 independent experiments). For gel source data, see Supplementary Fig. 2. (l) Representative images of circFAM53B expression in 6 cases of primary breast tumour tissues (T) and the paired normal adjacent tissues (N) (n = 3 independent experiments), are shown by northern blotting. For gel source data, see Supplementary Fig. 2. (m) circFAM53B expression in a variety of human tissues from circAtlas database. FPKM, Fragments Per Kilobase per Million. (n) FAM53B expression, normalized to ACTB expression, in breast tumour and adjacent normal breast tissues, evaluated by RT-qPCR (n = 18). Results are mean ± s.d. of n = 5 (b, e), n = 3 (f, h), n = 6 (j) independent experiments producing similar results. Ns, no significance. ****P < 0.0001. P values, compared with normal breast tissue (a, b, d, e, n), MCF-10A cells (j), indicated group (f), were determined by two-tailed Wilcoxon signed-rank tests (a, d, n), two-tailed Wilcoxon rank-sum tests (b, e), two-tailed one-way ANOVA with Tukey’s multiple-comparisons test (f) or with Dunnett’s multiple-comparisons test (j).