Fig. 5: Functional relevance of genomic structural variation.
From: The landscape of genomic structural variation in Indigenous Australians

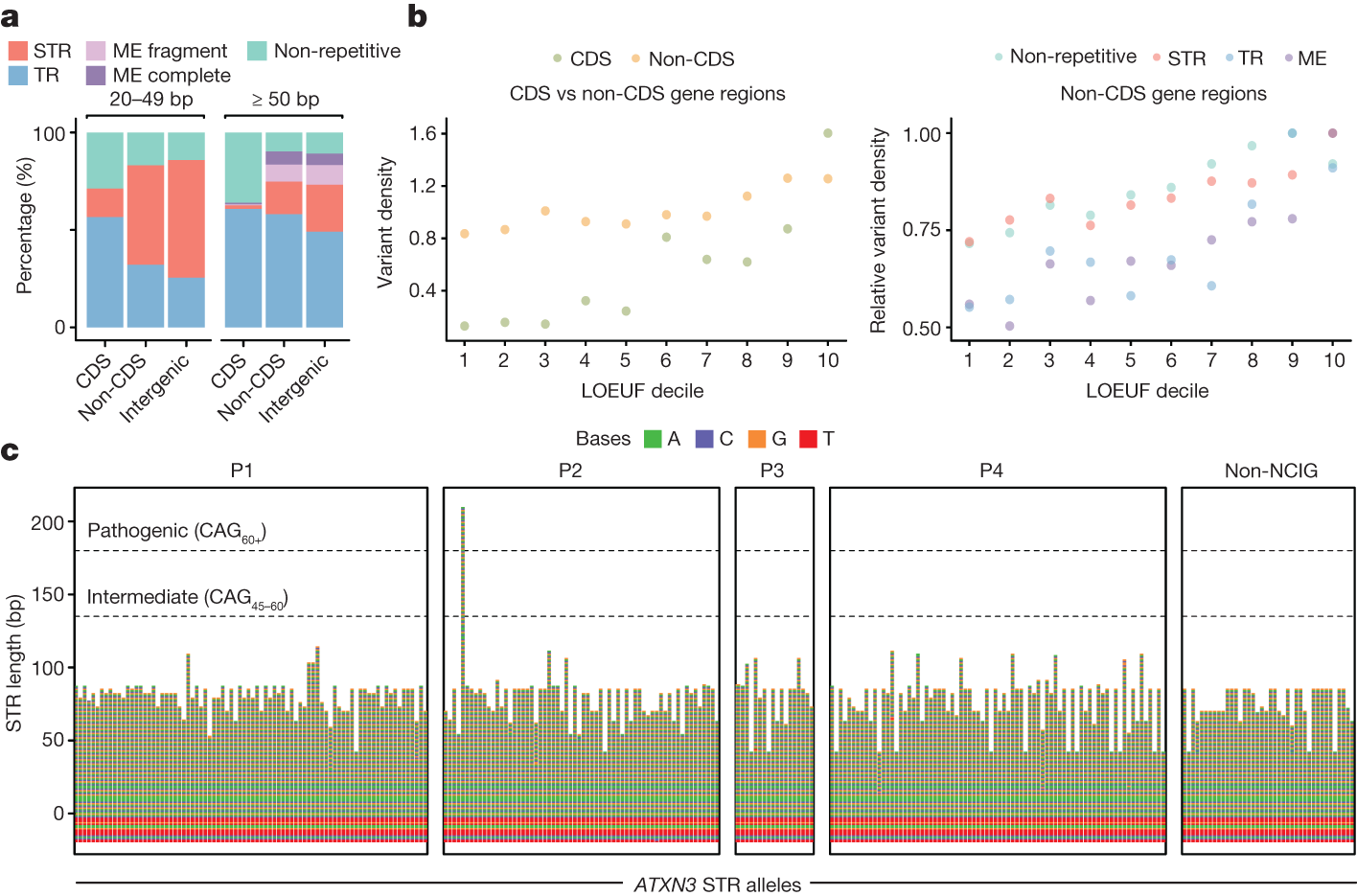
a, Proportion of variant types identified within CDS exons, non-CDS regions of protein-coding genes (introns, UTRs and ±2 kb proximal regulatory regions) and intergenic regions, for large indels (left; 20–49 bp) and SVs (right; ≥50 bp). Variants are classified as: non-repetitive, STR, TR and mobile element (fragment or complete). b, Left, variant density in CDS and non-CDS regions of protein-coding genes in different LOEUF deciles, which quantify intolerance to loss-of-function variation (first decile corresponds to the highest constraint). b, Right, variant density in non-CDS parsed by variant type and normalized to their 10th decile. c, Sequence bar chart shows ATXN3 STR alleles, including 20 bp of upstream flanking sequence, genotyped for every individual (two alleles each). Dashed lines show STR size cut-offs for intermediate and fully pathogenic alleles. A single pathogenic allele was identified in an NCIG-P2 individual. All others are in the ‘normal’ range.