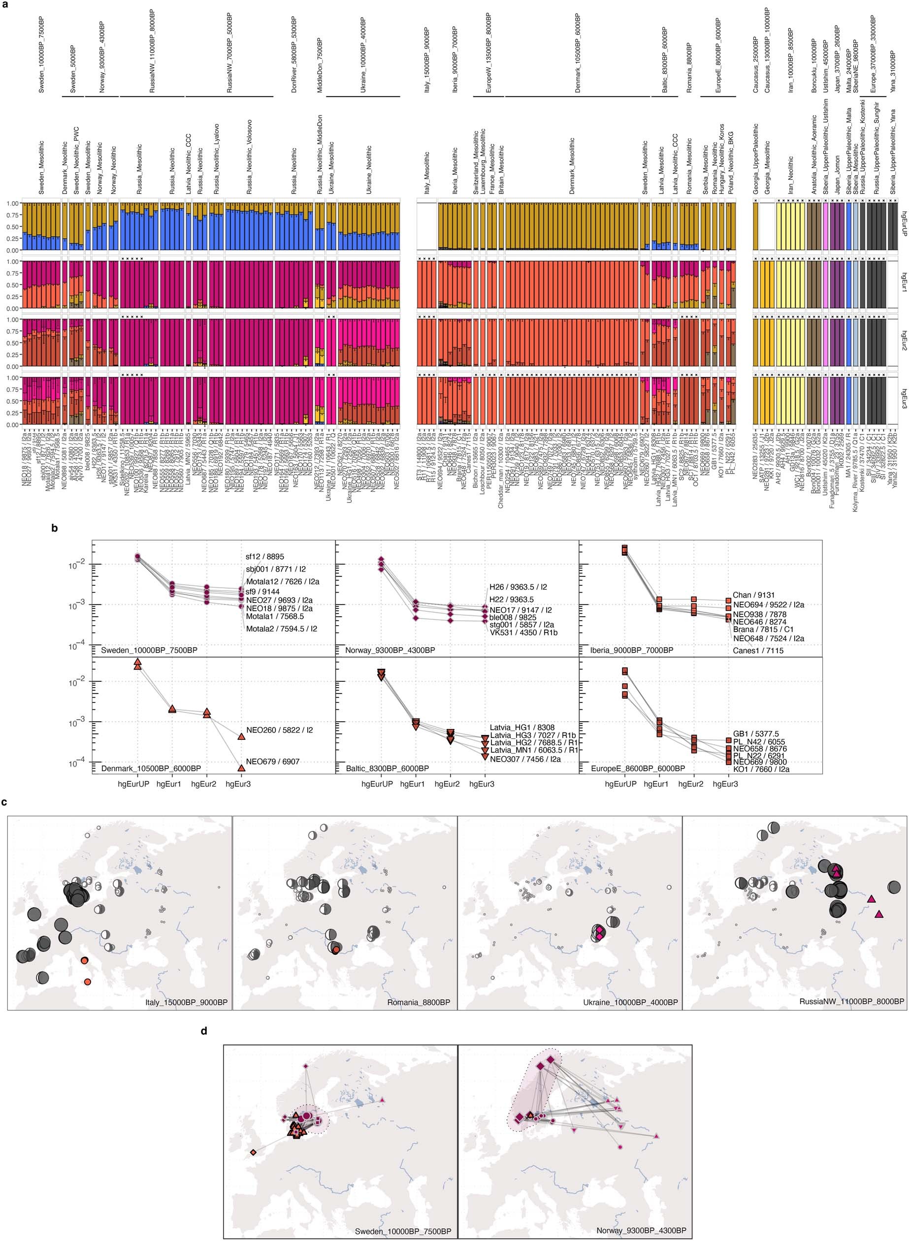
Extended Data Fig. 4: Genetic structure of European HGs after the LGM.

a, Supervised ancestry modelling using non-negative least squares on IBD sharing profiles. Panels show estimated ancestry proportions for target individuals from genetic clusters representing European HGs, using different sets of increasingly proximal source groups. Individuals used as sources in a particular set are indicated with black crosses and coloured bars with 100% ancestry proportion. Black lines indicate 1 standard error for the respective ancestry component. b, Residuals for model fit of target individuals from selected genetic clusters across different source sets. c, Moon charts showing spatial distribution of ancestry proportions in European HGs deriving from four European source groups (set “hgEur2”; source origins shown with coloured symbol). Estimated ancestry proportions are indicated by both size and amount of fill of moon symbols. Note that ‘Italy_15000BP_9000BP’ and ‘RussiaNW_11000BP_8000BP’ correspond to ‘WHG’ and ‘EHG’ labels used in previous studies. d, Maps showing networks of highest between-cluster IBD sharing (top 10 highest sharing per individual) for individuals from two genetic clusters representing Scandinavian HGs. See Supplementary Data 1 and 7 for details of individual sample IDs presented here.